大数跨境
0
0

知名芯片股,被立案!

知名芯片股,被立案! 是说芯语
2024-11-19
0
中国基金报记者 闻言
           
11月15日晚间,晶华微公告称,公司因涉嫌信息披露违法违规,被中国证监会立案。
           
晶华微是专业混合信号集成电路设计及应用方案供应商,但此前因信息披露问题被监管部门连番警示,之后2024年半年报又被质疑存在信息披露问题。
           
监管多次关注晶华微信息披露问题
           
中国证监会下发的《立案告知书》显示,晶华微被立案是因为涉嫌信息披露违法违规。


回顾来看,晶华微及其时任董事长吕汉泉、时任总经理罗伟绍、时任财务总监兼董事会秘书周荣新,自去年10月至今相继被浙江证监局、上交所警示。
           
首先,浙江证监局决定对晶华微和吕汉泉等人,分别采取出具警示函的监督管理措施,并记入证券期货市场诚信档案。
           
浙江证监局在现场检查中发现晶华微存在的问题包括:2022年半年报和三季报中营业收入、利润等相关会计科目的信息披露不准确;首次公开发行招股说明书中关于公司及关联方与缙云县志合电子科技有限公司的资金往来情况披露不准确;募集资金现金管理审议程序不规范,且审议后存在现金管理超出审批额度的情况;财务章未按照公司制度规定使用。


其次,上交所基于晶华微的上述违规事实和情节,根据《上海证券交易所科创板股票发行上市审核规则》的相关规定,决定对晶华微和吕汉泉等人予以监管警示。

           
2024年半年报被质疑信息披露问题
           
晶华微在被中国证监会立案之前,2024年半年报已被质疑存在信息披露问题。
           
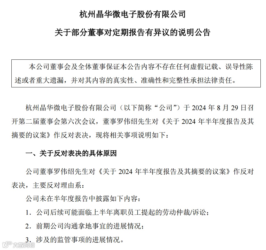
8月29日,晶华微董事会审议通过了《关于2024年半年度报告及其摘要的议案》,但董事罗伟绍投出反对票,理由是晶华微2024年半年报未披露三项内容。


具体来看:一是晶华微后续可能面临2024年上半年离职员工提起的劳动仲裁/诉讼;二是前期晶华微沟通拿地事宜的进展情况;三是涉及的监管事项的进展情况。
           
对此,晶华微不仅反驳了上述理由,而且强调其2024年半年报的内容真实、准确、完整,不存在任何虚假记载、误导性陈述或重大遗漏。
           
不过,上述事项引发上交所下发《关于对杭州晶华微电子股份有限公司半年报董事异议相关事项的监管工作函》。
           
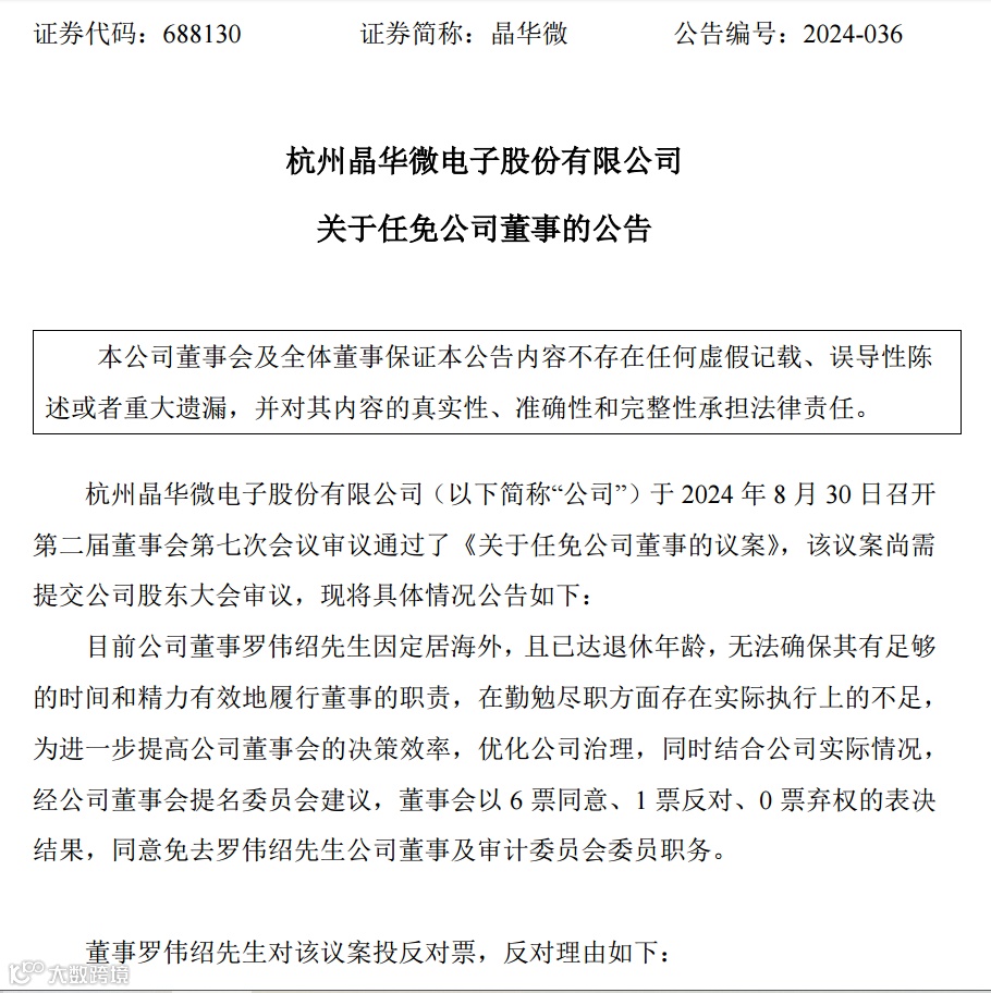
8月30日,晶华微召开董事会审议通过议案,免去了罗伟绍的董事及审计委员会委员职务,理由为罗伟绍定居海外且已达退休年龄,在勤勉尽职方面存在实际执行上的不足。
           

罗伟绍又在议案表决时投出反对票,理由提及其此次被免职与其对《关于2024年半年度报告及其摘要的议案》投了反对票,并且没有签署书面确认意见等文件有关。
           
晶华微2023年年报显示,罗伟绍系公司创始人、核心技术人员,此前长期担任公司总经理、董事等职务。
           
同时,晶华微实际控制人吕汉泉与罗洛仪系夫妇,罗伟绍与罗洛仪系兄妹关系,罗伟绍是晶华微实际控制人的一致行动人。
           
截至2024年第三季度末,罗伟绍是晶华微的第四大股东,持股比例为6.78%。

           
2024年前三季度业绩不佳
拟收购智能家电控制芯片资产
           
晶华微成立于2005年2月24日,2022年7月29日在科创板上市,专注高性能模拟及数模混合集成电路的研发与销售,主要产品包括医疗健康S0C(芯片级系统)芯片、工业控制及仪表芯片、智能感知S0C芯片等。
           
2024年前三季度,晶华微的归母净利润为-715.80万元,同比下降260.34%,主要受营业成本和管理费用有所增加、利息收入减少,以及未计提递延所得税等因素影响。

来源:晶华微2024年三季报
           
不过,晶华微剔除股份支付费用影响后,2024年前三季度的归母净利润为130.70万元,同比下降88.95%。
           
目前,晶华微正筹划以现金方式,购买深圳芯邦智芯微电子有限公司60%至70%的股份,后者系深圳芯邦科技股份有限公司(以下简称芯邦科技)全资子公司。
           
芯邦科技在智能家电控制芯片业务上的全部资产,将由深圳芯邦智芯微电子有限公司承接。芯邦科技的智能家电控制芯片,应用于美的、苏泊尔、西门子等知名品牌厂商的产品。





加入“中国IC独角兽联盟”,请点击进入





是说芯语转载,欢迎关注分享

【声明】内容源于网络
0
0
是说芯语
关注泛集成电路行业的技术走势、热点交流、市场应用、行业分析、产业服务等信息
内容 3980
粉丝 0
是说芯语 关注泛集成电路行业的技术走势、热点交流、市场应用、行业分析、产业服务等信息
总阅读3.4k
粉丝0
内容4.0k