11月19日晚间,商务部在答记者问中披露,11月18日和19日,中荷双方政府部门在北京就安世半导体问题举行了两轮面对面磋商。在磋商中,中方再次强调,造成当前全球半导体产供链混乱的源头和责任在荷方,敦促荷方切实采取实际行动,迅速且有效推动安世半导体问题早日解决,恢复全球半导体产供链的安全与稳定。荷方主动提出,暂停荷经济大臣根据《货物可用性法案》签发的行政令。
中方对荷方主动暂停行政令表示欢迎,认为这是向妥善解决问题的正确方向迈出的第一步,但距离解决全球半导体产供链动荡和混乱的根源“撤销行政令”还有差距。同时,在荷经济部推动下的企业法庭剥夺闻泰科技对荷兰安世控制权的错误裁决,仍是阻碍问题解决的关键所在,希望荷方继续展现与中方真诚合作的意愿,真正提出建设性解决问题的方案。双方同意应取消行政干预,支持和推动企业通过协商依法解决内部纠纷,既保护投资者的合法权益,也为恢复全球半导体产供链安全与稳定创造更有利的条件。
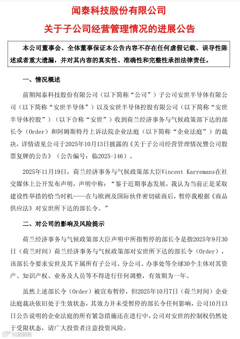
11月19日晚间,闻泰科技发布公告称,虽然上述部长令(Order)被宣布暂停,但2025年10月7日(荷兰时间)企业法庭裁决依旧处于生效状态,其效力并未受暂停的部长令任何影响,公司10月13日公告说明的企业法庭的所有紧急措施还在进行中,公司对安世的控制权仍然处于受限状态,请广大投资者注意投资风险。
荷兰经济事务与气候政策部大臣声明中所指暂停的部长令是指2025年9月30日(荷兰时间)荷兰经济事务与气候政策部对安世所下达的部长令(Order),该部长令要求安世及其下属所有子公司、分公司、办事处等全球30个主体对其资产、知识产权、业务及人员等不得进行任何调整,有效期为一年。
闻泰科技强调,公司将继续与国际律师事务所团队沟通法律救济方案及手段,采取一切行动,最大限度维护公司及全体股东的合法权益。
回溯事件经过,安世半导体危机始于荷兰政府的无理干预。
9月29日美方发布实体清单“穿透规则”后,荷兰经济部次日便仓促出手,以物资供应法为由,发布部长令冻结安世半导体运营权限。部长令发布当天,安世三名外籍高管同步发难,荷兰法庭在未充分听证的情况下,裁决暂停中方管理层职权,将中资股份移交第三方托管。
10月13日,闻泰科技公告,旗下安世半导体及其下属所有子公司、分公司、办事处等全球30个主体被荷兰政府要求对其资产、知识产权、业务及人员等不得进行任何调整,有效期为一年。张学政在安世半导体控股的非执行董事和安世半导体的执行董事职务被暂停。
中方遂对这家荷兰公司位于广东的工厂生产的零部件实施出口限制。安世(荷兰)10月26日宣布停止向安世(中国)供应晶圆,导致后者无法正常生产,造成了全球半导体产供链的动荡和混乱。
之后,中方本着对全球半导体产供链稳定与安全的负责任态度,于11月1日宣布将对符合条件的出口予以豁免,并努力促进安世(中国)恢复供货。
作者:李兴彩
来源:上海证券报
是说芯语转载,欢迎关注分享

