大数跨境
0
0

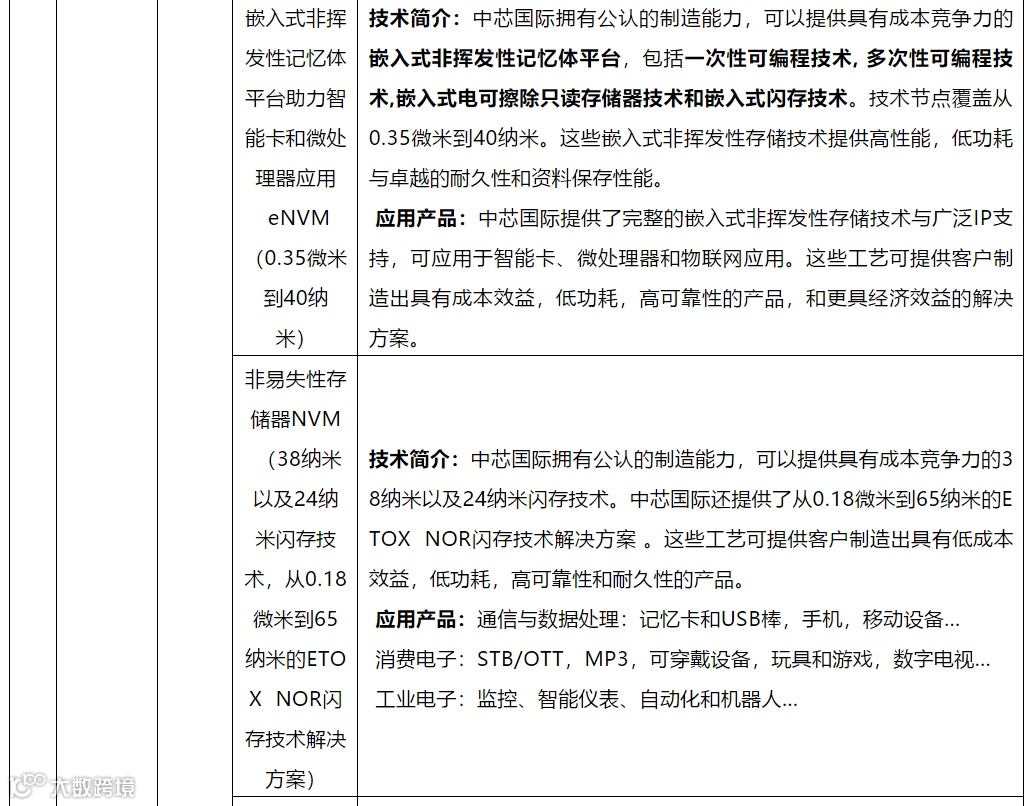
国内主流集成电路代工厂的工艺特征及工艺节点

国内主流集成电路代工厂的工艺特征及工艺节点 微波射频网
2020-11-04
0
导读:​国内有哪些集成电路代工厂+工艺节点+工艺特征。

作为模拟IC设计师,还是很有必要知道国内有哪些集成电路代工厂+工艺节点+工艺特征,项目指标来了首先需要确定的就是工艺,选择不当来回折腾也是难以避免,请看内容。






来源:转旺材芯片

原创RF测试笔记:
三阶交调失真概述及测试 New
如何理解相位噪声与时间抖动的关系?
1dB增益压缩点概述及测试
数字调制系列:IQ调制器特性
六问射频脉冲频谱测试
如何准确测试75 Ohm系统的信号? 
如何准确测试相位噪声
射频脉冲频谱及退敏效应简述
频谱分析系列:如何选择显示检波器
频谱分析系列:为什么需要预选器?
频谱分析系列:浅谈分辨率带宽RBW

频谱分析系列:如何理解FFT中的频谱泄露效应?

频谱分析系列:如何理解FFT中时间窗与RBW的关系

频谱分析系列:为什么降低VBW不会降低频谱仪底噪?
数字调制系列:如何理解IQ ?
数字调制系列:IQ基本理论
数字调制系列:IQ调制及解调简述

噪声系数系列:噪声来源、定义及影响

噪声系数系列:天线噪声温度测试方法

噪声系数系列:噪声系数测试之增益法

噪声系数系列:浅析AGC电路噪声系数的测试

噪声系数系列:浅析多通道接收单元噪声系数的测试

噪声系数系列:镜频抑制滤波器对射频接收前端输出噪声的影响

选择示波器时的“5倍法则”


投稿&专栏合作  请加小编微信 | 微信号:18675536035

【声明】内容源于网络
0
0
微波射频网
专注无线通信、微波射频、天线、卫星通信、雷达、半导体等领域。微波射频产学研交流平台 - 射频行业知名媒体
内容 2527
粉丝 0
微波射频网 专注无线通信、微波射频、天线、卫星通信、雷达、半导体等领域。微波射频产学研交流平台 - 射频行业知名媒体
总阅读2.6k
粉丝0
内容2.5k