直接匹配阻抗,天线与射频芯片在同一块板子,调试步骤与50欧姆阻抗匹配调试天线参数差不多,多了一部分射频芯片端的滤波部分的参数计算。下面介绍调试过程。
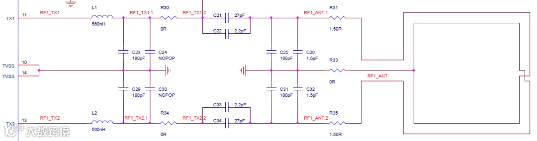
1、首先看一下射频芯片发射部分原理图:分析原理图时按单边的分析,以TX1端出发开始分析。其中L1、C23组成了滤波电路;R30主要用于调试调试天线时断开前级滤波电路用的;C21、C22为串联电容;C25、C26为并联电容;R31为串联电阻。
2、首先计算出滤波电路部分在13.56Mhz下的阻抗,同样是利用史密斯圆图计算。首先TX1的输出部分为纯电阻性的,在程序里面设定为12欧姆。那么史密斯圆图的原始点就设定为 Z=12;接着串入560nH的电感得到TP2点,再并入一个180pF的电容得到TP3点。史密斯圆图如下:

3、接着来测试裸板天线参数,断开R30、R34,短接C21、C22、C33、C34,断开C25、C26、C31、C32,R31、R35短接,断开R33。从R30、R34端测量,利用频谱分析仪测量出1Mhz下的电感值为1296nH,13.56Mhz下的电阻为2.05欧姆。
4、为了满足Q,所以将R31与R35的值取为1欧姆。Q=wL/R = 26.87。
5、按第三步计算出来的R31、R35。焊接上相应阻值的电阻,再从R30、R34端测量。测量出在13.56Mhz下的阻抗Z = 3.65+110.44j。
6、测量史密斯时还是利用单边来,单边的阻抗 Z = 2.055+57.755j。从第2步就可以得到了滤波电路后的阻抗为Z=113.371+100.071j,我们的目标是Z = 113.371-100.071j,来达到与与滤波电路端输出共轭匹配。还是先加并联端的电容,最终得出并联总电容为176pf。接着加串联端的电容,最终得出串联总电容为23.2pf。最终实际Z = 109.126-99.648j。因为要考虑到有适合的电容。所以一般达不到百分百的共轭匹配。
7、根据第6步测出的值最终得出参数C21=C23=1.2pf;C22=C34=22pf;C25=C31=56pf;C26=C32=120pf;R31=R35=1欧姆。这样最终调试出了直接阻抗匹配的最佳参数。实际测试可以到达3.5cm的距离。因为设计的天线的半径比较短,已经符合设计要求。
来源:博客园 andy fly
学个Antenna:手机天线入门
学个Antenna:HFSS脚本建模入门
Wi-Fi 6射频技术全面解析及Wi-Fi 7热点技术介绍
无线技术专栏:无线通信信号传输模型
使用矢网测量PA S11、S21和饱和功率的方法
学个Antenna:Matlab天线工具箱知多少(一)
原创干货:使用矢网测量PA S12 S22和功率的方法
ETC 天线技术概览(工作方式、极化方式、实现方式、技术革新点)
附加相位噪声测试方法
4G和5G基站天线工程知识和应用场景
噪声的意义及测量方法
非50欧系统阻抗的S参数测试
交调失真的意义及矢网实例测量方法
增益压缩的意义及矢网实操测量方法
S参数的意义及矢网实例测量方法
学个Antenna:偶极子天线馈电及倒V天线
从电磁波产生到对称阵子天线
张跃平教授:无线电科学与技术中的因子4
