
5G和WiFi 6E的许多技术改进主要是围绕各种形式的多输入多输出(MiMo)的使用,随着这些技术的广泛采用,人们需要准确地了解这些信号在各种环境中的表现。从带有步进衰减器、放大器、合路器和分路器的小型机架式开关矩阵,到大规模MiMo(mMiMo)测试,这些测试系统对于网络架构师全面了解复杂传输环境中5G NR信号的功能至关重要。本文将提供对现代无线体系结构的各种关键因素的理解,并介绍测试和开发这些系统的一些新思路。
准确了解5G或WiFi 6E设备在一系列潜在传播环境中的功能对于部署无线基础设施至关重要,灵活的切换和MiMo测试系统对于确保可靠连接同样至关重要。
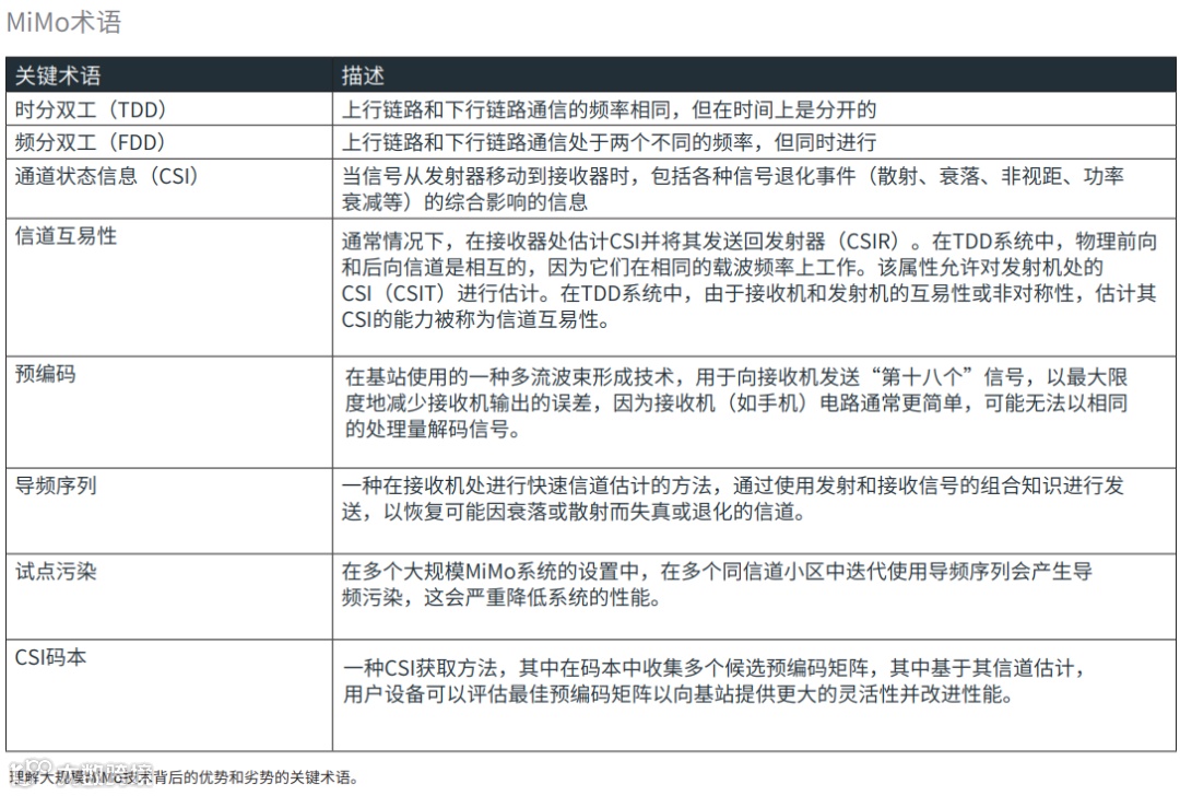
支持5G和Wi-Fi 6/6E的现代传输环境
无论信号环境如何,都需要在网络拓扑、基站技术和回程架构方面进行创新。在尝试连接到蜂窝网络时,有几个环境因素会显著影响用户体验:
· 自由空间路径损耗
· 干扰
· 从多径或阴影中消失
· 快速移动终端
· 手机发射塔的地理可达性
信号在自由空间中传播的固有路径损耗随着频率的增加而显著增加,这一直是为密集城市地区服务的小单元设施所面对的问题。毫米波信号不仅在具有更高大气吸收的自由空间中会快速衰减,而且几乎无法像其它波长更长、低于6GHz的信号那样在物体周围发生绕射,毫米波信号散布在变化很小甚至相对光滑的表面上,并在大多数物体中完全衰减。
这就需要使用适当的信道空间来进行视距通信和波束成形,以实现精确的波束对准。要实现信号连接还需要使用微波回程基础设施、深光纤安装,以及非地面5G基站(卫星),来将连接延伸到偏远农村地区。

到2025年,物联网设备总数预计将达到270亿台,而移动设备数量预计将达到182.2亿台,不断增加的设备拥塞带来的干扰是设备制造商持续关注的问题,自干扰消除、动态频谱共享(DSS)和远程干扰管理(RIM)等技术旨在最大程度上解决这些问题。即使是多用户MiMo(MU-MiMo)和大规模MiMo(mMiMo)也都会受到共信道干扰的影响,这需要近乎完美的信道状态信息(CSI),或者评估从发射机到接收机的信号退化情况,包括散射、衰减和功率衰减。

环境障碍是渠道建模中不可忽略的一个因素,树木、建筑物和雨水都会导致信号衰弱,MiMo增强功能几乎包含在sub 6GHz和毫米波频率的具有大量天线元件和无线电架构的每个5G 3GPP设备中。WiFi 5或802.11ac是第一个引入多用户MiMo的WiFi标准,接入点(AP)现在能够向每个客户端形成多个波束,同时在下行链路中向每个客户端发送信息。WiFi 6以相同的MU-MiMo或空间复用原理运行,同时通过结合正交频分多址调制(OFDMA)、高阶正交幅度调制(1024-QAM)以及上行链路和下行链路MU-MiMo来提高网络性能。WiFi 6E将WiFi频谱扩展至6GHz频段(5.925-7.125GHz),开辟了更多频段来支持5G免许可NR(NR-U)部署。
那么,我们如何模拟测试这些系统呢?切换矩阵是模拟环境对射频传输影响的主要设备之一,工程师在通过矩阵的每条路径上使用一系列功率分配器和组合器以及单独控制的可编程衰减器。

通过这种方式,每个输入信号都可以在不同的级别上进行衰减,例如,可以模拟自由空间路径损耗、衰落或设备离开信号源时的信号衰减。使用快速开关衰减器,可以对射频开关矩阵进行编程,通过在分配的时间范围内调整衰减值来模拟快速和慢速衰落、多径、干扰和一系列其他传播现象。
模拟移动衰落的真实世界效应,其中快速移动设备(例如,车辆、火车、飞机等)可能通过多个基站的覆盖区域,不同节点之间的衰减可以使用自由空间路径损耗模型或弗里斯方程计算来进行模拟。在这些系统中测试切换需要一个具有多个输入的切换矩阵,其中每个输入代表一个不同的基站,输出是接收设备。

在切换测试系统中,每个输入都与不同的基站相关,而输出信号则是指终端接收到的信号。大型开关矩阵可以接收大量输入或基站信号,并相应地进行衰减,以模拟高速列车、飞机或任何其他快速移动的车辆。
MIMO测试挑战
长期以来,蜂窝技术利用MIMO实现空间分集来应对衰落问题,空间分集使用不同的信道将相同的信息流从发射天线传输到接收天线,在发射端和接收端使用多个天线沿多条无线电路径并行发送冗余数据,可提高链路可靠性和距离。在多条不同路径上传输同一信号可利用分集增益,而在不同路径上传输多个信号可提供复用增益。多用户MIMO(MU-MIMO)利用多路复用增益向不同的接收机发送独立的信息流。

这种空间复用技术是大规模MIMO的基本理论——通过狭窄的空间聚焦波束,利用大量并发传输到用户终端。该系统大规模利用了分集和复用增益,在不使用额外带宽或发射功率的情况下提高了容量。然而,与传统的MU-MIMO系统相比,mMIMO具有更高的吞吐量、抗噪声性、能量效率、链路稳定性和天线相关性,并且具有更低的误比特率(BER)。导频序列允许通过发送快速信号在接收机处进行快速信道估计,然而,由于系统依赖于精确的CSI,在多个同信道小区中反复使用这些序列可能会降低系统性能。
虽然MU-MIMO和mMIMO在链路可靠性、频谱效率和吞吐量方面具有相当大的优势,但对它们进行测试是非常复杂的,尤其是与传统SISO系统相比。例如,在基本的WiFi SISO设置中,流量生成器通过接入点(AP)向站点(STA)或客户端设备发送流量,其中,从AP发送的数据通过可编程的衰减器发送到STA以生成业务分析。而在MIMO系统中,需要多条射频路径,以及用于上行链路和下行链路测试的多径模拟器和双向设备,这样,通过导电测试可以有效可靠地重建射频环境。
首先,将脉冲测试信号发送到被测MIMO设备(DUT),并且测试信号的部分可以从DUT的每个天线发送到一个或多个测试天线,根据测试设置,DUT天线可配置为发送上行链路信号和接收组合下行链路信号,而测试天线接收组合上行链路信号和发送下行链路信号,反之亦然。为了模拟真实环境,测试天线连接到可编程射频衰减器或射频衰减矩阵,该矩阵模拟DUT和测试天线之间的不同距离。

对于4x4 MIMO DUT,衰减矩阵必须至少有四个输入,当然,这会随着8T8R、16T16R、64T16R等的增加而增加。可编程衰减器连接到一个或多个双向巴特勒矩阵,以组合MIMO信号,并逐步改变以测量路径损耗上的吞吐量。为了测试多径效应,信道模拟器可以与衰减器矩阵一起使用,以更准确地重复真实的传播环境。
每个MIMO测试系统都有细微的不同,例如,可以选择无源巴特勒矩阵,因为它能够连接具有不同天线数的设备。开关矩阵本身可以进行扇出、扇入或完全扇出操作,扇出矩阵将每个输入端口连接到有限数量的输出,在这种拓扑结构中,输入信号可以通过功率分配器进行分割,并通过开关馈送到输出端。开关本身限制到输出的路径数。然而,在一个完整的扇出矩阵中,所有的输入都与输出同时连接。输入馈电信号通过其单独的数字衰减器进行分离和衰减,并在输出端进行组合,多条路径可以同时运行这些输入信号,这样,输出端口可以共享输入。

多路径模拟器还可以利用各种信道模型进行更精确的流量分析。一些WiFi MIMO测试提供2.4GHz或5GHz巴特勒矩阵块之间的可选切换,随着这些系统的天线数量和频率的增长,这些系统变得越来越难以进行精确测试。下一代无线网络中的许多射频环境的导电测试本质上是不同的,并且根据使用情况具有高度的特异性,可重编程射频设备使工程师能够在定制测试程序中具有一定程度的灵活性。
解决方案及优势
可编程衰减器可以通过模拟电压调节进行控制,或通过带有串行接口的数字输入或GPIB进行控制,更现代化的设备则使用LAN端口或USB提供控制,使用以太网或USB减少了自动化测试的障碍,可以使用几乎任何PC或笔记本电脑进行控制。传统的衰落模拟通常依赖于高度复杂和昂贵的单设备测试解决方案,这些解决方案最终受到端口号、内部硬件和专有软件的限制。可编程射频仪器可利用外部连接计算机的操作系统生成自定义测试序列,或使用软件对其测试系统进行编程。
虹科USB控制的数字衰减器可以在用户的测试系统中直接从附带的图形用户界面(GUI)或其他程序(如LabVIEW、Linux、Python等)中轻松实现扫描衰减斜坡和衰减剖面。因为现代无线测试行业不断受到新版本、不断发展的规范和不断变化的技术的影响,这种可重构性变得至关重要。(了解更多方案详情,欢迎联系文章结尾处虹科工程师微信)

对于MIMO测试系统来说,功能和模块化至关重要,选择适合测试频率范围的宽带系统是非常重要的,这不仅针对短期测试设置,还需要能适应不断增加的频谱的测试系统,具有更多输入和输出通道以及完全扇出配置的系统可以在当前和未来的MIMO测试中提供必要的灵活性。为了准确模拟真实世界中的信号衰减,衰减的准确性非常重要,较小的0.1dB衰减步进允许更高分辨率的衰落剖面,高功率处理可以让测试系统在实验过程中更好地模拟真实信号强度。所有这些参数都是射频模拟器、切换矩阵、切换和MIMO测试系统的决定性因素。

除了这些参数,可配置性是关键。无论射频设备是移相器、衰减器还是开关,对任何和所有这些组件进行的相同调整都需要通过单一平台轻松完成,这将测试系统中人为错误的风险降至最低,一个直观的用户界面,让工程师可以随时更改设备设置,减少了学习时间。

虹科HK-LDA-802-8:200-8000 MHz频率数字衰减器
虹科HK-LDA-802-8数字衰减器是一种8通道高动态范围、双向、50欧姆步进衰减器,它提供120dB的衰减控制范围,200-8000MHz,步长为0.1dB。衰减器可直接从附带的图形用户界面(GUI)为固定衰减、扫描衰减(swept attenuation ramps)和衰减曲线(fading profiles)进行轻松编程,或者对于希望开发自己界面的用户,虹科提供LabVIEW驱动程序、Windows API DLL文件、Linux驱动程序、Python示例等。
特征
· 可靠且可重复的固态数字衰减
· 包括GUI、Windows Linux和MAC SDK、LabVIEW驱动程序
· 单次或重复可编程衰减曲线
· 可从GUI或SDK编程的衰减配置文件
· 易于携带的USB供电设备
· 尺寸适合ATE应用的单个单元
· USB或可选以太网控制
应用
· WiFi、3G、4G、5G、LTE、DVB、微波无线电衰落模拟器
· 工程/生产测试
· 自动测试
虹科HK-VMA-Q8X8SE衰减器矩阵
虹科便携式射频测试设备系列还包括机架式衰减器和衰减器矩阵解决方案,它们兼作无线切换测试系统,为测试技术人员和产品工程师提供解决独特无线切换测试挑战的能力。机架安装解决方案包括从单机架12和16通道衰减器到64×8矩阵解决方案,以及多达512个单独控制的衰减器。所有解决方案都利用了便携式产品中使用的相同API结构,并且可以直接从附带的图形用户界面(GUI)或其他定制编程解决方案中轻松编程固定衰减、扫描衰减和衰减曲线。

虹科HK-VMA-Q8X8SE衰减器矩阵系统是一种安装在机架上的8输入8输出非阻塞测试仪器,它提供90dB的衰减控制范围,500-6000MHz,步长为0.1dB。可轻松编程用于固定衰减、扫描衰减和衰减曲线。虹科HK-VMA-Q8X8SE由交流供电,并通过机箱后部的一个以太网端口进行控制,在前面板上获得输出信号。
特征
· 可靠且可重复的固态数字衰减
· 包括Windows和Linux SDK
· 单次或重复可编程衰减
· 可编程衰落剖面
· 以太网控制
· 集成服务器
应用
· WiFi 6,WiFi、LTE、5G、6G
· 多点无线电衰落模拟
· 半导体测试和鉴定
· 自动测试设备(ATE)
总结
在基于USB的测试设备和可编程测试设备的现代测试环境中,工程师们发现测试配置和可编程性使得系统变得更加灵活。对于频带、信道模型、信道数量和测试参数经常发生变化的现代切换和MIMO测试系统来说尤其如此。在这个动态测试空间中,模块化、可定制和可重构的测试系统是关键。


