近日,北京市经济和信息化局发布了“关于组织开展2023年度第二批北京市市级企业技术中心创建工作的通知 ”,全文及相关附件如下:
各有关单位:
为进一步加快推进北京国际科技创新中心建设,贯彻落实北京市“十四五”时期高精尖产业发展规划,引导和支持企业加强创新能力,培育和引导企业技术中心建设,依据《北京市企业技术中心建设管理办法(2021版)》(京经信发〔2021〕72号,见附件1)和《北京市企业技术中心建设管理实施细则(2021版)》(京经信发〔2021〕73号,见附件2),我局拟组织开展2023年度第二批北京市市级企业技术中心的创建工作,现将有关事宜通知如下:
一、 重点支持领域
依据《北京市“十四五”时期高精尖产业发展规划》提出的“2441”高精尖产业体系,企业技术中心新创建工作重点支持领域如下(详见附件6):
(一)两个国际引领支柱产业:新一代信息技术、医药健康。
(二)“北京智造”四个特色优势产业:集成电路、智能网联汽车、智能制造与装备、绿色能源与节能环保。
(三)“北京服务”四个创新链接产业:区块链与先进计算、科技服务业、智慧城市、信息内容消费。
(四)未来前沿产业:生物技术与生命科学领域、碳减排与碳中和领域、前沿新材料领域、量子信息领域、光电子领域、脑科学与脑机接口领域。
二、基本条件
企业须满足以下条件:
(一)企业为在本市依法注册的独立企业法人,企业信用状况良好,具有行业领先的技术创新能力和水平。
(二)企业技术中心必须在企业组织结构中独立设置,企业决策层高度重视企业技术创新工作,企业具有较好的技术创新机制,企业技术中心组织体系健全,创新效率和效益显著。
(三)企业在行业中具有显著的规模优势、发展优势和竞争优势,企业上一年度主营业务收入不低于2亿元(建筑业不低于15亿元)。
(四)有较高的研究开发投入,企业上一年度研究与试验发展经费支出不低于1000万元,且占上一年度主营业务收入的比例不低于:制造业3%;信息传输、软件和信息技术服务业7%;科学研究和技术服务业5%;建筑业1%;其他3%。
(五)拥有技术水平高、实践经验丰富的技术带头人,专职研究与试验发展人员数不低于60人(信息传输、软件和信息技术服务业,科学研究和技术服务业不低于80人)。
(六)有较好的技术积累,重视前沿技术开发,具有开展高水平技术创新活动的能力。
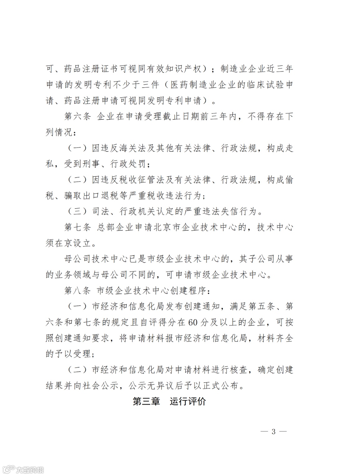
(七)企业重视知识产权工作,近三年内获得的有效知识产权不少于10件(包括专利、软件著作权、集成电路布图设计专有权、植物新品种等,医药制造业企业获得的临床试验许可、药品注册证书可视同有效知识产权);制造业企业近三年申请的发明专利不少于3件(医药制造业企业的临床试验申请、药品注册申请可视同发明专利申请)。
(八)企业在申请受理截止日期前三年内,不得存在下列情况:
1.因违反海关法及其他有关法律、行政法规,构成走私,受到刑事、行政处罚;
2.因违反税收征管法及有关法律、行政法规,构成偷税、骗取出口退税等严重税收违法行为;
3.司法、行政机关认定的严重违法失信行为。
(九)总部企业申请北京市企业技术中心的,技术中心须在京设立。母公司技术中心已是市级企业技术中心的,其子公司从事的业务领域与母公司不同的,可申请市级企业技术中心。
三、填报方式
企业须在网页端北京市经济和信息化局网站
(http://jxj.beijing.gov.cn/bsfw/bsrk)进行登录,并按照网上系统相关提示信息完成材料的填写和提交。
四、申请流程
(一)进行自评打分
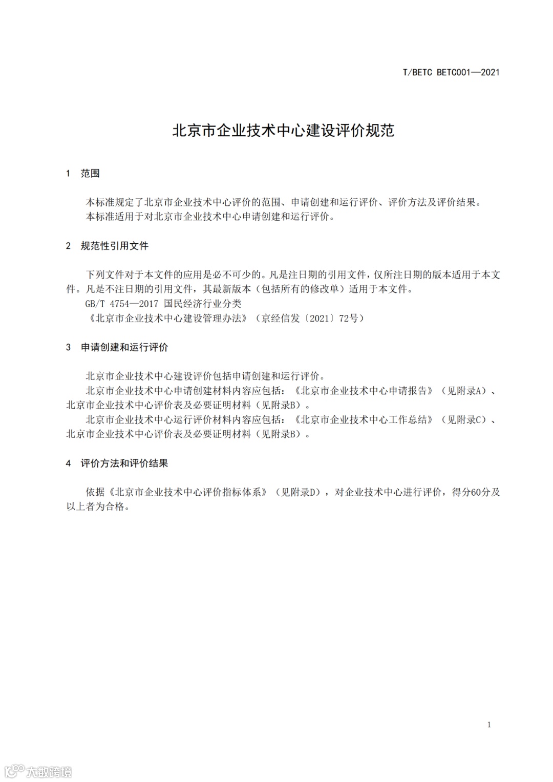
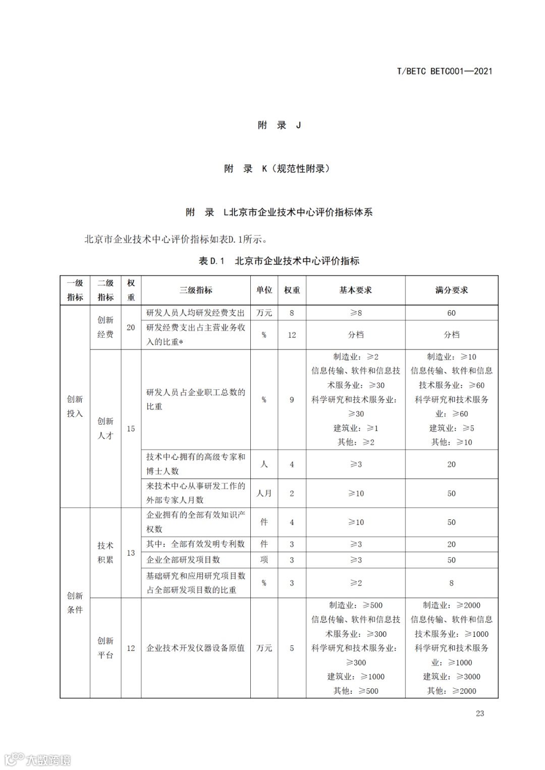
满足企业技术中心申报基本条件(即达到《北京市企业技术中心建设管理办法》第三条、第四条、第五条、第六条和第七条的规定)的企业,可参考《北京市企业技术中心建设评价规范》(T/BETC BETC001—2021)(见附件3,以下简称《评价规范》)中附录D、E相关说明进行自评打分。
(二)网上信息填报
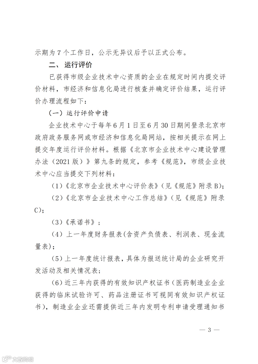
满足申报基本条件且自评分数大于等于60分的企业,可以登录网上系统提交申请材料,具体登录步骤详见《企业技术中心网上申报系统使用说明》(见附件4)。网上申报时间为2023年8月2日9:00至2023年8月16日17:00。请申请企业根据网上系统提示在线填写或者提交以下内容:
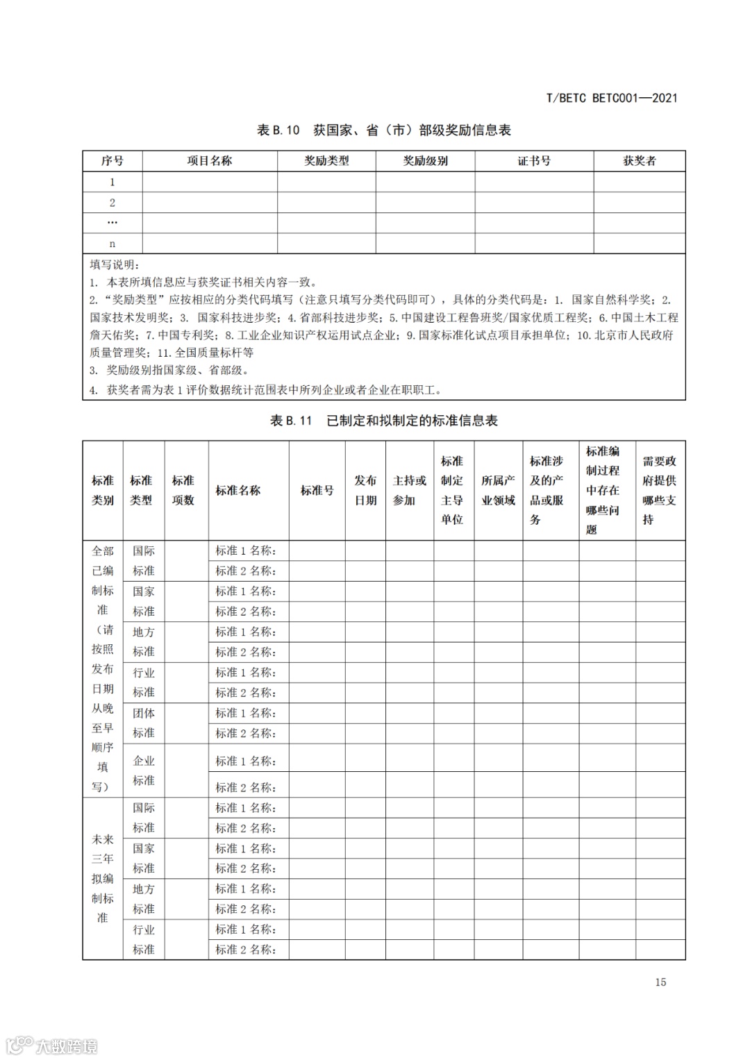
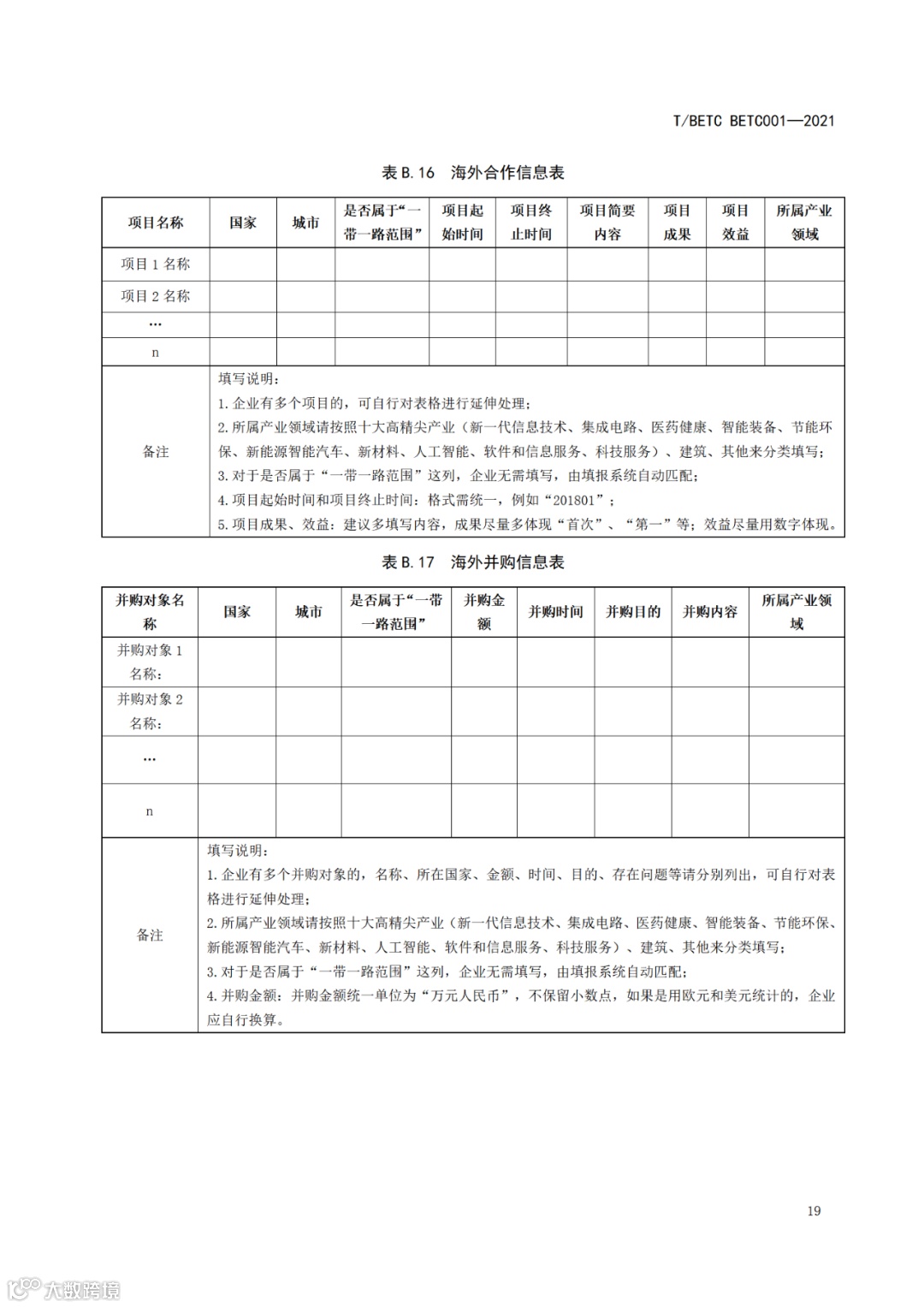
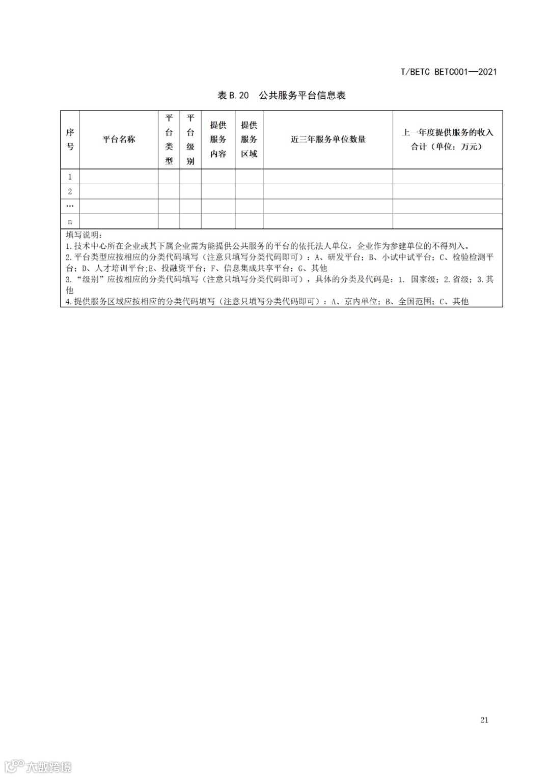
1.《北京市企业技术中心评价表》(见《评价规范》附录B);
2.《北京市企业技术中心申请报告》(见《评价规范》附录A);
3.《承诺书》(见附件5);
4.上一年度财务报表(含资产负债表、利润表、现金流量表);
5.上一年度统计报表,具体为报送统计局的企业研究开发活动及相关情况表;
6.近三年内获得的有效知识产权证书(医药制造业企业获得的临床试验许可、药品注册证书可视同有效知识产权证书),制造业企业还需提供近三年内发明专利申请受理通知书(医药制造业企业的临床试验申请、药品注册申请受理通知书可视同发明专利申请受理通知书);
7.其他体现企业创新能力的事项清单。
五、注意事项
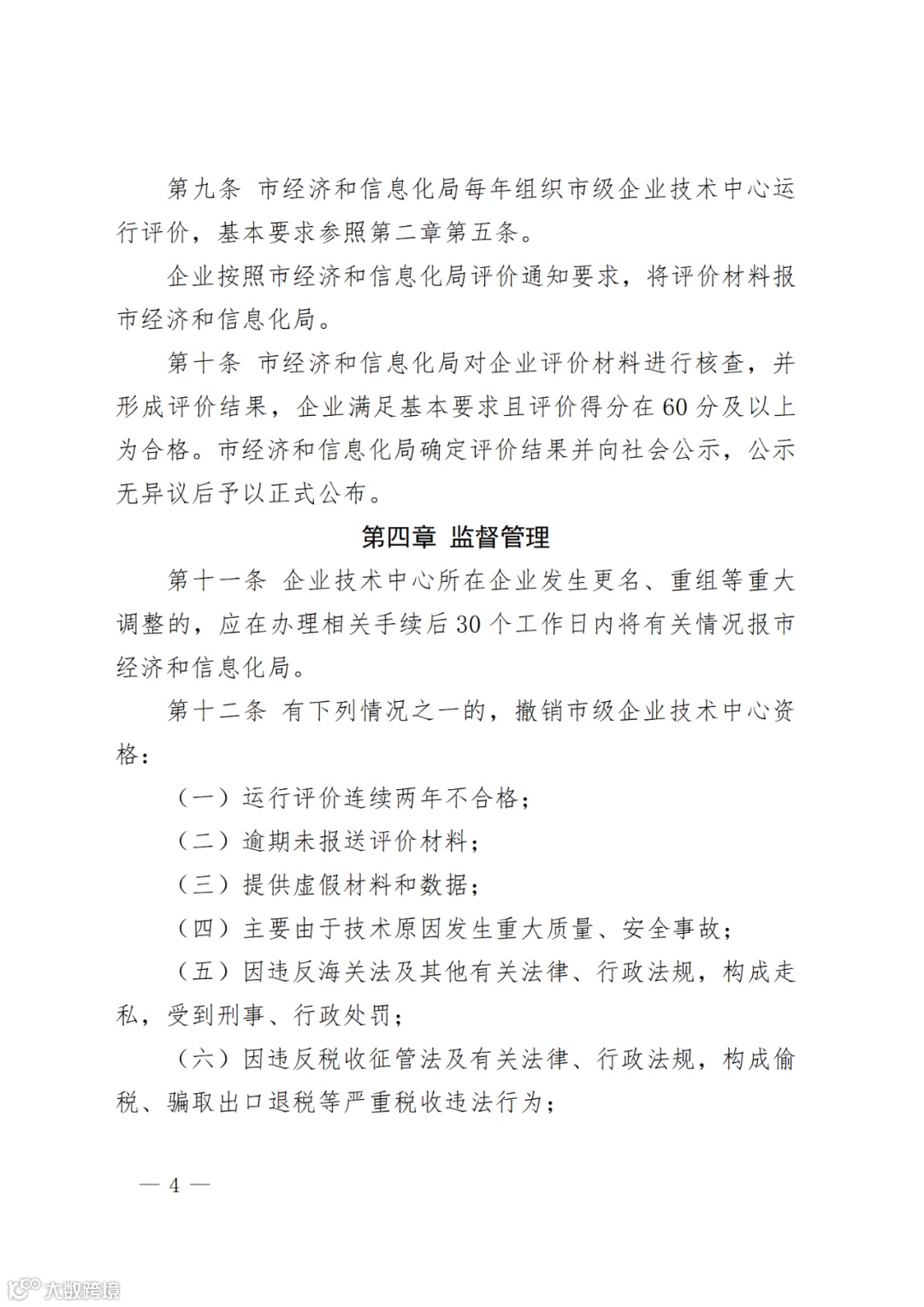
企业技术中心创建是我局推动高精尖产业发展,挖掘培育更多创新能力强、创新机制好的示范性企业的重要工作途径,企业应对报送材料的真实性、完整性负责。对于在申请和运行评价工作中存在弄虚作假、瞒报谎报重大事件等违规违法行为的单位,将记录到北京市公共信用信息服务平台,并在信用中国(北京)网上进行公示。
我局对企业技术中心实施动态管理,可采取要求企业报送信息、不定期抽查、信息交叉验证等多种方式进行监管核查。对运行评价不合格的企业技术中心,我局将督促其整改提高,连续两年不合格的,撤销其企业技术中心资格。
六、联系方式
如“北京市经济和信息化局网站”登录遇到问题,请咨询技术电话:
55578557、55578600。
如有填报指标解释等方面问题,请仔细阅读《评价规范》附录B和网上填报系统中的指标解释和填报说明,具体业务咨询电话:
85235531、55578162、55578317。
2023
附件:1.《北京市企业技术中心建设管理办法(2021版)》





2.《北京市企业技术中心建设管理实施细则(2021版)》






3.《企业技术中心建设评价规范》(T/BETCBETC001—2021)































4.企业技术中心网上申报系统使用说明








5.承诺书

6.重点支持领域目录


各有关单位:
为进一步加快推进北京国际科技创新中心建设,贯彻落实北京市“十四五”时期高精尖产业发展规划,引导和支持企业加强创新能力,培育和引导企业技术中心建设,依据《北京市企业技术中心建设管理办法(2021版)》(京经信发〔2021〕72号,见附件1)和《北京市企业技术中心建设管理实施细则(2021版)》(京经信发〔2021〕73号,见附件2),我局拟组织开展2023年度第二批北京市市级企业技术中心的创建工作,现将有关事宜通知如下:
一、 重点支持领域
依据《北京市“十四五”时期高精尖产业发展规划》提出的“2441”高精尖产业体系,企业技术中心新创建工作重点支持领域如下(详见附件6):
(一)两个国际引领支柱产业:新一代信息技术、医药健康。
(二)“北京智造”四个特色优势产业:集成电路、智能网联汽车、智能制造与装备、绿色能源与节能环保。
(三)“北京服务”四个创新链接产业:区块链与先进计算、科技服务业、智慧城市、信息内容消费。
(四)未来前沿产业:生物技术与生命科学领域、碳减排与碳中和领域、前沿新材料领域、量子信息领域、光电子领域、脑科学与脑机接口领域。
二、基本条件
企业须满足以下条件:
(一)企业为在本市依法注册的独立企业法人,企业信用状况良好,具有行业领先的技术创新能力和水平。
(二)企业技术中心必须在企业组织结构中独立设置,企业决策层高度重视企业技术创新工作,企业具有较好的技术创新机制,企业技术中心组织体系健全,创新效率和效益显著。
(三)企业在行业中具有显著的规模优势、发展优势和竞争优势,企业上一年度主营业务收入不低于2亿元(建筑业不低于15亿元)。
(四)有较高的研究开发投入,企业上一年度研究与试验发展经费支出不低于1000万元,且占上一年度主营业务收入的比例不低于:制造业3%;信息传输、软件和信息技术服务业7%;科学研究和技术服务业5%;建筑业1%;其他3%。
(五)拥有技术水平高、实践经验丰富的技术带头人,专职研究与试验发展人员数不低于60人(信息传输、软件和信息技术服务业,科学研究和技术服务业不低于80人)。
(六)有较好的技术积累,重视前沿技术开发,具有开展高水平技术创新活动的能力。
(七)企业重视知识产权工作,近三年内获得的有效知识产权不少于10件(包括专利、软件著作权、集成电路布图设计专有权、植物新品种等,医药制造业企业获得的临床试验许可、药品注册证书可视同有效知识产权);制造业企业近三年申请的发明专利不少于3件(医药制造业企业的临床试验申请、药品注册申请可视同发明专利申请)。
(八)企业在申请受理截止日期前三年内,不得存在下列情况:
1.因违反海关法及其他有关法律、行政法规,构成走私,受到刑事、行政处罚;
2.因违反税收征管法及有关法律、行政法规,构成偷税、骗取出口退税等严重税收违法行为;
3.司法、行政机关认定的严重违法失信行为。
(九)总部企业申请北京市企业技术中心的,技术中心须在京设立。母公司技术中心已是市级企业技术中心的,其子公司从事的业务领域与母公司不同的,可申请市级企业技术中心。
三、填报方式
企业须在网页端北京市经济和信息化局网站
(http://jxj.beijing.gov.cn/bsfw/bsrk)进行登录,并按照网上系统相关提示信息完成材料的填写和提交。
四、申请流程
(一)进行自评打分
满足企业技术中心申报基本条件(即达到《北京市企业技术中心建设管理办法》第三条、第四条、第五条、第六条和第七条的规定)的企业,可参考《北京市企业技术中心建设评价规范》(T/BETC BETC001—2021)(见附件3,以下简称《评价规范》)中附录D、E相关说明进行自评打分。
(二)网上信息填报
满足申报基本条件且自评分数大于等于60分的企业,可以登录网上系统提交申请材料,具体登录步骤详见《企业技术中心网上申报系统使用说明》(见附件4)。网上申报时间为2023年8月2日9:00至2023年8月16日17:00。请申请企业根据网上系统提示在线填写或者提交以下内容:
1.《北京市企业技术中心评价表》(见《评价规范》附录B);
2.《北京市企业技术中心申请报告》(见《评价规范》附录A);
3.《承诺书》(见附件5);
4.上一年度财务报表(含资产负债表、利润表、现金流量表);
5.上一年度统计报表,具体为报送统计局的企业研究开发活动及相关情况表;
6.近三年内获得的有效知识产权证书(医药制造业企业获得的临床试验许可、药品注册证书可视同有效知识产权证书),制造业企业还需提供近三年内发明专利申请受理通知书(医药制造业企业的临床试验申请、药品注册申请受理通知书可视同发明专利申请受理通知书);
7.其他体现企业创新能力的事项清单。
五、注意事项
企业技术中心创建是我局推动高精尖产业发展,挖掘培育更多创新能力强、创新机制好的示范性企业的重要工作途径,企业应对报送材料的真实性、完整性负责。对于在申请和运行评价工作中存在弄虚作假、瞒报谎报重大事件等违规违法行为的单位,将记录到北京市公共信用信息服务平台,并在信用中国(北京)网上进行公示。
我局对企业技术中心实施动态管理,可采取要求企业报送信息、不定期抽查、信息交叉验证等多种方式进行监管核查。对运行评价不合格的企业技术中心,我局将督促其整改提高,连续两年不合格的,撤销其企业技术中心资格。
六、联系方式
如“北京市经济和信息化局网站”登录遇到问题,请咨询技术电话:
55578557、55578600。
如有填报指标解释等方面问题,请仔细阅读《评价规范》附录B和网上填报系统中的指标解释和填报说明,具体业务咨询电话:
85235531、55578162、55578317。
2023
附件:1.《北京市企业技术中心建设管理办法(2021版)》





2.《北京市企业技术中心建设管理实施细则(2021版)》






3.《企业技术中心建设评价规范》(T/BETCBETC001—2021)































4.企业技术中心网上申报系统使用说明








5.承诺书

6.重点支持领域目录


内容来源:北京同舟创新
不想错过每篇好文章,关注我们👇



