作者简介
徐海涛
重庆信息通信研究院研究开发部工程师,主要从事新型智慧城市、政务数据、社会数据的规划、管理与应用等研究工作。
李凡瑞
论文引用格式
徐海涛, 李凡瑞. 新型智慧城市下政务数据资源存储时限的研究[J]. 信息通信技术与政策, 2021,47(2):37-41.
新型智慧城市下政务数据资源存储时限的研究
徐海涛1 李凡瑞2
(1. 重庆信息通信研究院,重庆 401336;2. 重庆市大数据应用发展管理局,重庆 401120)
摘要:随着新型智慧城市建设持续推进,数据的体量也迎来了井喷试的增长,海量的数据正如潮水般涌入城市的存储中心,数据要实现更新迭代、去旧存新,数据存储时限则成了必须要突破的瓶颈。分析当前新型智慧城市下数据存储时间所带来的问题,梳理国内外针对不同行业数据的存储期限所采取的管理方式,从统筹管理、整体规划、规范体系、分类管理、总体原则等方面对个人数据、公共数据、业务数据提出了具体的管理措施,促进新型智慧城市健康、有序发展。
关键词:政务数据;数据存储;存储时间;个人信息
中图分类号:TP311;D63 文献标识码:A
引用格式:徐海涛, 李凡瑞. 新型智慧城市下政务数据资源存储时限的研究[J]. 信息通信技术与政策, 2021,47(2):37-41.
doi:10.12267/j.issn.2096-5931.2021.02.006
0 引言
智慧城市的概念诞生于欧美地区,却在我国得到了快速发展。2012年,《国家智慧城市试点暂行管理办法》的发布拉开了我国智慧城市建设的序幕[1]。2016年10月9日,中共中央政治局第三十六次集体学习中指出,以推行电子政务、建设新型智慧城市等为抓手,以数据集中和共享为途径,建设全国一体化的国家大数据中心,推进技术融合、业务融合、数据融合,实现跨层级、跨地域、跨系统、跨部门、跨业务的协同管理和服务。党的十九大报告也提出,要“加快建设创新型国家”,为建设科技强国、质量强国、航天强国、网络强国、交通强国、数字中国、智慧社会提供有力支撑。2020年,全球迎来了新冠肺炎疫情(简称“疫情”)大考,深入地暴露了传统城市发展的短板,部分智慧城市建设落实情况较好的城市,运用互联网、大数据、人工智能等信息技术手段提升了城市治理及管理的精细化、智能化水平,成功为疫情控制提供了有效协助,其他建设较差的城市则陷入瘫痪状态。事实表明,城市数字化治理是当前新型智慧城市建设下的重要课题,而城市数字化的建设离不开数据的集中存储与管理。
1 政务数据存储时限问题分析
近年来,我国新型智慧城市建设迎来了新一轮的建设高潮。新型智慧城市的建设离不开以数据存储为核心的大数据资源中心建设,统筹规划政务数据资源与社会数据资源,打通数据壁垒,破除数据孤岛,加快实现公共性,服务的数据进行集中存储是新型智慧建设的重要意义所在,如需做好各行业、各部门数据大集中、大融合后的存储管理,保证数据实时共享、价值共享、有效应用,实现存储数据循环流动,构建合理的“数据退役机制”,全面提升数据存储自身净化及新陈代谢能力,强化数据资源有效聚合和资源集约使用,打造良好数据存储生态,数据存储时限的研究与管理将是无法绕过的重要命题。
1.1 关乎数据潜在价值的持续发挥
大数据时代,数据已上升为国家战略,各国都在逐步重视数据的采集、存储、保护和应用,数据已成为推动数字经济发展和数字社会转型的重要动因。不论政府治理还是商业的发展都可以通过对存量数据进行分析来找出不同事物、不同主体之间的因果联系,于细微之处洞察先机,提升决策的精确性和科学性,而并不是依赖于数据的随机采样。然而,不论是数据的分析还是数据的挖掘都需依赖数据的存储与积淀,频繁的数据采集和数据的增量存储致使数据体量会越来越大,数据分析时可提供的样本就会越来越多,可分析的维度就会越来越广,不同应用、不同场景下所释放的价值也会有所不同。但随着时间、应用场景和应用方式的改变,各部分数据的访问频次和访问需求都不尽相同,所展现出的价值也相差较大。数据存储时间的界定既要让这些高价值和低价值的数据充分释放其潜在价值,又要充分考虑高价值数据、低价值数据和零价值数据在不同条件下相互转换的可能。因此,数据存储时间的长短将直接关乎着数据潜在价值的发挥。
1.2 关乎数据存储经济成本
随着社会经济的发展和时间的推移势必将促使数据生产速度的大幅跃升。个人数据、公共数据、社会数据的采集和存储正在呈几何方式增长。由于各行各业数据属性和特征各异,难以对数据存储的时间形成统一的规定,导致数据的采集、传输、存储、分析和销毁很难形成有效闭环,数据存储内容无法做到“新陈代谢”,数据存储数量只增不减,数据存储方式只进不出,这将意味着需要更多的存储介质和存储空间来容纳海量数据。物理存储介质和存储空间的增加同时也导致存储成本的线性增长,根据主流云服务商提供的高效云硬盘块存储服务收费限价1 GB每月0.95 元计算[2],每年1 PB数据存储成本最高将达1200 万人民币,而根据国际数据公司(IDC)预测,至2025年,全球数据量将达到163 ZB[3],而我国数据总量预计将跃居世界第一,全球占比有望达到27%以上。因此,数据量井喷式增长,将直接导致存储的经济成本线性递增。
1.3 增加了数据安全管理的难度
数据安全,即通过管理和技术措施确保数据有效使用和合规保护的状态。数据采集来源多样,成分复杂,全部集中存储,这些数据融合起来后可产生新的敏感信息,不法分子可以利用这些信息来进行身份窃取、保险欺诈和税务欺诈等违法犯罪行为[4]。在存储方面,要防止各种网络攻击,以免造成数据损毁和泄露;在数据管理方面,要做好数据分级分类和脱敏加密处理,建立数据安全索引;在数据使用方面,要做好数据出库后的全流程监控管理,确保数据使用安全。因此,数据安全关乎国家安全,数据体量越大,数据安全管理的难度越大,合理的数据存储期限管理将有利于降低数据安全管理的难度。
1.4 有利于健全数据存储生态
目前,数据存储作为大数据生态建设中的重要环节,是一切大数据处理、分析、开发、应用的基础。从物理介质上看,数据存储依赖于硬盘、U盘、磁带、光盘、存储卡等设备;从数据获取的角度考虑,可以分云存储、本地存储、网络存储。存储机制也在跟随应用场景的改变不断进行升级和创新,国内外各种存储产品也如雨后春笋,竞相发展,存储技术正加速迭代和更新。数据存储时限的研究将弥补数据生态建设在这一块的空白,促进数据存储生态建设健康发展。
1.5 数据生存周期管理的必要求
数据生存周期包含数据需求、数据的设计与开发、数据运维、数据退役4部分。其中,数据退役是对历史数据的管理,根据法律法规、业务、技术等方面的需求对历史数据的保留和销毁,执行历史数据的归档、迁移和销毁工作,确保组织对历史数据的管理符合外部监管机构和内部业务用户的需求,而非仅满足信息技术的需求[5]。因此,数据存储时间的设定有利于建立合理的数据退役机制,数据存储“有进有出”“有增有减”,如此数据生命周期管理才能真正落实,形成有效闭环,不断催生新的创新应用,促使数据产出优化升级,提升数据的附加值。
2 政务数据存储时限法律规范分析
2.1 国内法律规范分析
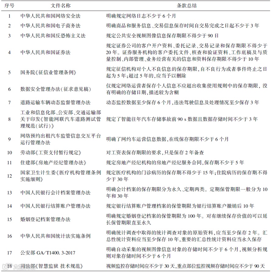
从国家层面法律规范分析,目前对个人信息存储有原则性规定,对日志数据、交易数据、个人不良信息等有存储期限规定,但仍有很多数据存储时限无明确规定,且存在行业规定各不相同的问题。对数据存储时限有具体要求的行业,其行业数据存储一般分为永久性存储或定期存储,其中定期存储时限多为规定最短存储时限(即不少于某个时限),且不同行业的数据固定存储时限差异较大、无共性要求可遵循。例如,《网络安全法》规定网络日志留存不少于6个月;《电子商务法》规定商品和服务信息、交易信息保存不少于3年;国务院《征信管理条例》规定个人不良信息保存为5年;《网络预约出租汽车监管信息交互平台运行管理办法》规定运营数据保存时间不少于6个月;《中华人民共和国反恐怖主义法》《公安视频图像信息应用系统 第3部分:数据库技术要求(GA/T1400.3-2017)》仅公共安全视频图像,采集保存期限从反恐、日常监管等不同使用需求就存在30日、90日和6个月等作了不同要求。
从地方法律规范看,大多数省市均未对数据存储时间进行明确或纳入规划进行考虑,部分省市在出台的地方性法规政府规章中略有设计,如《贵阳市政务数据资源管理办法》《陕西省民政数据资源管理暂行办法》对日志记录保存时间有明确规定,上海市《上海市“一网通办”电子档案管理暂行办法》中对“一网通办”电子档案保管期限有明确规定,其他地方性法规暂未对数据存储时间进行约定。
个人信息方面,个人信息存储涉及个人隐私,我国于2020年10月正式出台《中华人民共和国个人信息保护法(草案)》,对个人信息处理、跨境传输及保护进行了相关规定。同时,我国《民法典》规定处理个人信息,应当遵循合法、正当、必要原则,不得过度处理;《网络安全法》规定网络运营者不得收集与其提供的服务无关的个人信息;国家互联网信息办公室发布的《数据安全管理办法(征求意见稿)》规定网络运营者保存个人信息不应超出收集使用规则中的保存期限,用户注销账号后应当及时删除其个人信息(经过处理无法关联到特定个人且不能复原的除外)。表1为我国数据存储实现部分法规规范分析。
表1 我国数据存储实现部分法规规范分析
本文刊于《信息通信技术与政策》2021年 第2期
主办:中国信息通信研究院
《信息通信技术与政策》是工业和信息化部主管、中国信息通信研究院主办的专业学术期刊。本刊定位于“信息通信技术前沿的风向标,信息社会政策探究的思想库”,聚焦信息通信领域技术趋势、公共政策、国家/产业/企业战略,发布前沿研究成果、焦点问题分析、热点政策解读等,推动5G、工业互联网、数字经济、人工智能、区块链、大数据、云计算等技术产业的创新与发展,引导国家技术战略选择与产业政策制定,搭建产、学、研、用的高端学术交流平台。
《信息通信技术与政策》官网开通啦!
为进一步提高期刊信息化建设水平,为广大学者提供更优质的服务,我刊于2020年11月18日起正式推出官方网站,现已进入网站试运行阶段。我们将以更专业的态度、更丰富的内容、更权威的报道,继续提供有前瞻性、指导性、实用性的优秀文稿,为建设网络强国和制造强国作出更大贡献!
http://ictp.caict.ac.cn/
推荐阅读
你“在看”我吗?

