作者简介
贾轩
中国信息通信研究院云计算与大数据研究所大数据与区块链部工程师,主要从事大数据、数据流通、隐私计算等相关研究。
白玉真
中国信息通信研究院云计算与大数据研究所大数据与区块链部工程师,博士,主要从事大数据、数据流通、隐私计算等相关研究。
马智华
电信科学技术研究院硕士研究生,主要研究方向为隐私计算技术等。
论文引用格式:
贾轩, 白玉真, 马智华. 隐私计算应用场景综述[J]. 信息通信技术与政策, 2022,48(5):45-52.
隐私计算应用场景综述
贾轩1 白玉真1 马智华2
(1. 中国信息通信研究院云计算与大数据研究所,北京 100191;2.电信科学技术研究院,北京 100083)
摘要:隐私计算技术在不获知其他参与方原始数据的情况下处理数据,保障数据在流通与融合过程中的“可用不可见”,成为数据安全合规流通的一种“技术解”,已被应用于数据密集型行业。通过隐私计算在金融、医疗、政务及新型场景中的典型应用,梳理相应应用范式,并提出问题与展望。
关键词:隐私计算;多方安全计算;联邦学习;隐私计算应用
中图分类号:TP309.7 文献标志码:A
引用格式:贾轩, 白玉真, 马智华. 隐私计算应用场景综述[J]. 信息通信技术与政策, 2022,48(5):45-52.
DOI:10.12267/j.issn.2096-5931.2022.05.006
0 引言
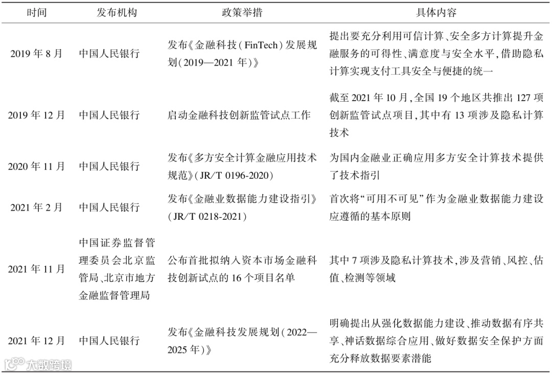
作为释放数据要素的关键环节,数据流通的需求日益增加。然而数据盗用、滥用等安全事件频发,如何兼顾应用和安全、平衡效率和风险,是当前面临的重要课题。隐私计算在不获知其他参与方原始数据的情况下处理数据,通过授权和防篡改等手段有效控制数据滥用,保障数据在流通与融合过程中的“可用不可见”,成为数据安全合规流通的一种“技术解”。2022年1月,国务院办公厅印发的《要素市场化配置综合改革试点总体方案》中提出探索“原始数据不出域、数据可用不可见”的交易范式,探索建立数据用途和用量控制制度,实现数据使用“可控可计量”。随着政府各部门发文鼓励隐私计算技术研究与应用[1-3],隐私计算发展火热,市场呈爆发态势,逐渐在金融、政务、医疗等数据密集型行业开展应用。本文将从技术概述、典型应用场景、应用面临的问题以及未来发展趋势等方面对隐私计算应用进行系统的梳理和展望。
1 隐私计算技术概述
隐私计算是在保证数据进行分析计算的过程中不泄露给数据参与方原始数据的一系列信息技术。隐私计算技术分为三类主要技术方向:第一类是基于密码学的隐私计算技术,主要为多方安全计算技术;第二类是以联邦学习为代表的人工智能与隐私保护技术融合衍生的技术;第三类是基于可信硬件的隐私计算技术,其中以可信执行环境为代表。不同技术往往组合使用,在保证原始数据安全和隐私性的同时,完成对数据的计算和分析任务。
1.1 技术方向
多方安全计算由姚期智等[4]于1982年通过提出和解答百万富翁问题而创立,是指在无可信第三方的情况下,多个参与方共同计算一个目标函数,并且保证每一方仅能得到自己的计算结果,无法得到其他任意一方的输入数据。其实现包括多个底层密码学协议或框架,主要有混淆电路、秘密分享、不经意传输等。
联邦学习本质是分布式机器学习,由谷歌在2016年提出才逐步受到广泛关注[5]。其通过中间加密数据的交互来完成多方联合的机器学习训练,根据参与计算的数据方分布情况,可以分为横向联邦学习、纵向联邦学习和联邦迁移学习。
可信执行环境通过软硬件方法在中央处理器中构建一个安全的区域,保证其内部加载的程序和数据的机密性和完整性。该技术依赖硬件环境,因此常与多方安全计算等密码学技术相结合应用[6]。
除了上述关键技术,同态加密、零知识证明、差分隐私、区块链等技术[7-9]也常常应用和辅助隐私计算。
1.2 技术应用
虽然隐私计算各技术方向的侧重点不同,但在实际应用时的主要计算场景包括联合统计、联合查询和联合建模等。联合统计包括基础计算、联合排序等,适用于金融总资产认证、医疗统计分析、政务常住人口迁徙等场景;联合查询通过隐私求交、隐匿查询等方式在参与方数据集间进行查询任务,适用于反洗钱、反欺诈等场景;联合建模是指联合多方数据进行机器学习建模,如分类模型、回归模型、深度学习模型等,适用于联合风控、精准营销等场景。
2 隐私计算典型应用场景
2.1 应用现状
随着政策与需求的双重推动,隐私计算技术和产品的成熟度迅速提升,从2018年起逐渐由研发阶段转化到实施阶段。根据隐私计算联盟统计[10],进入实施阶段的产品比例逐年提升,截至2021年年底进入实施阶段的产品比例由2020年的38%上升至48%,部分产品能够支持较大规模应用的实施(见图1、图2)。
本文刊于《信息通信技术与政策》2022年 第5期
主办:中国信息通信研究院
《信息通信技术与政策》官网开通啦!
为进一步提高期刊信息化建设水平,为广大学者提供更优质的服务,我刊于2020年11月18日起正式推出官方网站,现已进入网站试运行阶段。我们将以更专业的态度、更丰富的内容、更权威的报道,继续提供有前瞻性、指导性、实用性的优秀文稿,为建设网络强国和制造强国作出更大贡献!
推荐阅读
你“在看”我吗?

