作者简介
杨云龙
中国联合网络通信有限公司智能城市研究院资深行业总监,高级工程师,主要从事数据要素、数字经济等相关研究工作。
郭中梅
中国联合网络通信有限公司智能城市研究院首席信息官,主要从事数据要素、数字经济、智慧城市、数字孪生等相关研究工作。
张亮
中国联合网络通信有限公司智能城市研究院数字经济中心主任,高级工程师,注册咨询工程师,主要从事通信技术和数字经济行业研究工作。
孙亮
中国联合网络通信有限公司智能城市研究院战略咨询总监,高级工程师,注册咨询工程师,主要从事智慧城市规划咨询、顶层设计、标准课题研究等相关研究工作。
论文引用格式:
杨云龙, 郭中梅, 张亮, 等. 数据资产价值化实施路径分析[J]. 信息通信技术与政策, 2024, 50(4): 24-33.
数据资产价值化实施路径分析
杨云龙 郭中梅 张亮 孙亮
(中国联合网络通信有限公司智能城市研究院,北京 100048)
摘要:数据资产价值化是引领数据要素市场高速发展的核心驱动力,确权、定价与估值、创新应用价值服务是亟待“攻坚破局”的关键点。重点对数据资产的概念、数据资产价值的影响因素进行阐述,对数据资产价值化的实施路径进行深度分析。数据资产评估作为数据资产价值化过程中的重要一环,其评估结果直接影响到数据资产的价值和未来收益,通过对修正成本法和多期超额收益法两类模型的对比分析,对未来数据资产价值化的发展给出相应对策和建议。
关键词:数据资产;数据要素;数据治理;数据资产评估;数据要素市场
0 引言
党的十九大以来,我国数据要素市场制度建设驶入快车道。2023年3月,《党和国家机构改革方案》首次提出组建国家数据局,标志着全国一体化的数据要素市场培育正式拉开帷幕。回顾我国改革发展历史,每一次将一种新的生产要素纳入收入分配序列,都是一场牵涉经济社会发展方方面面的全局性改革,催生了土地市场、资本市场、知识产权市场等重大改革。数据资产作为数据要素市场的重要组成部分,在数字经济时代发挥着越来越重要的作用,通过研究数据资产的特征及价值化实施路径,可以更好地理解数据资产的本质和价值创造机制,推动数据资产的合法合规流通,实现数据资产的增值,促进数据要素市场的快速发展。
1 数据资产的概念与影响因素
1.1 数据资产的概念及特征
数据资产是指能够产生直接或间接价值的数据资源,且由特定合法主体所拥有或控制,可以物理形式或电子形式记录。数据资产的基本特征通常包括非实体性、多样性、通用性、外部性和高集合使用价值等[1]。非实体性:数据资产需要依托于有形实物才能实现其价值,非实体性的特点造成了数据资产在流通过程中不会产生损耗,具备无形资产的特征。多样性:一方面数据可以用视频、语音、文字等多种形式表达;另一方面,不同主体可以在不同条件、不同场景下运用数据资产,所实现的经济价值也不同。通用性:各行各业都需要数据赋能,数据资产在带动数字经济的同时也为其多样性发展带来更多可能。外部性:数据作为资产可以实现数据所有者自身的价值,还可以在数据要素市场里面进行流通,从而释放更大的价值。高集合使用价值:数据资产最大的价值是对其他生产要素产生价值倍增效应,数据资产通过和其他生产要素充分结合产生更大的价值[2]。
1.2 数据资产价值的影响因素
数据发展阶段、数据质量、数据应用场景和风险因素是影响数据资产价值的重要因素。如图1所示,在数据发展阶段维度,数据资产越是处于初级阶段,价值越低,越是有商业化成熟化的模式,价值越高;在数据质量维度,影响数据资产价值的因素包括准确性、及时性、完整性等[3];在数据应用场景维度,影响数据资产价值的因素包括场景界定、场景的多维性和场景的兼容性等;在风险因素维度,影响数据资产价值的因素包括法律风险、道德风险等。
图1 影响数据资产价值的因素
2 数据资产价值化实施路径分析
如图2所示,数据资产价值化路线包括数据资产确认与分类、数据资产确权、数据资产治理、数据资产评估和数据资产价值服务五大工作流程。总而言之,数据资产价值化是未来市场发展的重要趋势之一。通过上述流程,可以有效实现数据资产的价值化。同时,相关管理人员和员工的高度重视和积极参与,可不断优化和完善数据资产价值化流程,提高数据资产的效益和价值。
图2 数据资产价值化路线图
2.1 数据资产确认与分类
如图3所示,对数据所有者的数据进行全面梳理,明确数据资产的范围和类型,可将数据资产分为基础数据资产、集成数据资产、萃取数据资产、数据应用资产,具体分类可见表1。
图3 数据资产价值化架构图
表1 数据资产分类
2.2 数据资产确权
数据资产确权是数据资产价值化过程中重要的一步,只有明确了数据的权属,才能对数据进行估值,进而进行数据交易和流通[4]。数据资产确权需要从两方面进行考虑。一是明确权属主体。从数据资产的定义中不难看出,数据要成为资产,必须要有一个明确的权属主体,否则数据滥用的问题无法解决,数据的质量问题也无法溯源,更重要的是数据资产无法进入企业的财务报表,无法被视为资产。因此,在数据资产确权过程中,需要明确数据的所有权、使用权、转让权、许可权等权利的归属[5]。二是考虑场内外交易的现实情况。因场内尚未形成完善的制度,数据产权归属不清,缺乏有效的分级管理,因此在数据资产确权过程中,需要考虑到场内外交易的现实情况,探索有效的确权方式。综上所述,数据资产确权需要明确数据的权利归属,探索有效的确权方式,同时考虑到场内外交易的现实情况,以保护数据资产权益,促进数据的流通和交易[6]。
2.3 数据资产治理
通过建立完善的数据治理机制,保证数据资产的合规性、准确性和完整性,实现对数据资源全生命周期的管理[7],具体流程如图4所示。以问题为引领、以应用为驱动,通过现状梳理,结合业界标准规范建立和健全覆盖数据全生命周期的内控标准规范体系,做到建设运营规范化运行,每一项作业有章可循、有据可依[8];同时,基于内控标准,深入到业务流程细节和数据治理关键节点,建立和健全可量化的闭环评价体系,形成常态化内审运行机制,实现建设运营常态化监管、每一项作业可评价和可考核。数据资产治理主要分为如下5个步骤。
图4 数据资产治理体系图
(1)应用驱动,建立按需治理的工作机制。明确数据治理范围,以业务应用数据需求清单为核心,结合数据应用和服务的需求,开展数据治理工作;以应用推进治理和依职能推进治理要充分结合。
(2)摸清家底,开展现状数据情况勘察。尽可能摸清数据情况,为数据资源域相关数据标准制定、数据质量管理、数据分类分级等提供基础依据,为数据资源域建设提供底数支撑。
(3)建立标准规范体系。标准规范包含基础库业务模型标准、业务标准、建设技术规范等,还包括数据资产价值与收益分配评价模型标准以及标准相关的操作指南,用来指导和规范数据治理体系的实施。
(4)建设数据资源库。分阶段推进数据资源建设,包括已归集数据的质量稽核与清洗、数据标准模型构建,为信息资源库的持续建设打下基础。针对建库、应用开发、服务开发等提出的数据需求,按照标准的流程,提供数据支持服务。
(5)数据治理环境支撑。数据治理服务需要以数据平台中的数据治理系统为支撑,包括元数据管理子系统、数据质量管理子系统、数据标准管理子系统、数据模型管理子系统等内容。
2.4 数据资产评估
根据特定的方法和标准,对数据资产的价值进行评估,可以通过量化数据资产的价值、收益、风险等多个方式来实现。数据资产评估是数据资产价值化过程中的重要一环,其评估结果直接影响到数据资产的价值和未来收益[9]。以下是一些评估数据资产价值的方法(见表2)。
表2 数据资产评估方法比较
一是成本法。通过计算数据资产的开发、收集、整理、分析等成本来评估其价值,这种方法简单易行,但是未考虑到数据资产未来的收益能力,因此可能出现低估的情况。
二是收益法。根据未来预期收益来衡量数据资产的价值,对于拥有丰富的数据资源及具有大数据营收能力的企业,运用收益法更容易被交易各方接受。
三是市场法。通过比较类似的数据资产的市场价格来评估数据资产的价值,这种方法比较客观,但需要有类似的市场数据作为参考。如果市场数据难以获取或者市场数据不具有代表性,那么评估结果可能存在误差。
2.5 数据资产价值服务
数据资产价值服务是将数据资产转化为服务,为政府及企业的决策提供支持,例如通过数据分析和挖掘,为企业提供供应链金融、融资增信、数据资产入表、风险控制等服务。
数据要素融资增信。首先,在融资前首要任务是收集数据,通过互联网平台收集供应链上核心企业和上下游融资企业数据,收集对应行业信息、外部市场情况、政策和法规等链外影响因素。将各方面数据进行清洗、转换和归类形成“数据资产”,将数据“要素化”,为后续建模分析做好准备工作。其次,通过智能采集实时监控供应链内各企业数据与供应链外市场、政策和环境变化数据,将变化数据及时采集入平台。通过数据资产治理能力体系对融资需求数据进行大数据分析,建立以核心企业为主体的信用风险控制体系,从多维度开展融资前风险评估。再次,通过不断的数据积累以及对结构化和非结构化数据的分析,建立供应链各行业融资企业画像。最后,根据供应链上企业各自特性及金融机构风险投资偏好,结合大数据分析结果建立风险防范措施,对供应链上不同企业制定相应的协议约定、担保或其他措施,有效降低融资企业风险。在融资过程中,根据供应链上企业评估得分,结合融资企业行业画像、外部市场情况与法律法规变化情况实时监测供应链上企业情况变化,确定企业的融资额度和风险管控措施;在融资后,主要对供应链内企业本身情况进行实时监测,结合外部市场法规变化情况,形成及时催缴预警体系,同时及时调整融资后风险管控策略。
数据资产入表。企业数据资产入表要经过4个步骤。一是开展数据资源的梳理,结合权责清单,梳理各级部门履职过程中产生、采集、管理的数据资源,统一目录标准、编目流程,编制全量覆盖、互联互通的数据目录。二是可入表“数据资产”确认,根据《企业会计准则》等要求,识别可作为“无形资产”或“存货”的数据资产。三是依据数据资产计量要求,开展数据资产的初始计量与后续计量工作。四是数据资产披露,根据计量结果与资产分析结果对“无形资产”进行披露。
2.6 数据资产基础保障
在数字化转型加速推进的背景下,数据作为新型生产要素已成为国家基础性战略资源,因此保障数据安全也成为维护国家主权、保障国家安全、促进经济发展的重要组成部分。在战略规划保障方面,在数据战略管理流程与要点中,需要重视数据战略的制定与实施,及其与组织长期发展规划的协调。通过制定明确的数据战略目标,以及相应的实施步骤和时间表,可以更好地推动数据资产管理工作的开展。在制度体系保障方面,需制定规范的数据资产登记制度,确保数据的合规性和准确性。在平台工具保障方面,利用先进的数据管理平台和工具,如数据治理平台、元数据管理平台、数据仓库等,可以提高数据资产管理的效率和准确性,降低数据管理成本。在长效机制保障方面,建立长效的数据资产管理机制,包括数据质量监控、数据安全风险评估和应对、数据管理审计等方面,可以确保数据资产管理工作的持续性和稳定性[10]。总之,在数据资产管理中,需要从组织架构、战略规划、制度体系、平台工具、长效机制等多方面入手,建立全面、协调、可持续的数据资产管理体系,为城市及企业的数字化转型提供有力支撑。
3 数据资产评估模型浅析
数据资产在评估专业中属于“无形资产”范畴。传统资产评估的三大方法(即市场法、收益法、成本法)中,由于目前国内的数据交易市场暂处于探索阶段,公允的、活跃的交易数据难以获得,因此市场法的适用性较差;而传统的收益法和成本法亦难以凸显数据资产的特性[11]。因此,在实践操作中,多期超额收益法和修正后的成本法通常会得到更加广泛的运用。
3.1 多期超额收益法
3.1.1 模型构建
多期超额收益法是采用逆向思维,通过将所求资产以外的其他资产所产生的贡献收益额从企业总体收益之中剔除[12],再以合理的折现率进行折现,从而求得目标资产价值的方法。超额收益的预测是运用多期超额收益法的关键,在运用时一般可选分成法或差量法。由于数据资产通常难以明确界定分成率,所以差量法在实际中更易得到运用。差量法下的数据资产评估模型如公式(1)所示。
其中,𝑉𝑑代表数据资产的价值,𝐸代表企业的现金流,𝐸𝑓代表固定资产的贡献值,𝐸𝑐代表流动资产的贡献值,𝐸𝑖代表其他无形资产的贡献值,i代表折现率,t代表收益期,𝐾𝑡代表数据资产超额收益占比。此外,流动资产年贡献值=流动资产年平均余额×流动资产投资回报率,固定资产年贡献额=固定资产投资收益+固定资产补偿回报,无形资产贡献值=无形资产投资回报+无形资产补偿回报。
关于收益年限的设置,在实际评估过程中,一般会设定一个固定的收益期,以降低评估的复杂程度。预测流动资产、固定资产、无形资产以及表外资产的贡献值,在自由现金流中扣除之后,得出超额收益[13]。
3.1.2 折现率
根据多期超额收益法的原理,数据资产对企业的超额收益贡献是在未来经营过程中逐步实现的,折现率即是对时间价值的考虑。目前,市场比较法、风险累加法和加权平均资本成本法是实际操作中最常用的折现率取值的方法[14]。
市场比较法:选择市场可参照的同类型企业,分别计算折现率并相加求平均值作为待估企业的折现率。适用于具有可比的公开交易案例或者可比企业具有同类的数据资产。
风险累加法:以无风险报酬率加风险溢价率计算企业收益折现率。无风险报酬率通常采用10年期以上的国债的到期年收益率。
加权平均资本成本法:分别计算所有者权益和债务资本在总资产中占的比例,然后将两种资本成本率与其所占比例相乘,最后将求得的乘积相加,得出加权平均资本成本。适用范围较广,尤其适用于自由现金流模型,其中债权收益率可取5年期贷款利率,股权收益率则采用资本资产定价模型(Capital Asset Pricing Model,CAPM)。
3.1.3 适用场景
多期超额收益法适用于数据资产已完全实现商业化,即产生稳定经济效益的企业,但该数据资产一般为企业价值赋能存在,而非企业核心资产或最主要的价值驱动因素。例如,数据资产能够帮助企业降本增效或者助力企业获取更多用户和开拓市场等,为企业进一步赋能。该方法的原理是数据资产的价值等于其所节省的(带来的)各项增量效益现值之和。该方法的使用前提是企业内的数据资产可按照业务领域进行合理划分,按业务类型定位其对企业价值的贡献,并从成本节省或收益提升角度与业务价值进行关联。该方法适用于数据动能上升阶段中后期的数据资产,该阶段的数据资产由于其在前期被探索和应用的过程中,给企业带来了一定的正向外部效应,例如一定程度上助力推动产业和社会的数据化发展与实践,协助引入和维持了忠诚的客户群,同时协助强化企业的品牌和社会形象等。因此在该方法中,社会价值与经济价值均较完整地体现于企业的现金流中。
3.2 修正后的成本法
3.2.1 模型构建
成本法的原理是从产生数据资产所需花费的成本进行评价,在此基础上扣除各种贬值因素,并考虑数据资产的预期使用溢价,加入数据质量、数据流通以及风险等因素进行修正,从而估算出数据资产的价值。在参考传统成本法的基础上,综合分析数据资产的成本、预期使用溢价及数据资产价值的影响因素,对传统的成本法进行修正,可得公式(2)。
P=TC×(1+R)×(1+L)×(1-r)×α×β (2)
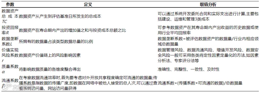
其中,P代表数据资产的评估值,TC代表数据资产总成本,R代表数据资产投资回报率,L代表数据垄断系数,r代表数据价值实现风险系数,α代表数据质量系数,β代表数据流通系数。
3.2.2 重要变量的确定
数据资产价值评估中,重要变量的确定是一个关键环节。这些变量对于数据资产的价值评估、应用及优化都具有重要意义。表3对修正后的成本法重要参数进行了描述。
表3 修正后的成本法重要参数
3.2.3 数据资产总成本
成本法要求数据资产各阶段成本可以计量,当数据资产难以获取收益或无法量化时,可采用成本法[15]。如图5所示,数据资产总成本一般包括建设成本、运维成本和管理成本。建设成本包括数据规模、数据采集、数据核验、数据标识等;运维成本包括数据存储、数据整合、数据维护、设备折旧等;管理成本包括人力成本、间接成本和服务外包等。
图5 数据资产成本价值示意图
4 发展对策及建议
4.1 强化政策引导,联合打造生态圈
政策引导和联合打造生态圈对于数据资产的发展具有至关重要的作用。首先,制定有利于数据资产发展的政策。政府可以制定优惠政策(如税收优惠、财政补贴等),鼓励企业加强数据资产的积累和运用;同时,设立数据资产相关的基金,支持数据产业发展中的资金需求。其次,构建良好的数据资源环境。加大对数据资源的投入,包括数据的采集、存储、加工、分析和应用等方面,构建良好的数据资源环境,促进数据的流通和共享。再次,推动产业协同发展。引导企业加强合作,推动数据资产相关产业协同发展。通过跨界融合、企业联动等方式,促进各行业之间的合作,打造具有国际竞争力的数据资产生态圈。最后,加强培训与宣传。加大对数据资产相关人才的培训和宣传力度,提高企业和公众对数据资产的认识和理解,培育具有国际视野的数据资产管理人才队伍。
综上所述,强化政策引导、联合打造数据资产生态圈需要政府、企业和社会各界的共同努力。通过制定有利于数据资产发展的政策、强化组织协调、构建良好的数据资源环境、推动产业协同发展以及加强培训与宣传等措施,可以推动数据资产生态圈的健康发展,为我国数据要素市场的快速发展提供有力支撑。
4.2 加强技术创新,共建数据治理体系
加强技术创新,共建数据治理体系,是推动数据资产高效应用的关键举措。首先,鼓励技术创新。政府和企业应积极鼓励技术创新,加大对数据治理领域的研究和投入,开发更加先进、高效、安全的数据治理技术和工具。例如,可以利用人工智能、大数据、区块链、隐私计算等技术手段,提高数据处理和分析能力,实现数据治理的数字化、智能化和可视化。其次,完善数据治理法规。在加强技术创新的同时,还需要完善数据治理法规,制定更加具有针对性和可操作性的法规政策,明确数据治理的责任和义务,规范数据的收集、存储、处理和使用行为,保护个人隐私和企业商业秘密。再次,加强合作与交流。政府、企业和社会各界应加强合作与交流,共同推进数据治理体系的建设。政府可以出台相关政策措施,引导企业和社会力量参与数据治理工作,建立数据治理联盟或组织,开展数据治理领域的合作与交流,分享技术和经验,提高数据治理的整体水平。最后,推进数据文化建设。加强数据文化的建设,倡导数据治理的价值观和行为规范,提高全社会的数据意识和素质。例如,开展数据素养教育以提高公众对数据的认识和理解;同时,要加强对数据滥用行为的打击和惩处力度,营造良好的数据治理环境。
加强技术创新和共建数据治理体系是一项系统工程,需要政府、企业和社会各界的共同努力和协同配合。只有不断提高技术创新能力,完善数据治理法规,加强合作与交流,推进数据文化建设,并积极参与国际合作与交流,才能更好地发挥数据的价值,推动经济社会的高质量发展。
4.3 守护安全底线,保障数据可控可管
守护安全底线,保障数据可控可管,是确保数据资产安全合规应用的重要前提。一是强化数据安全法律法规。完善数据安全相关的法律法规,明确数据安全管理责任、数据安全标准和数据处理规范。对于违反数据安全规定的行为,要严格依法惩处,提高企业的安全意识和法律意识;同时,要明确各级管理人员和员工在数据安全管理中的职责和义务,确保数据安全管理的有效实施。二是加强网络安全防护。利用密码技术、访问控制、加密传输等手段加强网络安全防护,防止未经授权的访问和数据泄露;同时,要加强对网络攻击的监测和预警,及时发现和处理安全事件。三是保障个人隐私。在处理个人数据时,要严格遵守相关法律法规,尊重和保护个人隐私。对于泄露个人隐私的行为,要依法追究责任。四是建立数据可信可控可追溯体系。通过建立数据可信可控可追溯体系,可以保证数据的真实性和可追溯性,使得数据处理过程中的每一个环节都有据可查,保障数据的可控性。
守护安全底线、保障数据可控可管是数字经济发展的重要保障。只有通过完善法律法规、建立安全管理制度、加强网络安全防护、保障个人隐私以及建立数据可信可控可追溯体系等措施,才能有效保障数据的安全底线,实现数据的可控、可管,推动数据要素市场的健康发展。
5 结束语
数据作为新的生产要素,其本质是市场化和货币化,而市场化、货币化的前提条件是数据大规模的安全生产和高效流通。数据要素流通是数据资源成为数据资产的必要条件,也是数字经济发展的底座。在未来数据要素市场上,拓展数据资产应用场景、推动跨界流转是加快数据资产价值释放的重要抓手。
Analysis on the implementation path of data asset value
YANG Yunlong, GUO Zhongmei, ZHANG Liang, SUN Liang
(Smart City Research Instiute, China Unicom Co., Ltd., Beijing 100048, China)
Abstract: The value of data assets is the core driving force leading the rapid development of the data factor market. Ownership confirmation, pricing and valuation, and innovative application value services are the key points that urgently need to be “overcome”. This article focuses on the concept of data assets, the influencing factors of data asset value, and deeply analyzes the implementation path of data asset value. Data asset evaluation is an important part of the process of data asset valuation, and its evaluation results directly affect the value and future returns of data assets. This article analyzes and compares the two models of the modified cost method and the multi-period excess earnings method. It also provides corresponding countermeasures and suggestions for the future development of data asset value.
Keywords: data assets; data factors; data governance; data asset evaluation; data factor market
本文刊于《信息通信技术与政策》2024年 第4期
主办:中国信息通信研究院
《信息通信技术与政策》是工业和信息化部主管、中国信息通信研究院主办的专业学术期刊。本刊定位于“ 信息通信技术前沿的风向标,信息社会政策探究的思想库 ”,聚焦信息通信领域技术趋势、公共政策、 国家/产业/企业战略,发布前沿研究成果、焦点问题分析、热点政策解读等,推动5G、工业互联网、数字经济、人工智能、大数据、云计算等技术产业的创新与发展,引导国家技术战略选择与产业政策制定,搭建产、学、研、用的高端学术交流平台。
期刊荣誉与收录情况
AMI(2022版)A刊扩展期刊
RCCSE中国核心学术期刊
入选中国科协信息通信领域高质量科技期刊分级目录
为进一步提高期刊信息化建设水平,为广大学者提供更优质的服务,我刊官方网站(http://ictp.caict.ac.cn)已正式投入运行,欢迎投稿!
推荐阅读

