作者:郭斌梅;刘娅;杜艳艳;张志娟,中国科学技术信息研究所。
摘要
以德温特专利数据库收录的中日美有机薄膜太阳能电池技术专利为研究对象,采用文献计量学和统计学的方法,从专利年度申请态势、技术生命周期、专利申请人和重点技术领域分布等方面,对中日美有机薄膜太阳能电池技术发展态势进行比较与分析,从而为我国有机薄膜太阳能电池技术发展提供依据和决策支持。
0 引言
新能源和可再生能源是21世纪世界经济发展中最具决定性影响的技术领域之一,太阳能作为一种清洁可再生能源,是人类可利用的最丰富的能源(占地球总能量的99%以上),同时具有“取之不尽,用之不竭”的优点,将太阳能经济、高效地转化为电能是各国研究人员一直追求的目标。经过多年的发展,硅基太阳能电池技术已经有了长足的发展,但通过氧化还原反应提纯硅的方法使得硅基太阳能电池制造过程能耗大、污染高、工艺复杂且生产设备昂贵,且硅基太阳能电池不透明,也基本达到其转换效率的极限;而有机薄膜太阳能电池由于其制作成本低、生产工艺简单、质量轻、富有弹性、可实现大面积生产等特点而被推崇为下一代太阳能电池。
我国正视能源、环境与经济发展问题,投入大量资源于新能源和可再生能源的开发。近些年来,我国越来越重视发展太阳能光伏产业,利用太阳能这一清洁可再生资源,先后启动了“光明工程”、“金太阳示范工程”等项目,颁布实施了《可再生能源法》。2012年低碳发展蓝皮书《中国低碳发展报告(2011-2012) 》指出,“十一五”期间,中国对新能源和可再生能源的投资不仅远高于历次五年计划,而且跃居全球第一。五年间共投入1.73万亿元支持新能源和可再生能源领域,其中太阳能光伏投资1997亿元,占比11.5%,年均增长101.4%。“十二五”规划中提到,在下一个五年计划中,将重点开展大面积高效、低价有机太阳电池研究工作。
有机薄膜太阳能电池的开发从1986年起全面展开,契机源于有机电致发光(Organic Electro -luminescence,OEL) 发明人邓青云博士的研究,当时的转换效率只有1%,但之后经过大量改进,光电转换效率已跃升至10.6%。其工作原理大致为:a.光激发产生激子; b.激子在给受体(D/A) 界面分裂;c.电子和空穴的漂移及其在各自电极上的收集。
专利信息是集技术、法律、经济信息于一体的独特信息源。据世界知识产权组织的统计,专利信息包含世界上90%~95%的技术信息,其中80%未被其他载体公开,且专利技术信息的公开时间要比其他载体早1~2年。并且,专利信息是高度标准化的信息,各国专利说明书均按国际统一格式出版,采用统一的著录项目识别代码,这为专利分析提供了便利,也提高了分析的可信性与准确性。因此,本文通过对中日美三国有机薄膜太阳能电池技术专利文献的计量研究,深入比较分析中日美三国有机薄膜太阳能电池技术的研发重点与技术竞争态势,从而为我国政府、科研机构和企业制定科技发展规划、开展相关技术研发活动提供事实依据和决策支持。
1 数据来源与分析方法
本文数据来源于美国科学情报研究所(ISI)出版的《德温特创新索引》数据库(Derwent Innovation Index,DII)。该数据库整合了Derwent世界专利索引(World Patent Index) 的增值专利信息和专利引文索引(Patents Citation Index)的专利引文信息。目前,DII共收录了来自世界40多个专利授权机构的2000多万个基本发明专利,数据可回溯至1963年。
本文运用主题与德温特手工分类代码相结合的检索方式,检索下载了有机薄膜太阳能电池技术相关的世界范围内专利3296条记录,每条记录代表一个专利家族。运用Thomson Data Analyzer (TDA) 等工具对下载数据进行加工、清洗整理及统计分析。数据下载时间为2012年11月19日,由于专利从申请到公开有18个月的滞后期,故2011年、2012年的数据仅供参考。
2 结果与分析
2.1 中日美有机薄膜太阳能电池技术专利申请总量
根据统计数据,有机薄膜太阳能电池技术专利分布于28个国家(地区)或组织。从图1可以看出,专利集中分布在前8个国家(地区)或组织中,占到总专利申请量的96.7%,其他国家分布较少,多数专利申请不足10件。在日本的专利申请数量为1997件,遥遥领先于其他国家(地区)或组织,占全部专利申请量的26.7%; 在美国申请的专利数量位居第二,为1215件,占全部专利申请量的16.2%;在中国申请的专利数量位列第五,专利量为745件。从专利申请总量来看,中国与日、美有明显的差距,日本技术实力和基础雄厚,美国政策推动效果显著。

2.2 中日美有机薄膜太阳能电池技术发展趋势
有机薄膜太阳能电池技术专利申请始于20世纪80年代,日本1984年就有相关专利申请,美国和中国则从1986年开始有相关专利申请。图2为中日美三国专利申请逐年变化情况,可以看出,中日美在2000年前专利申请数量变化均不明显,2000 年后均呈逐年增长趋势,但日本始终保持数量上的领先优势,2010年的专利申请除日本继续保持增长外,中、美都有所减少。在中国有机薄膜太阳能电池技术市场,历年申请的专利量都居日美之后,而且差距有日益拉大之势。下面结合中日美有机薄膜太阳能电池技术生命周期进行深入分析。

技术生命周期曲线是用来反映技术发展阶段的图表,通常利用专利申请量和专利权人数量随时间的推移而变化的数据绘制而成。一般来说,专利申请量反映技术开发活动的程度,而专利权人数量反映该技术领域参与技术竞争的企业或个人,通过两者随时间的变化关系可大致推断该技术所处的发展阶段。
纵观中日美有机薄膜太阳能电池技术生命周期曲线(图3,4,5),2000年之前为技术萌芽期,专利申请量和专利权人数量都较少,只有少数几个机构参与技术研究与市场开发,且逐年变化情况不显著。2000-2009年为技术发展期,专利申请量和专利权人数量均逐年快速增长,有机薄膜太阳能电池技术不断取得发展与突破,市场逐渐扩大,参与进来的机构数量逐年增多。2009-2010年,除了日本专利申请量有小幅增长外,其他均有所减少,有机薄膜太阳能电池技术发展遇到技术瓶颈(如电池光电转换效率、电池稳定性等),在解决相关技术瓶颈前,部分企业会因收益减少而逐渐退出。



从中日美有机薄膜太阳能电池技术发展趋势来看,虽然中国在专利申请数量上与日美有较大差距,但在增长速度上却不亚于日美两国。在我国政府对有机薄膜太阳能电池技术的大量资金投入与政策支持下,将获得更好的发展。
2.3 中日美有机薄膜太阳能电池技术领域分布
国际专利分类法(IPC)是按照发明创造的技术主题为特征进行分类的。通过对专利IPC分类频次的统计分析,可以反映出有机薄膜太阳能电池技术的研究热点和发展方向。
2.3.1 IPC 部类分布。表1中日美专利IPC部类分布显示,虽各部类专利申请数量上有差异,但都集中分布在C部(化学、冶金)、H部(电学)和B部(作业、运输)这三个大部类中,且中日美各部类所占百分比也非常接近。可以说明在有机薄膜太阳能电池技术领域,中日美技术侧重点在大方向上基本一致,不存在由于地域差异而导致的不同技术偏向。

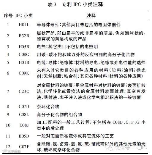
2.3.2 IPC 小类分布。在中日美三国申请的有机薄膜太阳能电池技术领域相关专利IPC小类分布见表2。从表2中可以看出,中日美专利技术涉及最多的小类是H01L(半导体器件),都居领导地位,占总量的20%以上,其他的小类分布则比较分散,不过,中日美整体小类分布集中与分散趋势基本一致。且中日美三国排名前10的IPC小类,其中9个小类是相同的,不同的类目所占比例较低,也排在相对较后的位置(日第十的C08J,中第十的C07F,美第八的B05D),其中日本的技术主题集中在B32B和H05B,中美的技术主题均集中在C09K和C08G。总体来说,有机薄膜太阳能电池技术研发方向主要在开发高性能有机半导体材料、镀覆技术与方法的提升及材料的选择上。相信随着研发的进一步推进,不久将会研发出提高有机薄膜太阳能电池光电转换效率及稳定性的材料。

与IPC部类分布相似,中日美IPC小类技术领域分布也比较接近,三国在有机薄膜太阳能电池技术领域技术发展方向基本一致。

2.4 中日美有机薄膜太阳能电池技术主要专利申请人分布
表4显示的是在日本有机薄膜太阳能电池技术领域专利申请量排名前十位的机构。从统计结果来看,这十家机构中,除了默克和科文两家德国公司外,其余的八家都是日本公司,且在专利申请量排名上除默克排名第二外均靠前。可见,日本本土公司占据绝大部分有机薄膜太阳能电池技术市场。

从专利数量看,日本富士胶片公司居首位,为164件,其活动年期在这十家公司中是最短的,仅为11年,且其发明人数也排名前三,由此可以看出,富士胶片公司近年来投入大量人力物力大力发展有机薄膜太阳能电池技术,在专利技术上占据了领先位置;专利申请量紧随其后的是151件的默克专利公司,该公司拥有最庞大的研发团队阵容,参与研发人数为259人,远多于其他公司,是不容小觑的竞争对手;位列第三的是住友化学公司,除在专利申请量上有所差距外,其他方面与富士胶片公司类似。此外,专利申请量排名第十的科文有机半导体公司,其活动年期为12年,但专利平均年龄却高达7.3年,可见该公司近些年专利申请大幅减少,可能在研发过程中遇到技术瓶颈。三菱和出光兴产的活动年期最长,是日本最早进入该技术领域的公司。
美国有机薄膜太阳能电池技术领域主要专利申请机构情况如表5所示。专利申请排名前十的公司中,有五家为美国公司,但其排名均靠后,前四被德、日、韩公司占据。可见,在美国有机薄膜太阳能电池技术领域,美国公司并没占多大的技术优势。

从专利数量上看,排名第一的德国默克专利公司专利申请量遥遥领先,有169件,多出位列第二的富士胶片公司一百多件,并且拥有强大的研发团队,是最具竞争实力的公司;专利量第三的三星电子虽专利数量不算多,但其拥有最庞大的研发阵容,活动年期也是最短的,是一家很有发展潜力的公司。从表5也可看到,虽然日本有机薄膜太阳能电池技术市场几乎被日本公司占据,但在美国申请相关专利的公司只有富士胶片和住友化学,说明这两家日本公司较重视美国市场。
综合各指标,在美国有机薄膜太阳能电池技术领域,美国本土公司近些年申请了较多专利,有很大的发展潜力,但面临拥有较强技术实力的德、日、韩公司的竞争。
表6为中国有机薄膜太阳能电池技术领域主要专利申请人情况。在中国有机薄膜太阳能电池技术领域专利申请量排名前十的机构中,只有一家中国研究机构(电子科技大学),其他的均为德、日、美、韩公司,且其专利申请量排名也仅排在第八,与第一的默克专利公司差距很大,在该领域的活动年期也仅有四年。可见我国本土企业和研究机构在有机薄膜太阳能电池技术领域的实力远落后于境外企业,该技术市场也几乎被国外企业占据。

德国默克专利公司无论从专利申请量还是发明人数看,都远多于其他企业及研究机构,也是最早进入该技术市场的,且其专利平均年龄也仅为4.8年,在中国有机薄膜太阳能电池技术领域拥有最强的技术竞争实力,处于领先地位。与在日美的情况一样,科文有机半导体公司活动年期为12年,专利平均年龄却有7.3年,推测可能在研发过程中遇到技术瓶颈,导致近几年专利申请减少。
3 结论
与传统的硅基太阳能电池相比,有机薄膜太阳能电池以其潜在的低成本、简单的生产工艺、轻便富有弹性、可实现大面积生产等特点,是目前最有希望实现民用化、光伏产业化的技术,各国相投入相关技术的研发。
从各国申请的有机薄膜太阳能电池技术相关专利量来看,日本、美国市场是最被相关企业看重的市场;日本到目前为止,始终引领有机薄膜太阳能电池技术发展方向;美国凭借有效的扶持政策紧随其后;在我国申请的相关专利虽数量上位居第五,但绝大部分为境外企业来华申请,中国机构申请量较少,且大多专利申请人为高校和科研院所。
对中日美有机薄膜太阳能电池技术领域相关专利的比较分析,发现三国技术发展趋势相似,技术竞争焦点都集中在半导体器件及有机导电材料的研发上。通过对相关竞争机构的专利情况分析,发现德国默克专利公司、日本富士胶片公司和住友化学公司极具竞争力,处于技术领先地位;日本公司几乎占据日本本土技术市场,且积极布局中美市场;美国近些年在有机薄膜太阳能电池技术领域涌现出了一批新兴公司,发展前景看好,但同时面临处于技术领先的德日企业的技术壁垒和竞争压力;从整体上讲,中国机构在有机薄膜太阳能电池技术领域起步较晚,产业化进程较慢,与日美有一定的差距,应针对核心技术领域展开技术研发,提高整体技术实力,加快产业化步伐。
欲想了解更多内容,请联系:
汤森路透知识产权与科技
市场负责人 王琳
电话:010-57601216
传真:010-82862088
Email:Victoria.wang@thomsonreuters.com
订阅:点击屏幕右上角按钮查看公众账号->点击关注
分享:点击屏幕右上角按钮->发送给朋友/分享到朋友圈
联系我们:
汤森路透科知识产权与科技集团
电话:010-57601200
Email:info.china@thomsonreuters.com
产品技术支持:
电话:4008822031
Email:ts.support.china@thomsonreuters.com
网址:ip-science.thomsonreuters.com.cn
微博:weibo.com/2304618037
在线大讲堂微博群:http://q.weibo.com/569008

