人工智能是新一轮科技革命和产业变革的重要驱动力量,将对全球经济社会发展和人类文明进步产生深远影响。当前,人工智能技术持续突破,创新产品快速涌现,正在以前所未有的速度、广度和深度改变生产生活方式。同时,人工智能发展也带来了信息泄露、算法偏见、数据安全等一系列风险。在此背景下,世界主要国家和地区相继出台人工智能法律政策,加快相关立法与战略布局。国际组织也将人工智能发展与安全纳入核心议题,与各国政府共同构成全球人工智能治理的重要推动力量。
2025年6月,中国信通院政策与经济研究所(互联网法律研究中心)发布了《人工智能法律政策图景研究报告(2025年)》。
近两年来,全球人工智能法律政策密集出台。报告以2024、2025年为重点,系统梳理了全球人工智能法律政策的整体格局和最新变化,覆盖美国、欧盟、中国、韩国、日本、巴西等世界主要国家和地区,以及联合国、国际电信联盟等相关国际组织和平台,总结提炼全球人工智能法律政策的五大发展趋势,并对未来演进方向及核心议题作出前瞻性展望。
报告核心观点
1. 全球人工智能法治化进程不断提速。欧盟首部综合性人工智能立法引发全球瞩目,目前正在加快布局法案的实施与监督。美国进入特朗普2.0时代,更加强调维护自身产业技术领导地位,呈现人工智能立法监管放缓特点。中国发挥政策法规保障人工智能健康发展作用,有序推进人工智能相关立法工作。韩国、日本、巴西等结合产业实际和发展优势,也纷纷加快战略部署和立法进程,致力于打造具有本国特色的人工智能规范路径。此外,联合国等国际组织与平台加大对人工智能议题的关注,双多边治理成果不断丰富。
2. 全球人工智能法律政策呈现新趋势。从总体格局上看,全球范围内初步形成以美欧为代表的两大主导模式,新加坡、马来西亚、泰国、沙特阿拉伯、阿联酋等新兴经济体加入治理行列,持续提升自身影响力。从政策内容来看,促创新和促发展成为各国竞争重点,强调以专设机构提升政策质效。从立法实践来看,当前全球人工智能治理进入软硬法接轨并行、综合立法和领域立法齐头并进的新阶段,风险分级和分类规制不断完善,生成式人工智能、前沿大模型和先进算力的关注度与日俱增。
3. 推进全球人工智能法律政策共识成为未来课题。展望未来,伴随人工智能的新技术不断突破、新业态持续涌现、新应用加快拓展,人工智能立法将更趋理性且更加全面系统,人工智能风险治理与伦理考量不断深化。与此同时,面对渐趋白热化的全球人工智能竞争态势,各国支持人工智能创新与发展的政策力度或将只增不减。单边主义、地缘冲突、机制分歧等不利因素制约全球人工智能治理合作的广度与深度。打造一个全方位、多层次、汇聚广泛共识,具有真正的包容性、平等性、多元性的全球性治理框架仍是未来各国合作努力的重要方向。
报告目录
一、全球人工智能法律政策图景
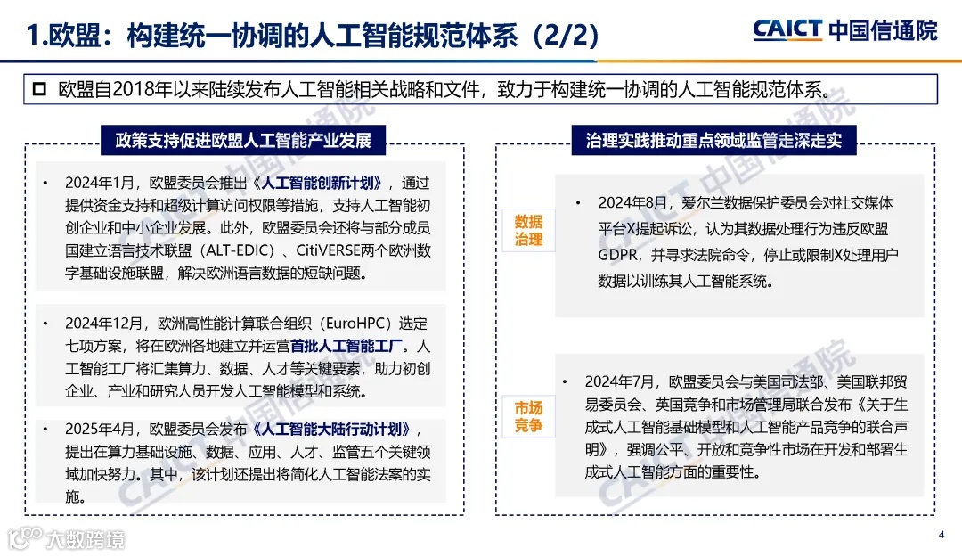
(一)欧盟:首部综合性人工智能立法全球瞩目
(二)美国:聚力推进基于创新应用的治理范式
(三)中国:以政策法规保障人工智能健康发展
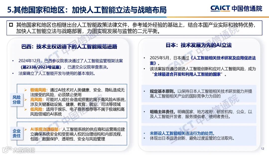
(四)其他国家和地区:加快人工智能立法与战略布局
(五)国际组织:全球人工智能治理的重要推动力量
二、全球人工智能法律政策趋势动向
(一)人工智能治理总格局渐趋清晰,新兴经济体加入治理行列
(二)促创新和促发展成为竞争重点,以专设机构提升政策质效
(三)从软法规制到软硬法接轨并行,人工智能法治化进程加快
(四)综合立法和领域立法齐头并进,生成式人工智能关注剧增
(五)风险分级和分类规制不断完善,前沿大模型成为规范重点
三、全球人工智能法律政策未来展望
(一)人工智能立法更趋理性且更加全面系统
(二)人工智能风险治理与伦理考量不断深化
(三)人工智能创新与发展政策力度持续加大
(四)全球人工智能治理合作面临多方面挑战
主要专家简介
其他参与撰写专家
端晨希 中国信通院互联网法律研究中心工程师
更多精彩,敬请阅读解读PPT。
1
2
3
4
5
6
7
8
9
10
11
12
13
14
15
16
版权声明:本报告版权属于中国信息通信研究院,并受法律保护。转载、摘编或利用其它方式使用本报告文字或者观点的,应注明“来源:中国信息通信研究院”。违反上述声明者,本院将追究其相关法律责任。
撰写团队联系方式:
中国信通院
互联网法律研究中心
唐菊苑
13141288933
tangjuyuan@caict.ac.cn
点击“阅读原文”,下载报告。
了解更多行业信息以及业务合作请联系:

