

水稻直播田苗后杂草危害是导致水稻减产主要原因之一,也是制约水稻品质的关键因素。近年来,水稻直播田已逐渐形成“一封、二杀、三补”的除草技术模式,其中苗后除草即“二杀”,是最为重要的环节。“二杀”指在田间水层建立并稳定后,在第一次进行封闭除草后仍残存的大龄杂草,兼顾防治第二个出草高峰的杂草。
1. 除草剂的选择
水稻直播田苗后除草使用的药剂均属于选择性除草剂,一般从水稻田当前杂草的草相、草龄、往年草相、安全性等方面进行选择。
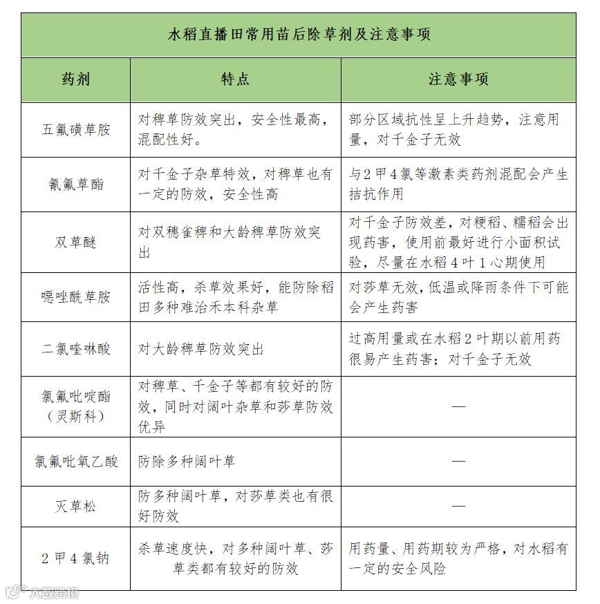
由于新的除草剂有效成分开发的限制,目前水稻苗后除草使用的药剂相对较少,其中防除禾本科杂草的药剂主要以五氟磺草胺、噁唑酰草胺、氰氟草酯、二氯喹啉酸、双草醚为主;防除阔叶和莎草的药剂主要以氯氟吡氧乙酸、灭草松、二甲四氯为主;部分药剂如五氟磺草胺、二氯喹啉酸对阔叶草也有一定的防除作用。
2. 药剂混配
不同化学性质和不同作用机制的除草剂按一定比例混配使用,是避免、延缓和控制产生抗药性杂草最基本的方法。混配除草剂可明显降低抗药性杂草的发生频率,同时还能扩大杀草谱、增强药效、减少用药量、降低成本。混配时除特别要求混配的除草剂外,不要随意与其它杀虫剂、杀菌剂、叶面肥混配,以免发生药害反应。两种或几种相互有拮抗的除草剂一起使用,易造成药效失常,如氰氟草酯与灭草松等混用时对千金子防效降低,氰氟草酯与2甲4氯等激素类药剂混配会产生拮抗作用。
3. 施药
加强草龄田间监测及时施药。
水稻直播田苗后除草最佳防治期是水稻直播后20~25天、杂草处于2~4叶期,宜早不宜迟,否则杂草的草龄过大,杂草的耐药性增大,导致药效降低。
施药气象条件。
一般在20~30℃的温度条件下进行施药,气温高有利于除草剂被杂草吸收,作用效果好。但不是气温越高越好,气温过高,喷出的雾状液很快被蒸发,特别对一些易挥发的除草剂及见光分解的除草剂,如氰氟草酯等;部分除草剂如双草醚在气温低于15℃、高于35℃时都有可能引起药害;高温季节,应在上午10点前及下午4点以后;选择无风或微风的条件下施药。
施药量。
按每亩20~30公斤水进行喷雾,草龄较大时可以适量增加药剂用量。而喷头类型、叶片表面性质、叶片倾角对水稻药液沉积量有一定影响,选择喷雾角度略小的扇形喷头,喷嘴喷头一般选择80015型扇形喷嘴。
水层管理。
苗后除草需施药前排水,确保杂草茎叶2/3以上露出水面,施药后24小时至72小时内灌水,保持3~5厘米水层5~7天,不仅利于杂草的死亡,而且可以提高水稻对除草剂的解毒能力。对于有低洼积水的地块,注意开厢挖沟,施药前排水使杂草尽量露出水面,施药后复水后保证水层深度不要淹没水稻心叶导致药害产生。
4. 除草效果的判断
药剂喷施后应注意田间药效的定期观察,特别要观察杂草新叶、茎基部和根部的变化。一般情况下,3~5天杂草停止生长叶片褪绿黄化,7~10天杂草无新叶抽出,茎基部坏死,15天以后根部发黑坏死。
(详见小视频--来自安徽巢湖示范农场)



