点击上方蓝字关注我们
开源许可证概览:从法律护城河到商业博弈论
是否意识到这个选择将影响:
✅ 代码能否被他人随意采用
✅ 创业公司能否用你的代码估值10亿
✅ 云厂商是否会免费榨取你的创新
今天,我们开启开源世界的"规则破译计划"——
1 开源许可证的底层逻辑
它不是技术文档,而是法律契约。
1.1 法律效力:全球83个国家法院认可的开源协议
开源许可证绝非技术社群的"君子协定",而是经全球司法体系认证的法律武器。2008年美国联邦巡回法院在Jacobsen v. Katzer案中确立里程碑判例[1]:违反开源许可证条款可直接构成著作权侵权。这意味着,若企业违反开源许可证协议,将面临著作权侵权损害赔偿。在我国,深圳中院2021年某GPL违规案[2]判决显示,被告拒不履行GPL3.0协议规定的使用条件,被判赔50万元。这些案例印证:开源协议是受法律强制力保护的数字契约,其约束力不亚于商业合同。
1.2 双重属性:著作权法下的授权机制+合同法下的责任约定
开发者通过许可证实现权利的精妙切割:
著作权维度:保留所有原始权利,仅通过许可证向所有人释放复制权、修改权、发行权等特定权利。如同你写了一篇文章,但通过许可协议允许各个网站或自媒体传播。
开发者保留完整的著作权,但通过选择许可证,可以实现:
🔹 授予复制/修改/分发等特定权利
🔹 设置衍生作品(Derivative Work)的传染规则
🔹 构建专利防御体系(如Apache的专利 retaliation条款)
1.3 历史转折:1989年GPLv1开启现代开源治理,OSI认证体系已涵盖100+许可证
·GPLv1(1989):首次将"Copyleft"理念转化为法律文本,开创"自由不可撤销"原则。如同在数字世界种下第一颗橡树,如今已成长为覆盖Linux、WordPress等数以万计项目的生态雨林。
·OSI认证体系(1998):由Open Source Initiative建立的开源"ISO标准",通过严格审核机制(如必须允许商业使用)淘汰伪开源协议。目前通过认证的100+许可证构成现代开源世界的规则矩阵。
·企业觉醒(2000s):IBM贡献Eclipse(EPL)、谷歌开放Android(Apache),标志着开源协议从理想主义工具蜕变为商业基础设施。
2 许可证三大类型区分要点
2.1 三类许可证概述

2.2 传染性维度辨析
许可证从传染性维度区分包括:
文件级(MPL)→ 组件级(LGPL)→ 进程级(GPL)→ 网络级(AGPL)
▌文件级传染
·代表协议:MPL 1.0(Mozilla Public License)
·运行规则:
仅强制修改后的单个文件开源
允许与其他闭源代码静态链接
▌组件级传染
·代表协议:LGPL 2.0(GNU Lesser GPL)
·运行规则:
传染范围限定于动态链接库(DLL/SO)
主程序可保持闭源,但修改的库文件必须开源
▌进程级传染
·代表协议:GPL 2.0
·运行规则:
同一进程内的所有代码视为单一衍生作品
任何动态链接行为触发全系统开源义务
经典判决:2009年BusyBox诉Monsoon案确立"进程即边界"原则[4]
▌网络级传染
·代表协议:AGPL 3.0
·运行规则:
SaaS服务被视为"发布"行为
AGPL强制公开网络服务端源码
2.3 混合型协议新趋势
当前出现传染性+商业条款的杂交协议(如SSPL/BSL),例如:
MongoDB的SSPL:云服务商必须开源运维工具链
CockroachDB的BSL:设置3年后转宽松协议Apache 2.0
这类协议正重塑开源商业化的可能性边界。
3 许可证文本解构手册
3.1 开源许可证条文的三层结构
1.基本信息层
-
包含许可证名称、版本号、适用对象(如"本协议适用于所有衍生作品") -
示例:MIT许可证开头的"Copyright <年份> <版权人>"构成法律生效要件
-
授权范围(复制/修改/分发)、义务清单(保留声明/开源衍生品)、限制条款(禁止商标使用) -
示例:Apache 2.0要求修改者必须在NOTICE文件标注变更记录
-
代码标注规范(LICENSE文件位置)、兼容性指引 -
示例:GPL要求分发二进制时必须附带获取源码的明确途径
3.2 Apache 2.0结构示例
3.2.1 基本信息模块(协议元数据)
Apache License
Version 2.0, January 2004
http://www.apache.org/licenses/
-
版本锁定:避免「V2.0 vs 旧版」的法律歧义 -
权威指引:通过官方链接确保协议解释的权威性
3.2.2 条款矩阵模块(法律逻辑层)

3.2.3 使用说明模块(操作手册)
▌Appendix实施指南
-
NOTICE文件编写规范
-
许可证文本保留要求
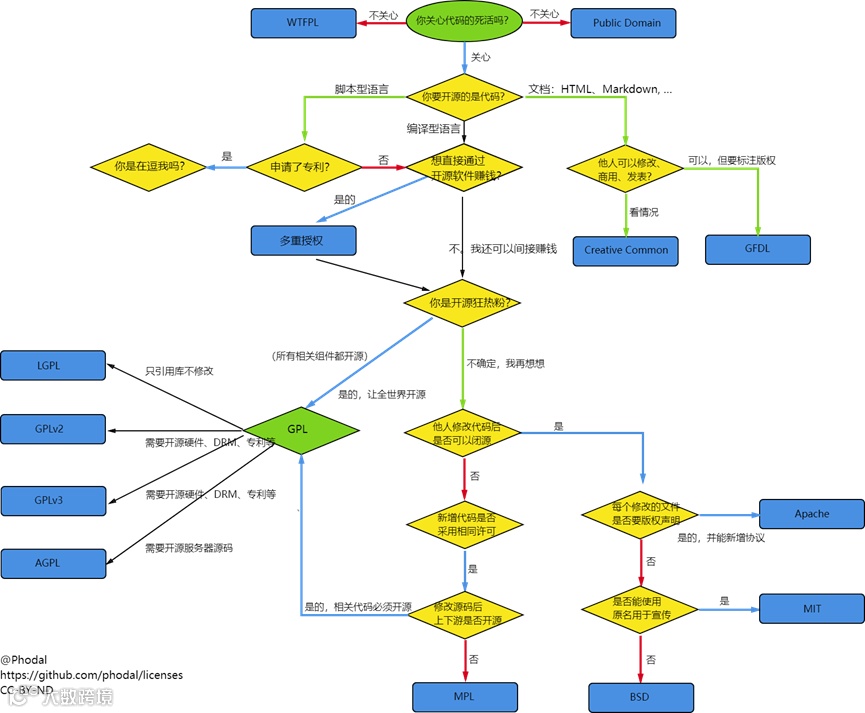
4 开发者决策树
▌战略定位
-
想让代码被广泛传播?选MIT(最简条款) -
需防御专利诉讼?锁定Apache 2.0的专利回授条款 -
希望遏制云厂商套利?考虑AGPL(强制云服务开源)
▌生态适配
-
检查依赖项许可证兼容性(如GPL项目不能混用Apache代码) -
参考社区惯例(机器学习项目多用Apache,JS库偏爱MIT)
▌防御加固
-
多许可证并行核心(模块AGPL+外围组件MIT) -
添加补充条款(贡献者协议明确专利授权范围)
参考文献
https://www.jianshu.com/p/21fce2155249
https://baijiahao.baidu.com/s?id=1710482456000700280&wfr=spider&for=pc
https://baike.baidu.com/item/gnu%E5%AE%A3%E8%A8%80/114138
https://baijiahao.baidu.com/s?id=1725702866217845841&wfr=spider&for=pc
END


