点击“终码一生”,关注,置顶公众号
每日技术干货,第一时间送达!
1
需求分析
大促在即,拥有亿级流量的电商平台开发了一个订单系统,我们应该如何来预估其并发量?如何根据并发量来合理配置JVM参数呢?
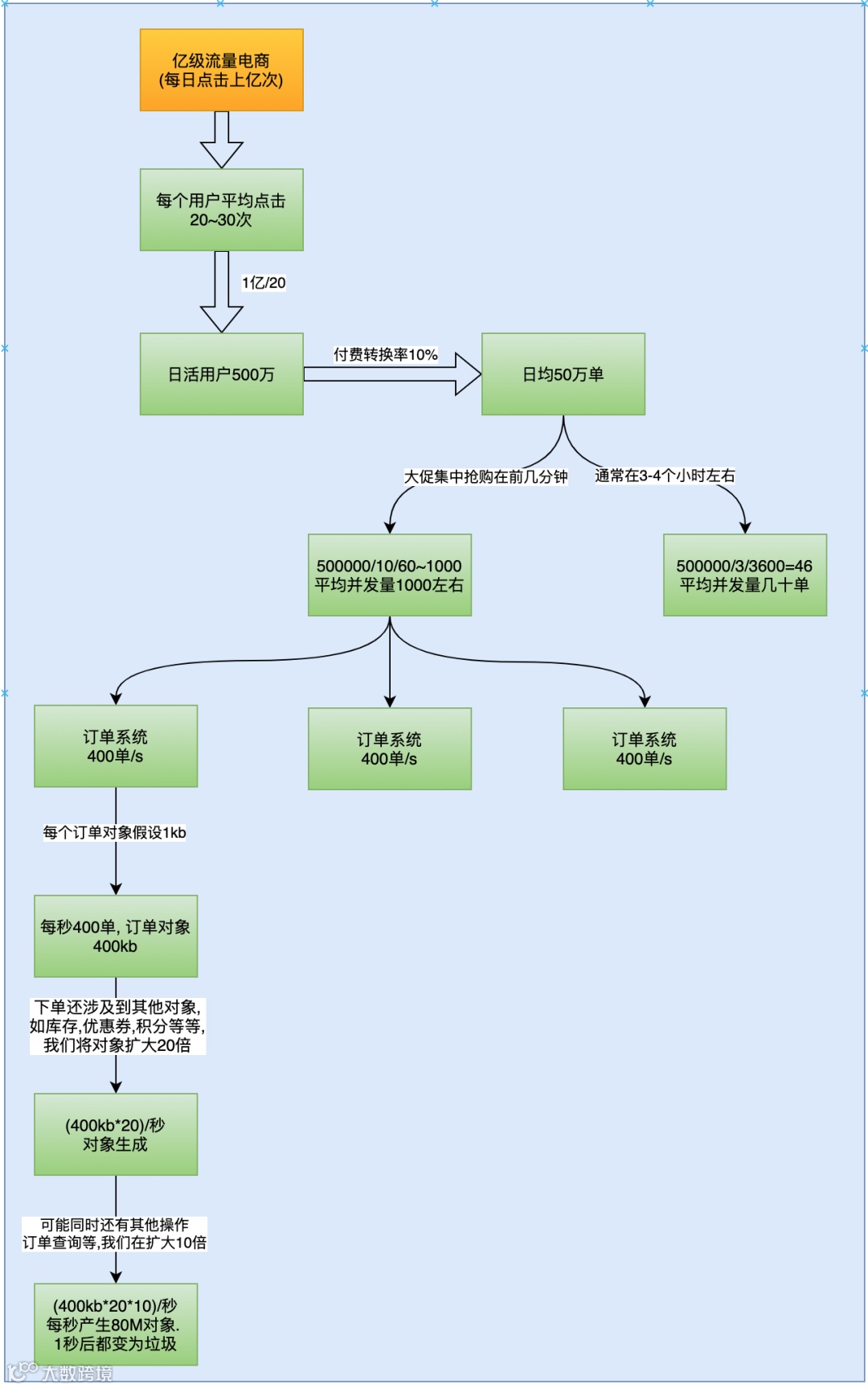
假设,现在有一个场景,一个电商平台,比如京东,需要承担每天上亿的流量。现在开发了一个订单系统,那么这个订单系统每秒的并发量是多少呢?我们应该如何分配其内存空间呢?先来分析一下

每日亿级流量,平均一个用户点击量在20-30左右,通过这个计算出日活用户数约1亿/20=500万, 看的人多,买的人少,通常下单率不超过10%,我们按照留存率10%来计算,日均订单约50万单。这是分两种情况:
一种是普通流量,非特殊节假日,通常早上、中午、晚上非工作时间有1个小时的时间集中购买。我们按照早上1小时,中午1小时,晚上1小时来计算,也就是3小时。这样平均到每秒就是50万/3/3600=46, 也就是及时并发,通常我们的服务都是一个集群,有好几台服务器承受着几十并发,应该不成问题。
另一种是大促流量,比如双十一,基本流量都集中在双十一当天的投几分钟。这时每秒的并发量大概在50万/10/60=866,平均每秒并发量不到1000。这时服务集群有3台服务器,没太服务器承受的压力是400单/s。
2
常规方案及问题暴露
对于这每秒400但会产生多大的对象呢?

我们假设订单对象的大小是1kb,实际上订单对象的大小和订单对象中的字段有关系,我们假设是1kb。每秒400单,也就是会产生400kb的订单对象。下单还涉及到其他对象,比如库存,优惠券,积分等等,我们将对象扩大20倍, 大约是(400kb*20)/秒. 可能同时还有其他操作,比如查询订单的操作,我们再讲其扩大10倍,大约是80M,也就是每秒产生约80M的对象,这些对象在1s后都会变为垃圾。
对于一台4核8G的服务器来说,通常我们不设置JVM参数,也可能会根据物理机的8G内存来设置JVM参数。如果根据JVM参数来设置参数如何设置呢?
之前说过开启逃逸分析会将对象分配到栈上,我们这里计算分析的时候暂且忽略逃逸分析分配到栈上的对象,因为这部分对象相对来说比较少。下面我们来验证上面的预估算法是否准确,会有什么样的问题呢?
物理机有8G,分给os操作系统3G,分给JVM5G,然后JVM中给堆分配3G,元数据空间分配512M,线程栈分配1M等等。这是估算,不够精细,到底分配这么多空间够不够呢,会不会浪费呢?会产生什么样的问题呢?
设置jvm参数大致如下:
-Xms3072M -Xmx3072M -Xss1M -XX:MetaspaceSize=512M -XX:MaxMetaspaceSize=512M
这样设置到底行不行呢?有没有问题呢?我们来看看运行时数据区:

根据计算
整个堆空间3G
Eden区800M
s1/s2各100M
方法区512M
一个线程1M
按照这个模型来分析,得到如下结果:

大促期间1s产生80M的对象数据。我们知道对象数据都是放在Eden园区,Eden园区一共800M,那么大约10s就放满了,放满了就会触发Minor GC
触发Minor GC的期间,会Stop The World暂停业务线程。在第10s触发MinorGC的时候,前9s的720M数据都已经变成垃圾了,会被回收掉,最后1s的80M数据由于还有对象引用,只是暂停了业务线程,因此不是垃圾,不能被回收。会被放入S1区。
在Survivor区有一个对象动态年龄判断机制。什么是对象动态年龄判断机制呢?
当前放对象的Survivor区域里(其中一块区域,放对象的那块s区),一批对象的总大小大于这块Survivor区域内存大小的50%(-XX:TargetSurvivorRatio可以指定),那么此时大于等于这批对象年龄最大值的对象,就可以直接进入老年代了,
例如:Survivor区域里现在有一批对象,年龄1+年龄2+年龄n的多个年龄对象总和超过了Survivor区域的50%,此时就会把年龄n(含)以上的对象都放入老年代。这个规则其实是希望那些可能是长期存活的对象,尽早进入老年代。
对象动态年龄判断机制一般是在minor gc之后触发的。
也就是说当在Survivor区经过几代的回收以后,如果对象总和大于Survivor区域的一半,则会直接放入到老年代。Survivor是100M,第10s的对象是80M,大于100M,会直接将这个对象放入到老年代。

老年代一共有2G空间,2G空间执行多少次会满呢?2G/80M=25次,也就是发生25次(25秒)Minor GC就会触发一次Full GC。这个频率就太高了,通常应该要很少触发Full GC,起码也得1个小时触发一次。而触发的原因是因为垃圾对象(这些对象1s后都变成垃圾了),这样肯定是不行的。我们需要优化JVM参数。
3
JVM优化
有问题有就解决问题。问题的根本原因是老年代发生了Full GC,为什么会发生Full GC呢?
之所以80M对象会放到了老年代是因为每秒产生的数据 大于 Survivor区空间的一半。所以,我们可以调整Survivor区大小。通常我们不会修改默认的Eden:S1:S2的比例,所以,我们可以考虑从整体扩大新生代的内存空间。假设我们扩大到2G,让老年代是1G。

这时会怎么样呢?
Young区占2G,Eden区有1.6G, S1、S2各有200M。
这时在分析:

Eden区有1.6G,每秒产生80M的对象放到Eden区,大约1.6G/80=20s放满。
放满以后触发Minor GC, 此时前19s的对象都已经成为垃圾被回收,第20s的对象被转移到S1区。
此时,S1区有200M,80<S1区空间的一半,所以不会转移到老年代。这样第一次GC结束
又过了20s,进行第二次Minor GC,这次Eden区又产生了1.52G的垃圾被回收,之前在S1区的80M对象也已经变成垃圾被回收。新的80M对象被放入到S2区。没有进入到老年代。
以此类推,第三次,第四次,垃圾对象不会再进入老年代,因此也不会在发生Full GC.
由此分析,大大降低了Full GC发生的频率。
最终参数设置:
-Xms3072M -Xmx3072M -Xmn2048M -Xss1M -XX:MetaspaceSize=512M -XX:MaxMetaspaceSize=512M
为了更清晰的看到效果,可以打印GC详细日志
-XX:+PrintGCDetails
4
总结
通过上面的数据分析,我们要养成一个习惯,做任何事情都是要有理有据,不能是拍脑袋就说出来的。一定要能够经得起验证的。
来源:cnblogs.com/ITPower/p/15406753.html
PS:防止找不到本篇文章,可以收藏点赞,方便翻阅查找哦。
往期推荐

