如果你在设计一款计算器,你也许只需要考虑加减乘除……
如果你在设计一款处理器,你需要考虑将其拆分成为运算器和高速缓冲存储器及实现它们之间联系的数据、控制及状态的总线……
如果你在设计一款IC芯片,那么它可能包括的子系统包括有处理器,以太网,DDR4,I/O控制器(多种类,例如GPIO,USB,PCI-E,I2C)等等,等等……

华为事件给国人上了一节严肃、简单而代价极大的课。
IC芯片产业的短板暴露无疑,但华为事件将会加速中国弥补芯片和技术短板的过程。从短期上来看是以美国为首的西方科技强国对中国IC芯片业的“断供”“卡脖”;从长期上看,还是中国本土对IC芯片产业与相应的垂直产业的人才培养不足、储备不足和流失严重的问题。
IC芯片验证之重
设计一款中等规模的芯片大致需要10多人做1年半,开模的费用一般都在几百万,由于设计的一个bug或者工艺缺陷极易导致芯片变石头,而重新投片不但需要投入额外的费用,更会让芯片上市时间延后至少半年,这些高风险对于商业公司来说都是不可接受的。
IC芯片验证人员的责任也是艰巨的。IC芯片验证工程师要验证什么?IC芯片验证工程师该怎么验?如果这两个问题没有搞清楚,没有人会对你负责验证的IC芯片有信心!这是做好验证的前提。

招生啦
陕西省科技资源统筹中心(陕西创业学院)、西安芯禾汇网络科技有限公司与省级高校众创空间等联合打造“企业应用级集成电路产业大学生创新创业实践课程”通过调查研究产业链100余家企业技术人才缺口,并同时调动企业积极参与人才培养,发挥企业技术优势和创业载体在产业孵化的能力,搭建企业应用级人才培训及实践平台,将优质的高校毕业生转化为企业应用级技术人才,进一步缓解高校就业问题和集成电路产业出现严重的人才缺口问题,为国家IC产业及EDA发展贡献一份力量。
课程方向将分为:IC验证入门技术培训、IC测试入门技术培训、IC设计入门技术培训等方向,首期培训为IC验证入门技术培训,其他课程方向将在后期陆续开课。
第一期培训内容
《企业应用级集成电路产业大学生创新创业实践课程—IC验证入门技术培训》
近年来中国电子工业持续高速增长,集成电路产业进入快速发展期,国家也在大力支持IC企业自主创新,在半导体领域人才是最重要的资产,中国大中城市的“抢人大战”异常激烈,IC人才稀缺,特别是IC验证岗位,工资高,福利好,但各大公司还是缺人、缺人、缺人!
另一方面,大量的求职者明知道IC验证的岗位很热门,却只能干着急,无从下手?
还等什么?IC验证入门企业应用级技术系统培训,帮你打开IC验证的大门,快来加入我们,大咖手把手带你进入IC验证的大门。
培训受众
- 还在大学准备入门芯片验证的萌新
- 处于毕业期的计算机、微电子专业大学生 、研究生(优先)
- 刚开始从事芯片验证的助理工程师
- 专业要求:计算机/电子信息/电子工程/通讯/微电子等专业
讲师介绍
于兆杰
全球三大EDA公司之一Mentor, Veloce硬件加速器验证技术专家。
西安交大微电子系硕士,曾先后在海思半导体担任数字芯片验证工程师,兆易创新担任nand flash存储器设计与验证工程师。现为芯片设计EDA公司Mentor Veloce硬件加速器验证技术专家,主要负责西北硬件加速器的技术服务工作,先后支持海思半导体,全志科技,烽火通信以及比特大陆等国内知名芯片设计企业。在芯片前端设计和验证拥有丰富的工程经验。
课程特色
零基础,由浅入深;
系统全面,企业级应用;
全球同步,掌握前沿;
新手上岗,知识更新,皆有收获。
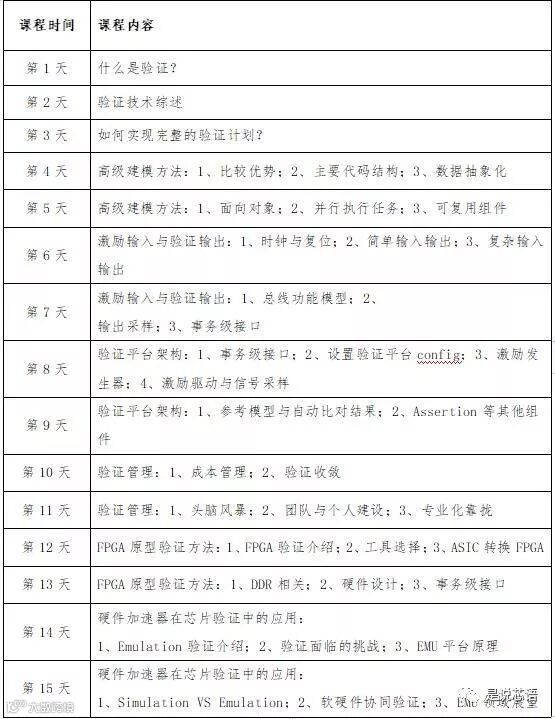
课程安排

凡是参加本次培训的学员将享受优先推荐进入IC企业实习及就业的机会。
开课时间
试听公开课:7月15日(免费),具体开课时间以群内通知为准。
报名通道

长按二维码加关注;回复“姓名+电话+微信号+学校/单位+专业+验证入门”拉入学习群,免费参加“IC验证入门技术培训”试听公开课,并可第一时间获得《企业应用级集成电路产业大学生创新创业实践课程—IC验证入门技术培训》开课通知。
报名咨询:
何宏 13359231265 (同微信)
王娜 赵晶瑞 (029)81131121

此群在培训期将作为“IC验证入门技术培训”课程的课后学习交流和答疑解惑。
培训结束后,将长期保留,作为IC技术学习交流群,为大家答疑解惑,还将不定期推出各类企业应用级的IC技术线上培训课程,帮助大家持续提升。
主办单位:陕西省科技资源统筹中心(陕西创业学院)
承办单位:西安芯禾汇网络科技有限公司
协办单位:陕西科技企业孵化器协会
中关村e谷(西安)核芯空间
省级高校众创空间
支持单位:西安创业园投资管理有限公司
陕西创新创业联盟
—— END ——
是说芯语原创,欢迎关注分享
推荐阅读:


