
“是说芯语”已陪伴您392天

宁德时代昨天正式发布公告,将与 Tesla,Inc.以及特斯拉(上海)有限公司抢订协议,根据协议的内容,宁德时代将向特斯拉供应锂离子动力电池产品。目前宁德时代、 Tesla,Inc. 已签署该协议,尚需与特斯拉(上海)有限公司签署。



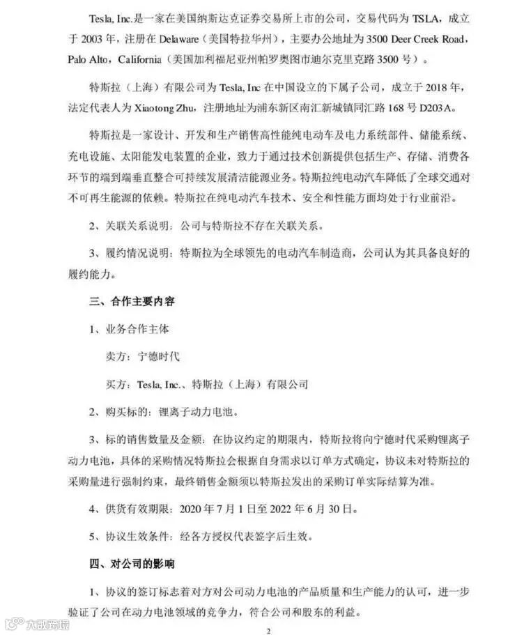
根据宁德时代今天发布的公告,宁德时代为特斯拉供应的是锂离子动力电池,供货有效期为 2020 年 7 月 1 日至 2022 年 6 月 30 日。供应数量根据特斯拉自身需求以订单方式确定,最终的销售金额也以特斯拉发出的采购订单实际结算为准。
在前几天特斯拉 2019 年第四季度财报电话会议上,马斯克曾经提及“ LG 和宁德时代将成为其新的合作伙伴”,宁德时代与特斯拉合作的事实最终尘埃落定。按照协议的内容来看,想要购得搭载宁德时代电池的特斯拉车型,至少要到今年第三季度。
作为动力电池的龙头企业,宁德时代在乘用车领域已与一汽、吉利、上汽、北汽、东风、广汽、沃尔沃、丰田汽车、戴姆勒、宝马、大众等传统车企以及蔚来汽车等造车新势力供应动力电池。
此次与特斯拉达成合作,宁德时代表示,意味着特斯拉对公司动力电池的产品质量和生产能力的认可,进一步验证了公司在动力电池领域的竞争力。
据悉,在此前,特斯拉的电池供应商一直是日本松下。近期,特斯拉才扩大电池供应商选择,相继宣布与LG化学和宁德时代合作。
日前,宁德时代发布了2019年年度业绩预告。预告显示,宁德时代2019财年归属于上市公司股东的净利润为40.6–49.1亿元,比上年同期上升20% - 45%。对于2019财年业绩提升的原因,宁德时代表示主要有3点:
1、随着新能源汽车行业快速发展,动力电池市场需求较去年同期相比有所增长;
2、公司加强市场开拓,前期投入拉线产能释放,产销量相应提升;
3、公司持续加强费用管控,费用占收入的比例降低。

据中国汽车动力电池产业创新联盟的数据显示,2019年我国动力电池装车量为62.2GWh,同比增长9.2%。虽然我国新能源汽车产销量在2019年下半年出现了10年来的首次下滑,但由于产品的向上升级、续航能力的提升,动力电池的装车量仍取得了一定程度的增长。
其中,宁德时代的装车量达到了31.46GWh,市占率超过五成。比亚迪由于下半年新能源汽车销量开始出现下滑,动力电池装车量受到影响,与宁德时代的差距拉开,2019年装车量为10.75GWh,市占率仅为17.28%。排名第三的国轩高科装车量为3.43GWh。
受汽车市场进入存量时代,行业洗牌进一步加速。2019年,我国动力电池配套企业的数量较之前明显减少,市场集中度进一步提升,此时,头部企业宁德时代规模得到进一步扩充。
本文转自:光电与显示
投稿爆料采访邮箱:hehong@xhhtech.com.cn
“是说芯语”已陪伴您392天
推荐阅读:
----------------------- END-----------------------
是说芯语转载,欢迎关注分享


