
“是说芯语”已陪伴您618天
2020年已经过去大半,今年半导体行业可谓是一波三折。2020H1, 全球半导体销售额2082亿美元,同比+6.77%,中国半导体销售额714亿美元,同比+5.47%,全球占比35.52%。受疫情影响,产业复苏有所放缓。上半年中美争端持续,美对华为芯片制裁持续加码,亦对华科技其他领域施加制裁。
集成电路进口金额近五年超原油,当前中国集成电路制造自给率约16%,自给率尚且不高。预计国内产值未来5年内保持17%左右的复合增速,自给率在2024年有望超过20%。对集成电路重视度进一步提升,升级财税政策,设立集成电路一级学科并开展强基计划,后续有望将第三代半导体纳入“十四五”规划。
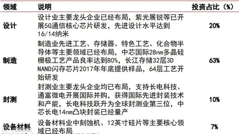
产业大基金方面:大基金一期投向制造、设计、封测、设备材料等产业链各环节投资比重分别是63%、20%、10%、7%。大基金二期2000亿元规模,自2020年开始投资,上半年已有中芯国际、紫光展锐等重点项目开展。
我们推荐中信证券的研究报告,复盘2020年半导体行业的发展状况,讨论国内半导体产业的三个核心问题。

半导体产业2020年变化
根据WSTS数据,2020H1,全球半导体销售额2082亿美元,同比+6.77%,中国半导体销售额714亿美元,同比+5.47%,全球占比35.52%。其中一季度(全球同比8.06%、中国同比6.13%)强于二季度(全球同比5.50%、中国同比4.84%)。
产业自2019年中进入复苏周期,2020H1受疫情影响复苏暂时放缓,同比增长,环比回落,销售额不及2017年下半年~2018年上半年水平。
上半年产业同比表现尚可:一方面由于疫情下游出现很多短单、急单,产业链普遍上调安全库存水平,部分销售增量来自于库存抬升;另一方面2019年上半年基数较低。
▲中国占全球半导体销售额比重达到35.5%
▲台股部分半导体月度营收指引变化
存储器在半导体产业销售额占比约三分之一,价格周期显著。以DRAM存储器为例,2019年12月价格触底,接近2016年上轮底部,过去两轮周期底部到顶部价差在100~200%,2020年初相对底部上涨20%左右;
疫情使存储周期价格周期复苏放缓;后续随疫情恢复有望持续复苏。
▲DRAM现货价格走势
国内产业上,由于和美国争端持续,美对华为芯片制裁持续加码 。
▲美国政府对华为的制裁
▲美国对华科技其他制裁
2015年后,集成电路超过原油连续五年占据我国进口商品第一大品类。根据海关总署数据,2019年中国集成电路进口金额3055.5亿美元,占我国进口总额的14.7%。
在部分核心领域例如CPU、GPU、FPGA芯片、EDA工具、设备、材料等方面,国产化程度尚且较低。
当前中国集成电路制造自给率约16%。预计国内产值未来5年内保持17%左右的复合增速,自给率在2024年有望超过20%。
▲中国集成电路与原油进口金额对比
▲中国集成电路部分环节国产占有率估测
▲ 中国集成电路产值增速高于市场规模增速
重视度进一步提升,财税政策升级 。重视提升:2020年8月4日,国务院发布《新时期促进集成电路产业和软件产业高质量发展的若干政策》,此前2000年的国务院“18号文”和2011年的“4号文”表述均为“软件产业和集成电路产业”,体现集成电路产业重视度提升。
财税政策:8月4日集成电路新政出台财税、投融资、研究开发、进出口、人才、知识产权、市场应用、国际合作等八个方面政策措施,核心增量在于财税和投融资政策。新增28nm以下集成电路生产企业“十年免所得税”,进口设备、材料、零配件免关税;设备、材料、封测公司明确享受所得税“两免三减半”,重点设计公司升级为五年免税,上市融资条件放宽,支持研发支出资本化。
▲ 我国集成电路产业财税相关政策大事记
加码人才培养,一级学科设立和强基计划 。一级学科:2019年10月8日,工信部公布了答复政协《关于加快支持工业半导体芯片技术研发及产业化自主发展的提案》的函,函中工信部指出要“推进设立集成电路一级学科,进一步做实做强示范性微电子学院。”2020年7月30日,国务院学位委员会投票通过设立“集成电路”一级学科,集成电路学科内涵与外延扩大,同时有利于人才培养和研究资金拨款。
强基计划:2020年1月,教育部试点开展“强基计划”,聚焦高端芯片与软件、智能科技、新材料、先进制造和国家安全等关键领域以及国家人才紧缺的人文社会科学领域。
▲ 传统电子科学与技术各二级学科分工:微电子/半导体学科负责“工艺”
▲ 现在的学科分工:集成电路由一种元器件变成了整个电子系统的载体
第三代半导体有望纳入“十四五”规划 。纲领目标:2012年、2015年工信部分别制定了集成电路产业“十二五”、“十三五”规划;根据中国证券报等媒体报道,第三代半导体产业有望列入“十四五”规划,目标“换道超车”。
▲ 我国集成电路产业相关纲领性文件及第三代半导体相关政策梳理
▲ 正在实施的第三代半导体国家重点研发计划重点专项
产业大基金动向 :一期投资完成,撬动万亿资本投入 。“产业+资本”成为产业发展重要手段。“大基金”首批规模达1387亿元+超过6000亿元的地方基金及私募股权投资基金,中国将撬动万亿资本投入半导体产业。制造、设计、封测、设备材料等产业链各环节投资比重分别是63%、20%、10%、7%。大基金二期2000亿元规模,自2020年开始投资。
▲中国国家及主要地方集成电路产业基金规划
▲大基金一期投向企业全景梳理
大基金二期设立,资本杠杆撬动延续 。大基金二期2000亿元规模,自2020年开始投资,我们预计各领域龙头企业仍然会成为其重点投资对象,预计制造环节占比仍然最大,重视材料设备、设计,新增应用方向,封测领域预计继续支持先进封测领域。
中芯国际获重点支持:2020年5月,国家大基金二期和上海集成电路基金二期将分别对中芯南方注资15亿美元和7.5亿美元,注资后国家大基金一期、国家大基金二期、上海集成电路基金一期及上海集成电路基金二期拥有14.56%、23.08%、12.31%及11.54%股权。
▲大基金一期投向领域占比
▲ 大基金二期目前已投企业梳理
地方建厂热潮方面, 二三梯队建设较多,部分存在过剩可能 。
从2015年起,国内宣布或计划建设的集成电路8英寸、12英寸生产线合计超过35条。
除中芯国际、长江存储等第一梯队厂商外,还有众多二、三线城市地方政府与企业合资项目,如合肥晶合、厦门联电、福建晋华、淮安德科玛、淮安时代全芯、重庆万国半导体(AOS)、大连宇宙半导体等。
当前国内12英寸晶圆厂产能约67万片/月,预计2021年底将超过100万片/月。
▲中国大陆半导体生产线分布图(2020年4月)
据SEMI数据,2019年中国半导体设备市场规模为134.5亿美元,约合940亿人民币;中国大陆12英寸晶圆厂2020~2021年两年间将新增产能34.55万片/月,相当于在现有存量基础上新增52%。
▲中国大陆12英寸晶圆厂产能预测
▲中国半导体设备市场规模
资本市场方面, 一级市场投融资踊跃,二级市场鼓励上市 。2020上半年集成电路领域一级市 科创板半导体板块公司IPO募资情况统计场投融资交易67起,交易总金额359.47亿元。
2019年7月科创板设立以来,半导体板块上市公司19家,合计实际募资801.75亿元。其中设计公司10家、制造2家、设备3家、材料3家、IP1家。
2020年以来科创板半导体公司上市9家,合计募资681.57亿元,其中中芯国际募资金额最高 , 为532.3亿元。
2020年8月4日,集成电路支持政策指出,大力支持符合条件的集成电路企业和软件企业在境内外上市融资,加快境内上市审核流程,符合企业会计准则相关条件的研发支出可作资本化处理。鼓励支持符合条件的企业在科创板、创业板上市融资,通畅相关企业原始股东的退出渠道。
▲科创板半导体板块公司IPO募资情况统计
2020年以来,A股市场半导体板块显现出两次高点,分别在2月底和7月初,近两年总体呈现估值扩张趋势。
美股半导体指数在2月份因疫情预期和流动性紧张而重挫,随后逐步修复上涨。
▲A股半导体(中信)板块指数走势
▲美股费城半导体指数走势

国内半导体产业三个核心问题
1、 中美半导体产业对比
A股选取CS半导体板块,总市值合计为2.1万亿元人民币,美股选取费城半导体指数成分股,总市值合计折合13.9万亿人民币,总市值相差6.6倍。按照营收口径,中美相差13.8倍,按照净利润口径,中美相差51.9倍。
▲中美半导体上市公司体量对比
▲ 中国集成电路设计公司数量变化
▲ 全球前10大IC设计公司排名:华为海思一家大陆公司跻身top10
在选取的标的范围内,A股市场半导体公司过去四年估值平均70倍PE(当年PE),美股半导体公司平均约20倍。
中国一二级资本市场相对于海外市场均存在估值溢价,事实上有利于国内成为科技创业和投资热土。
▲国内A股半导体部分标的过去四年PE平均水平为70倍
▲美股半导体公司历史PE平均水平在20倍上下
▲中美半导体公司发展阶段对比:高成长vs成熟期
▲ 以中芯国际为例,单从收入体量来看,大致相当于2000年前后的台积电
据《中国集成电路产业人才白皮书》(中国电子信息产业发展研究院)统计,2018年集成电路行业人员平均月薪9120元。根据上市公司年报计算,国内芯片设计上市公司平均薪酬大多在35~40万元左右,芯片制造上市公司平均薪酬大多在30万左右。
根据美国劳工统计局(BLS)的数据,美国半导体制造业的制造岗位平均年薪为15万美元,折合人民币105万元左右。
华为事件后国内设计公司核心人才已十分紧缺,部分需求匹配的工程师待遇可提升50%~100%。
▲部分半导体行业上市公司人均薪酬水平(2019)
▲ 2019年中国半导体行业普通员工平均年薪水平(元)
美国对华为制裁分三步:1)2019.5.16,纳入实体清单,美技术含量超25%产品需申请许可证;2)2020.5.15,含美国技术产品均需申请许可证,制裁指向华为海思定制芯片;3)2020.8.17,只要华为是最终客户,相关产品均需申请许可证,封堵主芯片等标准品采购。
华为应对措施:1)前期大量存货。在2018年中兴通讯被美国列入拒绝清单之后,华为就已经开始做相应的准备。2018年华为的存货大幅增加,其中主要增加的是原材料,占存货的比例达到近年的峰值37.5%。2)供应链切换,华为从十几年前就开始储备BCM(Business Continuity Management)计划,考虑在上游不能保证供货的极端情况下依然能够实现业务的持续性,就具体落实而言包括非美国厂商切换和自主研发。
▲华为原材料和存货数据及比例(亿元)
▲ 华为荣耀V30 pro 5G实现完全去A化,全部34颗芯片,自研20颗
基站中整个去A环节中难度最大的ADC/DAC已实现由海思完全替代。高速高精度的ADC/DAC是整个模拟芯片皇冠上的明珠。
美国科技企业的应对:通过证明产品无关国家安全、申请临时许可等方式。非美国本土供应商:2020年5月制裁升级前供货实质未受美国实体清单影响,2020年5月后也需申请临时许可。
▲2019年第一波制裁期间美国重要美国科技企业对华为供货情况
短期悲观情况:美国严格按照实体清单封锁且不发放许可证,高通、联发科等美国或非美海外供应商无法给华为供货,海思短期基本无法寻求代工,主要依靠存货支撑1~2年现有产品生产。短期内华为产业链公司可能经历客户切换过程。
短期乐观情况:美国大选前对华政策强硬,若后续适度放松,发放许可证,允许美国或非美海外供应商发货(符合美国厂商利益),则华为现有产品生产可以延续,对供应链冲击影响小。
长期可能方案:转向易于去除美国技术的产品领域,如家电、IoT等。牵头推进去美技术芯片制造能力。海思转型为学术型研发机构或者IP授权模式。哈勃投资加大产业链投资力度。“散是满天星”,长期利于国内产业发展。
▲华为参与投资的科技公司梳理
▲ 5G 标准必要专利数目统计
先进制程大致占晶圆代工市场700亿美元的30%,客户产品随技术进步整体前移,掌握最先进制程者掌握最先进客户获得高毛利。
台积电:台积电产能约为250万片/月(折合8英寸),为中芯国际产能5倍,营收10倍。台积电占全球约40%的产能,50%的份额,12吋收入贡献88%,16nm及以下先进制程贡献56%收入,7nm贡献35%收入,先进制程在全球处于80%份额的垄断地位。
中芯国际:中芯国际产能为47.6万片/月(折合8英寸),12吋收入贡献57%,40nm及以上更落后节点的成熟制程贡献92%收入,且盈利稳定;28nm及以下收入贡献7.8%。
▲ 中芯国际与台积电各节点对比
存储器制造中外龙头厂商对比 :存储器市场规模约占半导体市场三分之一左右,全球近1500亿美元,主要包括NAND Flash和DRAM。
NAND Flash大容量存储器目前国内核心厂商为长江存储,技术路线主要看层数,目前国际主流厂商如三 星 、 美光等已实现 128 层 3D NAND Flash量产,长江存储于2019年量产64层产品后,跳过96层产品,直接追赶128层产品。
长存128层产品于2020年4月已研发成功并通过主流控制器厂商验证,预计最晚2021年上半年量产。与行业主流时间差距缩小到1~2年。
▲NAND Flash主要厂商技术路线图(叠层)
DRAM内存颗粒的国内核心厂商为长鑫存储(合肥长鑫),技术路线主要看工艺纳米数和内存标准,目前国际主流厂商如三星等已实现1z nm(12-14nm)量产,长鑫存储位于1x nm(17~19nm)节点。
长鑫存储于2019年底量产19nm产品,17nm产品有望在2020年底前量产。与行业主流厂商时间差距约2~3年。
▲DRAM主要厂商技术路线图(制程)
设备全球前15名均为美日欧厂商,中国大陆厂商在全球市场占比仅约2%左右。
晶圆厂制造设备中约50%来自于美国厂商,20~30%左右来自于日本厂商。国内晶圆厂国产化设备率现可达10%左右。
▲半导体制造流程及相关半导体设备示意图
▲半导体设备类型占比
▲ 全球半导体设备厂商排名
国产替代能力从高到低大致排序:化学机械抛光、炉管、清洗、离子注入、薄膜(PVD/CVD)、刻蚀、量测、光刻 。
▲国内核心集成电路设备厂商技术能力对比
集成电路制造材料包括硅晶圆、掩模、电子气体、工艺化学品、光刻胶、抛光材料、靶材、封装材料等。高端材料方面我国综合实力不足。
国内晶圆厂半导体材料供应商:日本厂商占30%,美国厂商占20%。国产化率在20%~30%。
▲半导体原材料占比
▲全球硅片市场份额
▲全球掩膜版市场份额
▲全球电子气体市场份额
国产替代能力从高到低大致排序:高纯化学品,靶材,特种气体,抛光液,研磨垫,大硅片,光刻胶 。
▲半导体材料国产供应商技术能力现状
▲设计端重点关注公司
▲设备端重点关注公司
▲材料端重点关注公司
▲制造端重点关注公司
▲封测端重点关注公司
这份报告对于国内半导体产业的发展给出了很理性的分析,未来国内集成电路的发展应该遵循以下五个方针:“开门迎客”:完全内循环短期没有可能性也不符合商业逻辑,应团结一切可以团结的力量;“务实求是”:产业投资效绩评估应针对不同子行业和产业发展阶段,增加技术节点考核;“上帝的归上帝,凯撒的归凯撒”:产业内部尊重商业竞争,避免过度扶持,鼓励“野蛮生长” ;“避免大炼芯片”:地方重资产制造类项目建设警惕“大水漫灌”和产能过剩风险;“教育为本、尊重从业、鼓励国产”:继续加大教育投入,对从业人员和积极使用国产芯片的下游厂商给予税收等实质性鼓励措施。
推荐阅读:
消费电子领域芯片设计公司的投资
科创板71家TMT公司半年报解密!芯片股爆发,澜起最赚钱,中芯研发下血本
集成电路史上著名的10个人,几个中国人?
断供华为背后:任正非的命,张忠谋的运
孙正义脱手ARM承认押错重注:接班人出走,错过收购英伟达
芯片人才争夺战:2倍工资挖人,岗位太多猎头不够用
----------------------- END-----------------------
是说芯语转载,欢迎关注分享

