文章大纲
产业分析
·基本概况
·信号处理原理
·技术要求
市场分析
·市场规模
·竞争格局
企业分析
·德州仪器
·圣邦股份
·晶丰明源
半导体
产业分析
基本概况
1.模拟芯片:处理连续函数形式模拟信号(如声音、光线、温度等)集成电路。
2.模拟芯片类别:
a.信号链类模拟芯片产品:放大器芯片(包括运算放大器、音频放大器和视频驱动器等)、模拟开关及接口电路等。
b.电源管理类模拟芯片产品:LED驱动电路以及线性稳压器、ADC/DAC转换器、CPU电源监测电路、锂电池充电管理芯片、过压保护电路及负载开关等非驱动类电源管理产品。
3.应用方向:广泛应用于通信、汽车、电脑周边和消费电子等领域,其中消费和通信领域占比最大。
信号处理原理
1.模拟IC信号原理:
a.组成模块:由电源管理、信号链路两大模块组成;
b.用途分类:分为电源和信号链路两种用途芯片。
2.模拟信号特点:
a.连续、多态化、分辨率高;
b.难以存储和进行加减与逻辑计算,抗干扰弱。
技术要求
1.设计:电路设计强调仿真设计,设计更依赖于人工设计。优秀模拟设计师需10年+的经验。一般是小团队作战,研发周期较长。
2.晶元:基本使用8寸晶元,因出货量大,可以平滑成本。全球仅有TI拥有两条12英寸晶圆产线。
3.制程:目前0.18um/0.13um使用居多。非数字SOC集成下,使用大尺寸CMOS工艺或高增益低噪声三五族半导体工艺。
4.封装:基于模拟芯片在信号源提供和放大器功能上的辅助作用,封装集合在其他电路和器件上,如SOC、SIP封装。
5.主要成本:IDM模式,晶元和封装占成本96%。
应用领域与产品结构
1.模拟芯片:放大器、数据转换、比较器、电源管理、数据转换芯片等产品进行应用。模拟类产品不同,产品功能多样且考核指标繁多,没有严格意义上性能优越的模拟芯片。
2.产品结构:
a.专用非电源模拟芯片,即模拟ASSP(非powerIC)占据30%的比重;
b.专用电源模拟芯片,即模拟ASSP(非powerIC)占据24%的比重;
c.标准电源模拟芯片,占据29%。
3.应用领域:
a.消费电子类占比最大,达到40%;
b.网络通信类占比其次,达到27%。
电源管理芯片概况
1.电源链:主要包括PMIC、ACDC、DCDC、PWM、LDO和驱动器IC。
2.功能作用:芯片、元器件、电路系统所需正常工作电压不同,模拟IC可将电池、电源提供的固定电压进行升降压、稳压处理。
3.市场空间:需要供电的系统基本上都会需要电源管理芯片,模拟芯片中份额最大的种类,约占53%。壁垒相对较低,国内公司布局较多。
4.主要竞争:电源管理用途在家电、工业用途相对较为成熟,技术更新迭代较慢,技术壁垒相对较低,国内布局厂商较多,包括圣邦股份、矽力杰、韦尔股份、富满电子、中颖电子等。
5.产业特点:技术壁垒低,市场规模占比大。产品标准化程度低。
电源管理芯片产品与应用
1.主要产品:线性稳压器线性稳压器、ADC/DAC转换器、驱动电路、CPU电源监测电路、锂电池充电管理芯片等。
2.消费端应用:
a.线性稳压器在便携式电子设备中应用广泛,如智能手机、音视频播放器、手持医疗设备、蜂窝电话、调制解调器、无线局域网等;
b.DC/DC转换器在移动电子设备、笔记本、摄影机等电子产品中应用;
c.驱动电路在LED领域应用较多、包括智能手机闪光灯等;
d.微处理器复位芯片在电子领域涉及系统电压的均需要;
e.锂电池充电管理芯片在移动终端等锂电池使用范围内都需要。
3.发展趋势:更长的电池管理、更快的速度方面要求产品的性能提高。
信号链芯片概况
1.类别:主要包括比较器放大器、ADDA、接口芯片等。
2.功能作用:自然界实际信号转换为多位数字信号,便于后续的数字信号处理器处理。
3.市场空间:传感器及射频芯片领域。射频前端芯片需紧跟通信技术进步,技术更新迭代速度较高,壁垒较高,市场空间较大。
4.主要竞争:可细分为非Power IC的模拟ASSP、放大器、比较器、数据转换芯片等,2017年占比47%,国内布局厂商较少,以华为海思、圣邦股份为主。
5.产业特点:市场占比小、技术壁垒高。产品标准化程度高、国内布局少。
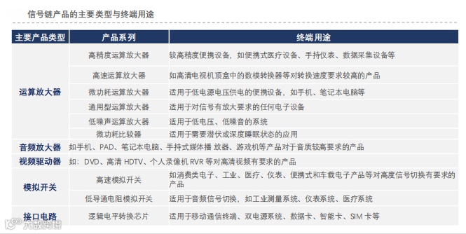
信号链芯片概况
1.主要产品:各类放大器芯片(包括运算放大器、音频放大器和视频驱动器等)、模拟开关及接口电路等。
2.消费端应用:
a.运算放大器:应用于多种终端设备,包括精度要求、数模转换需求、低电压需求等设备;
b.音频放大器:应用于有音频功能的电子设备当中;
c.视频驱动器:应用于高清视频终端产品;
d.模拟开关:应用于高速信号切换要求的产品中;
e.接口电路:应用于通信终端和射频设备器中。
3.发展趋势:物联网及5G发展,设备对于信号要求更高,视频精度、音频精度、信号接收与切换需求更大。
产品性能与生命期
1.产品性能:数字芯片通过产品性能提升实现市占率提升。模拟类产品没有严格意义上性能优越。厂商之间的产品重叠度较低,竞争较小。
2.如射频前端电路中的低噪放大器芯片就有噪声系数、功耗、线性度、工作带宽、成本等多个考核指标。
3.生命期:模拟IC产品生命周期一般不低于10年,一旦切入产品便可以获得稳定的芯片出货量。先进制程对于模拟类产品推动作用较小,基本不受摩尔定律推动,因此模拟类产品性能更新迭代较慢。著名的音频放大器芯片NE5532生命周期长达30年,至今依然是多款音响设备的标配芯片。
产品集成
1.电路集成:数模混合芯片中,集成模拟芯片的集成电路。如将数据转换器集合在数字电路中形成功能更加强大的集成电路。或者采用SOC形式进行集合封装形成多功能目的的集成电路。
2.电路模块:包含模拟芯片的模块,将功能芯片安装在PCBA板上形成电路模块。从而满足更多功能的需求。以SIP封装进行集成。
3.未来趋势:新兴应用带来的高性能需求要求产品具备更高的精度、更快的速度、稳定清晰的声音、生动绚丽的图像、更长的电池使用时间等,以放大器、转换器、电源管理、用户界面为代表的模拟芯片技术成为电子产业创新的一个新引擎。
供需特点
模拟集成电路行业具备以下四大特点:
a.需求端:下游需求分散,产品生命周期较长;
b.供给端:偏向于成熟和特种工艺,八寸产线为主供给;
c.竞争端:竞争格局分散,厂商之间竞争压力小;
d.技术端:行业技术壁垒较高,重经验以人为本。
产品一:射频芯片
1.原理:射频芯片指的就是将无线电信号通信转换成一定的无线电信号波形,并通过天线谐振发送出去的一个电子元器件,主要以信号转换为主。
2.封装:需要把功率放大器、低噪声放大器、开关和滤波器封装成为一个模块,一方面减小体积另一方面方便下游终端厂商使用。为了减小射频参数的寄生需要采用Flip-Chip、Fan-In和Fan-Out封装技术。
3.市场格局:在射频芯片领域,市场主要被海外巨头所垄断。
a.海外的主要公司有Qrovo,skyworks和Broadcom;国内射频芯片方面,没有公司能够独立支撑IDM的运营模式,主要为Fabless设计类公司;
b.国内企业通过设计、代工、封装环节的协同,形成了“软IDM“”的运营模式。
4.应用领域:蓝牙通信芯片、WiFi通信芯片等
产品二:传感芯片
1.原理:输出模拟量的传感器就是模拟传感器。处理模拟信号为主。如模拟转速传感器。
2.产品方向:模拟转速传感器、模拟电压信号,A/D数字转换器等。
3.不足:传统的模拟传感器由多个模拟传感器的信号经过接线盒并接后成为一路信号,每个传感器的信号就不再是独立辨别的,仪表无法在线发现问题进行故障定位,可靠性差。
产品三:移动电源管理芯片
1.基本原理:移动电源系统提供分立式系统方案,包括AC/DC、升压DC/DC、USB限流、锂电充电管理等全系列的电源管理芯片产品;
2.模块结构:当前电源芯片集成了线性充电,电量指示,异步升压的三合一内置MCU的移动电源专用芯片,大幅减少BOM数量,减少PCB面积。
半导体
市场分析
市场规模
1.市场规模:模拟芯片全球规模达到527亿美元,国内规模达到327亿美元,占据全球份额的62%。国内增长速度高于国际市场。
2.市场特点:生命周期可长达10年,有“一年数字,十年模拟”的说法。市场波动幅度相对较小,被视为电子产业的晴雨表。
竞争格局
1.并购特点:“大模拟”的重视技术经验积累、种类多应用广、IDM模式以及行业弱周期等特点又决定了产业并购重组始终是行业发展趋势。并购重组是大模拟行业厂商实现跨越式发展的跳板。
2.细分模拟品类繁多,细分赛道极多:下游应用的多元化导致细分赛道极多,但基本在国际巨头手中:
a.亚德诺(ADI):数据转换和信号调理技术全球领先;
b.英飞凌:功率器件出货量最大;
c.美信:模拟和混合信号集成产品上全球领导者;
d.意法半导体:专注传感器与功率芯片、汽车芯片和嵌入式处理解决方案;e.德州仪器(TI):全球模拟集成电路市场的领导地位。
3.国产机会:我国模拟集成电路产品约占世界产量的60%,国产产量仅占世界份额的10%左右。整个市场不存在单一垄断企业,细分赛道仍存在大量国产突破机会。
半导体
企业分析
德州仪器(全球模拟集成电路巨头)
1.经营特点:主要从事数字信号处理与模拟电路方面的研究制造和销售,处于全球模拟集成电路市场的领导地位,在包括数字信号处理器、模数/数模转换器、模拟集成电路等不同产品领域都占据领先位置,可提供上万种模拟芯片产品。
2.主要产品:包括各种放大器、比较器、电源管理、射频芯片、数据转换、接口电路等模拟集成电路产品和DSP数字信号处理产品。
3.财务情况:截止2019/06/28公司市值1090亿美元,财务情况如图
圣邦股份(国内A股产品线最全面的模拟芯片设计公司)
1.经营特点:公司以“多样性、齐套性、细分化”为发展战略目标,在信号链和电源管理领域自主研发的可供销售产品超过1000款,横向涵盖十多个产品类别。
2.主要产品:LED闪光灯驱动、锂电池电能管理、超微功耗电源管理、过压保护、接口管理、负载管理等产品方向。
3.经营规模:规模2016年圣邦股份共销售信号链产品约4.13亿颗,电源管理产品约10.95亿颗,总计超过15亿颗,规模优势明显。
4.财务情况:截止2019/06/28公司市值81.1亿元,财务情况如图。
晶丰明源(电源模拟芯片)
1.经营特点:公司是国内领先的电源管理驱动类芯片设计企业之一,主营业务为电源管理驱动类芯片的研发与销售,公司产品包括LED照明驱动芯片、电机驱动芯片等电源管理驱动类芯片。
2.主要产品:公司产品包括LED照明驱动芯片、电机驱动芯片,其中LED照明驱动芯片包括通用LED照明驱动芯片、智能LED照明驱动芯片。
3.财务情况:公司2018年营收7.6亿元,净利润8500万元,净利润率11.12%。
总 结
研究总结
1.模拟芯片产品类别丰富,通用型和专用型的应用领域十分广泛。
2.细分领域众多,依赖于工程师设计能力,具有一定设计门槛。
3.市场份额相对较小,但是发展趋势以及增长情况最佳。
4.以IDM形式为主要商业模式。
5.关注特定领域的设计型企业,特别是信号链产品的模拟芯片。
6.单个细分领域的市场份额有限,未来发展需要并购以及横向拓展。
参考资料来自:华辰资本研究所
本文来源:驭势资本
推荐阅读:
国内外电源芯片大盘点(附核心技术、主要产品、关键应用、主要客户、竞争优势等)
脱离华为,谁的荣耀?
谷歌为何“自封”量子霸权?
芯片供货了,还真特娘的是4G的......
苹果仅用 45 分钟,抽了整个行业仨嘴巴
任正非:大学不要管“卡脖子”的事情,大学的责任是“捅破天”
大咖谈芯 | 魏少军:中国28nm芯片产业链未来1-2年有望成熟
“是说芯语”已陪伴您680天
----------------------- END-----------------------
是说芯语转载,欢迎关注分享



