“是说芯语”已陪伴您961天
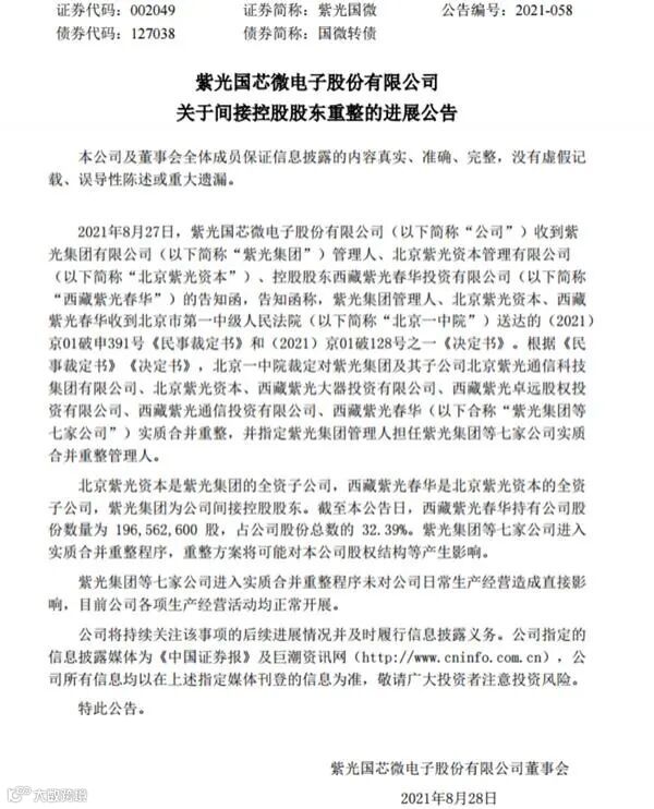
近日,紫光国微发布公告,北京一中院裁定对紫光集团及其子公司北京紫光通信、北京紫光资本管理有限公司、西藏紫光大器投资有限公司、西藏紫光卓远、西藏紫光通信投资有限公司、西藏紫光春华投资有限公司(合称 " 紫光集团等七家公司 ")实质合并重整,并指定紫光集团管理人担任紫光集团等七家公司实质合并重整管理人。

今年7月中旬,紫光股份等公司曾披露,紫光集团于7月16日收到北京市第一中级人民法院送达的(2021)京01破申307号《民事裁定书》及(2021)京01破128号《决定书》。根据《民事裁定书》《决定书》,北京一中院裁定受理相关债权人对紫光集团的重整申请,指定紫光集团有限公司清算组担任紫光集团管理人。

7月20日,全国企业破产重整案件信息网更新了紫光集团招募战略投资者的公告。公告显示,战投需整体承接紫光集团或者紫光集团核心产业。战投的资格条件包括应满足最近一年经审计的资产总额不低于500亿元或者最近一年经审计归母净资产不低于200亿元的要求,若是在芯片、云网产业领域具备优势和经验者,可适当放宽。本次招募的截止时间为2021年9月5日。
“紫光的主要问题在于过度融资带来的债务困境。”业内人士坦言,从2013年至今的8年时间里,紫光集团发起并购近60起,投入资金超过千亿元,通过动用大量资产收购,使得集团累计负债规模过大,融资结构失衡。上述人士也提到,也正是源于之前大规模的并购投资,让紫光集团成为诸多“造芯”企业中,布局最早且涵盖产业链上的设计、生产、测试等环节的企业。
据悉,紫光集团成立于 1993 年,业务线主要有两条,分别是云计算和芯片。在云计算领域,主要支撑其业务的公司是新华三和紫光云。在芯片领域,主要涉及公司为紫光展锐和长江存储。
----------------------- END-----------------------
推荐阅读:
净利暴涨,薪资下降,中芯国际一年流失600多名研发人员!
台积电大涨价背后的五大原因
MEMS传感器,一辈子都做不完
缺芯,美国开始向中国台湾求助!
是说芯语转载,欢迎关注分享




