

随着玉米免耕直播技术的推广,受田间残留小麦秸秆的影响,播后苗前封闭除草效果变差,目前黄淮海夏玉米区以苗后除草为主。夏播玉米苗期正值高温、多雨季节,玉米田间杂草发生普遍,种类繁多。因此,多数玉米种植户开始进行苗后除草,但使用玉米苗后除草剂不当会造成防治效果不佳及药害,严重影响玉米的生长和效益。怎样正确安全的使用玉米苗后除草剂?下面由中化农业山东高青 MAP技术服务中心的农艺师们为您详细讲解。
夏玉米田间杂草种类
山东、河北、河南等黄淮海地区杂草主要以禾本科、菊科、大戟科、藜科、马齿苋科等为主的24科40多种杂草,排在前10位的主要有马唐、牛筋草、旱稗、马齿苋、反枝苋、铁苋菜、小藜、灰绿藜、苘麻、小蓟。近年来,随着酰胺类、三氮苯类除草剂及复配剂的连续应用,使香附子、田旋花逐渐上升为优势杂草。

除草剂的选择
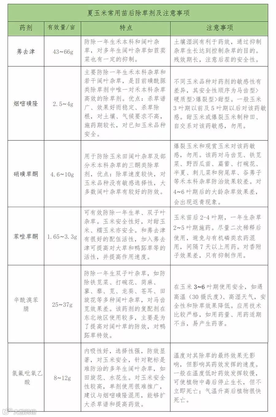
目前,黄淮海区域夏玉米最常用的除草剂主要以烟嘧磺隆、硝磺草酮、莠去津为主,每一种除草剂都对应相应的防草谱。烟嘧磺隆为内吸性除草剂,可被杂草茎、叶和根部吸收,随后在杂草体内传导,造成敏感杂草生长停滞,茎叶退绿,逐渐枯死。一般情况下20~25天内死亡。莠去津是广谱型除草剂,主要对双子叶杂草除草效果好,对单子叶杂草有一定的抑制作用,对玉米相对安全。硝磺草酮对阔叶杂草的防除效果好、除草速度快、对玉米较安全;缺点是对禾本科杂草尤其对谷莠子效果差,且除草不彻底,易复活。玉米苗后除草要根据田间草相,是以禾本科杂草为主还是阔叶杂草为主来选择合适的除草剂。多数情况下,禾本科杂草和阔叶杂草在田间是混发的,需要除草时这几种药剂按照一定比例进行复配使用。效果比较好的配比主要有烟嘧磺隆+莠去津、硝磺草酮+莠去津、烟嘧磺隆+硝磺草酮+莠去津。

苗后除草剂的施药
正常情况下,夏玉米播种后在墒情较好时,杂草集中出苗,一般在玉米播种后10天前后达到出苗高峰,出苗后15天前后达到杂草总数量的90%。玉米在3~5叶期,对烟嘧磺隆的代谢能力最强,6叶期以后逐渐降低,施药不当甚至造成药害。杂草在3叶期前抗药性差,容易彻底消除;3叶期以后抗药性逐渐增强,使用苗后除草效果差,易形成草荒。因此苗后除草施药的最佳时期为玉米3~5叶期,单子叶杂草在1~2期,双子叶杂草在2~4叶期。
玉米苗后除草剂喷施后需要2~6个小时的吸收过程,除草效果好坏与气温和空气湿度关系密切。在气温高、天气旱的上午、中午或下午喷药,由于温度高、光照强、药液挥发快,除草剂进入杂草体内的量受到限制,吸收量不足,从而影响除草效果;同时,在高温干旱时喷药,玉米苗也易发生药害。建议最佳施药时间在下午六点以后,这个时间段施药后温度较低,田间湿度相对较大,药液在杂草叶面上附着的时间较长,杂草能充分地吸收除草剂成分,保证了除草效果。
3.3 用药量是关键
严格按照除草剂说明书上指导用量,不得过量使用,避免产生药害。苗后除草剂一般都是烟嘧磺隆和莠去津混合制剂,分别含量在4%和20%左右。有些地区,在烟嘧磺隆和莠去津基础上加入 2%~3%硝磺草酮,用量一般在150~200克/亩,兑水30公斤进行茎叶喷雾。特别提醒,在玉米6叶期后除草,要注意躲开玉米新叶,以免产生药害。
苗后除草的注意事项
☑ 严格按照规定剂量进行喷雾除草,严禁随意加大药量。采用“二次稀释法”时,要先配成母液,然后兑水浑匀后喷雾。
☑ 甜玉米或爆裂玉米制种田、自交系对烟嘧磺隆、硝磺草酮等苗后除草剂敏感,严格按照除草剂标签说明用药。
☑ 禁止和有机磷农药混用,有必要使用有机磷农药或间隔7天使用,否则产生药害。
☑ 谨慎使用有机硅类渗透剂,选用人工合成的非离子表面活性剂、矿物油型助剂会加重药害。
☑ 使用机动喷雾器施药,不得擅自增加药量,禁止重复喷雾。
☑ 除草剂使用前后要注意清洗喷雾器,以免本次及下次使用出现药害。



