“是说芯语”已陪伴您1562天
淘汰赛正加速上演。目前,每个半导体细分赛道已经非常拥挤,而且前几名也已初现端倪。2022年5700家倒闭的企业或许仅是一个开始,未来五年很显然将会有更多的企业由于周期波动、经营策略失误、技术及产品落后等原因消失在历史的长河中。
作者:Joey
编辑:Melody
来自芯八哥第388篇原创文章。
本文共3797字,预估阅读时间12分
半导体的淘汰赛正在加速上演。
芯片淘汰赛加速上演,众多初创企业及老牌公司都受到波及
据企查查数据,2022年中国吊销、注销的芯片企业超过5700家,比2021年多了70%,少产350亿块芯片。
这一数据让人感到惊讶。因为2022年前8个月,中国吊销、注销芯片相关企业仅3470家。而9月到12月这四个月内国内竟增加了2300多家吊/注销芯片企业。这意味着,平均每天就有超15家芯片企业注销工商信息。
资料来源:企查查
除了数量激增之外,这次芯片淘汰赛波及的范围也更加广泛,不仅包括有技术研发实力的初创明星企业,也包括众多在市场上摸爬滚打多年有一定行业影响力的“老将”。
曾立志成为中国高通的IC芯片公司诺领科技是初创明星企业倒闭的典型代表。公开资料显示,诺领科技(南京)有限公司成立于2018年9月,是一家广域无线物联网芯片设计公司,总部设在南京江北新区研创园。2020年8月,公司获得2亿元B轮投资,主要用于NB-IoT芯片产品量产及市场推广。在拥有大额融资并且已实现产品量产的情况下,在淘汰赛阶段依然没有幸免,轰然倒塌在了B轮。
诺领科技在南京江北新区法院申请破产
资料来源:企查查
而作为世界最重要的显示器制造厂商的中华映管这次也没有躲开破产的厄运。据了解,中华映管成立于1971年5月,是中国台湾 “面板五虎”之一。此前,公司就因为运营不擅,欠薪近亿元新台币。在2022年,由于资产不足抵偿负债,经中国台湾桃园地方法院裁定宣告破产。
下行周期下,动态调整开源节流才能避免被淘汰
上述厂商的倒闭,仅是行业不景气的一个缩影。
(一) 根本原因:行业下行,供需矛盾凸显
事实上,从2021年三季度开始全面的供不应求已经转化为结构性的供需失衡。尤其进入2022年后,在俄乌冲突、疫情重燃、通胀上升等一系列事件冲击下,全球经济下行风险加剧,低需求高库存的困境不断发酵,导致供需关系迅速转变,供过于求的市况引发市场的进一步下跌。
终端需求减弱,消费电子首当其冲。其中手机及PC市场受到直接影响,市场下滑趋势明显。
根据IDC的数据, 2022年中国智能手机市场出货量约2.86亿台,同比下降13.2%,创有史以来最大降幅。具体来看,OPPO、vivo、小米在2022年市场份额同比分别下滑都超过了20%以上;而在PC市场,2022 年传统 PC 的全球出货量为 2.923 亿台,同比下滑16.5%。其中联想、惠普、戴尔的下跌幅度都在15%以上。IDC表示,全球经济活动的放缓和商业信心的减弱,PC需求继续受到抑制已不可逆,2023年的PC市场仍将呈现衰退走势,2024年之后可能会看到一些市场的需求恢复或增长。
2022年中国智能手机出货量以及相关排名
(单位:百万台)
资料来源:IDC
消费电子的疲软,对上游的芯片产业链影响巨大。其中,受创最严重的当属逻辑芯片与存储芯片厂商。
资料来源:WSTS、芯八哥整理
根据WSTS的数据,目前逻辑芯片与存储芯片二者合计占半导体的销售比例约为53.4%,金额约为3060亿美元。受消费电子终端需求疲软影响,存储芯片及逻辑芯片不仅库存高企、出货量大幅下滑,而且价格也成为2022年度跌幅最大的品类之一。
受此影响,2022 年全球半导体市场规模为 5,735 亿美元,较 2021年增长了3.2%。但这和2021年26.1%的增速比起来,已经明显有放缓趋势。而在中国市场,2022年半导体销售额达1803亿美元,同比下降6.3%,下滑速度明显高于平均行业水平。WSTS预计,2023年半导体市场规模将同比减少4.1%,时隔4年将再次出现负增长的情况。
资料来源:WSTS、芯八哥整理
很明显,随着需求减弱芯片交货周期持续走低,晶圆代工产能利用率也在不断下降,企业库存高企。从2022年下年半开始,半导体行业已经进入典型的库存调整下行周期。
由此可见,半导体整体“大盘”不好,作为其中的任何一员想要幸免都很难。
(二) 直接原因:面对下行周期,企业没有及时采取有效的调整措施
业内周知,半导体行业属于典型的资金密集型、技术密集型和人才密集型行业,因此,企业要想保持长期持续稳定发展,除了先进的技术和成熟的产品外,还必须要有稳定的收入、利润和现金流。
由于受行业不景气的影响,在业务端大部分企业呈量价齐跌的趋势,这也进一步影响到了企业的收入情况;而在成本端,过去几年硅片、代工、运输成本等上游价格一直在上涨,进一步挤压了企业的毛利空间;在费用端,由于芯片人才尤其是高端芯片人才紧缺,过去几年人力的费用也在一直上涨。最后综合下来,很多企业入不敷出,面临很大的生存压力。
以存储为例,根据CFM闪存市场数据,2022年智能手机和PC约消耗56% NAND Flash产能,相较2021年下降8个百分点;约消耗51% DRAM产能,相较2021年下降4个百分点。从全年来看, 2022年全球存储市场规模为1391.87亿美元,同比下跌15%,结束连续两年的双位数增长。存储大厂比如三星、美光、海力士、铠侠等不管是营收还是利润都遭受重创,各大原厂相继出招,祭出降低资本支出、减产、降低投资、裁员的组合拳,以缓解业绩下行的压力。
资料来源:芯八哥整理
以往,在行业火热时,其实这些都不是问题。因为只要你故事讲得好,有一定的技术和产品落地能力,总有大把资金愿意为此买单。不过,在行业下行的情况下,资本市场的热度也同步降温,据芯八哥不完全统计,2022年,半导体一级市场融资事件超680起,规模超1170亿元,相比2021年融资规模增速已经明显放缓。随着资本市场遇冷,多数半导体厂商难以拿到融资,现金流的问题也在进一步被放大。
在内部自我造血能力被削弱,外部融资热度下降的大环境下,这个时候如果企业不能动态调整自己的业务线、产品、产能、资本支出、人员结构等以开源节流,很有可能面临类似诺领科技、中华映管被淘汰出局的局面。
产业链整合加速,政策引导国产替代向国产创新演变
(一)加速并购重组,市场份额向头部厂商聚集
每当行业下行的时候,总是并购市场最为活跃的时候。因为只有在这个时候,大公司才能以更便宜的价格买到一些优质资产,一些有一定技术、产品积累的小公司遇到生存发展问题,才愿意脱手甩卖以避免破产倒闭的命运。
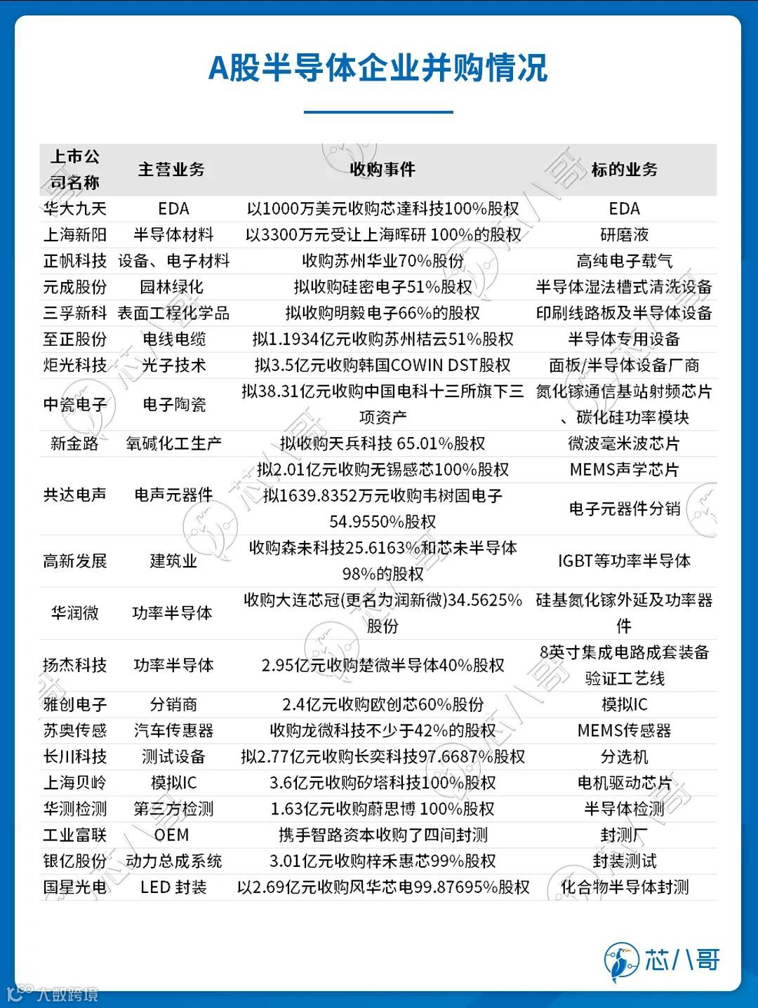
资料来源:芯八哥整理
据芯八哥不完全统计,2022年A股涉及半导体企业的收购案列达20多起。包括华大九天、上海新阳、上海贝岭、长川科技、雅创电子、扬杰科技、华润微、工业富联等公司都完成了优质标的资产的收购。
以EDA为例,并购一直是EDA行业发展的主旋律。早在2019年概伦电子收购博达微就完成了国内首个成规模的EDA行业并购,并于2021年收购韩国SoC设计EDA解决方案提供商Entasys完成首例跨国并购;在行业下行的情况下,2022年EDA企业之间的收购非常活跃,出现了华大九天收购芯达科技和芯华章科技收购瞬曜电子两起经典的案例。
并购带来的影响是显而易见的。对大厂来说,通过并购优质资产,完成了技术、产品、人员的整合,在增加企业的竞争力的同时,也在一定程度上提高了公司的市场占有率;而对小公司来说,被并购避免了破产倒闭的局面,通过与大厂的合作,让公司前期积累的资源能够在未来进一步发挥作用。
(二)为了保证供应链稳定,终端厂商和上游芯片原厂合作不断加深
半导体除了是资金密集型、技术密集型和人才密集型行业外,还是朋友密集型行业。因此,企业要想实现发展壮大,避免破产倒闭的命运,产业链的深度合作与绑定必不可少。
从2018年中美贸易摩擦开始,为了保证供应链的稳定,国内众多终端厂商已经开始在有意识的培养自己的供应链体系。比如在手机领域,华为、小米、OPPO都成立了自己的投资部门,以加强半导体供应链资源的储备;在汽车领域,包括比亚迪、蔚小理、北汽、上汽、广汽等都开始在培养自己的国内供应链体系,以确保在恶劣环境下供应链的稳定。
以比亚迪为例,从2020年9月“缺芯”以来,比亚迪就开始了其在半导体领域的投资之路。截止目前,据芯八哥不完全统计,以比亚迪为投资主体投资的半导体项目就高达15个,覆盖了IP、材料、设备、设计等多个细分领域。通过芯片的自主研发及外部投资,为比亚迪汽车销量连创新高奠定了坚实的底层基础。
资料来源:芯八哥整理
(三)政策积极引导产业升级,国产替代向国产创新演变
近年来,在半导体火热的情况下,涌现出了一大批芯片厂商。这里面大部分厂商从国产替代开始做起,批量生产pin-to-pin兼容国外厂商的产品,并且在质量性能上做的和国外厂商差不多,价格上有成本的优势,通过这样的模式让一部分公司先发展了起来。
不过,目前来看,基本上半导体各个细分赛道至少有几十家创业公司,在没有先发优势的情况下,后来者再想用同样的方式发展壮大,这个时候已经很难了。在部分领域,甚至开始出现了从“国产替代”走向“替代国产”大量同质化价格战竞争的情况,导致了大量资源的浪费以及部分企业被淘汰出局。
资料来源:芯八哥整理
仔细研究可以发现,倒闭的芯片企业大多数是中小企业,它们的产品和技术相对较为落后,竞争力不强。因此,为了促进芯片产业的优化和升级,促进国内芯片企业向高端化、技术化方向发展,政府政策的引导必不可少。
以深圳为例,近年来为促进半导体高质量发展,深圳相继发布了《南山区促进集成电路产业高质量发展专项扶持措施》、《市工业和信息化局关于智能传感器产业专项扶持计划实施细则(征求意见稿)》等有力度的专项政策,以支持企业去攻克“卡脖子”等领域的研发,并在第三代半导体、智能传感器、汽车芯片等增量市场领域给予了金额较大的资助和奖励,以推动芯片行业的健康发展。
2018-2022年,在政策、资本等的助力下,国内芯片行业迎来百花齐放的创业环境,也走出来一批在各个细分赛道拥有一定的号召力及影响力的头部芯片厂商,可以说这五年是半导体创业最好的五年。
不过,现在基本上每个半导体细分赛道已经非常拥挤,而且前几名也已初现端倪。2022年5700家倒闭的企业或许仅是一个开始,未来五年很显然将会有更多的企业由于周期波动、经营策略失误、技术及产品落后等原因消失在历史的长河中。
因此,在这种背景下,企业惟有苦练“内功”,提供能够满足市场需求、有明显竞争力的产品和服务,这样才能在激烈的竞争中脱颖而出。
加入“中国IC独角兽联盟”,请点击进入
----------------------- END-----------------------
推荐阅读:
如果我国军备芯片只有14nm,美国则是5nm,战场上差距在哪里呢?
每天倒闭16家芯片公司,少产350亿块芯片,什么信号?
光刻机救不了中国半导体
5000多家芯片企业,毁于“弯道超车”
华为内部批判:“过度高薪”养了一群闲人
亏损严重的国内芯片公司,还会招年薪百万的人才吗?
“杀死”光刻机全球第一,比造一台光刻机容易多了
美国梭哈,日荷跟进,中国芯片奋力一搏还是盖牌走人?
重磅!主板IPO涉及集成电路企业“即报即审,审过即发”
半导体衰退,比我们想象严重得多
深度聊下:近期半导体行业的趋势
是说芯语转载,欢迎关注分享


