是说芯语”已陪伴您1917天
截止申报倒计时10天!
在国内新能源汽车高速增长大背景下,国内MCU企业逐渐由中低端消费电子/家电领域,向汽车等高端领域拓展,其中又有哪些厂商在引领车规级MCU国产化浪潮呢?本文将为你揭晓。
作者:芯八哥
编辑:Kiwi
来自芯八哥第554篇原创文章。
本文共12483字,预估阅读时间22分钟
当前,国内车规级MCU厂商正从车身域为切入点,逐步实现动力域、底盘域、座舱域及智驾域等中高端应用替代。
车规MCU芯片行业现状及竞争格局分析
1、发展现状:智能汽车高速增长下MCU“量价齐升”
MCU 是汽车电子控制单元(ECU)的核心组成。车规级MCU是汽车主控芯片的一种,也称车载MCU或汽车MCU,是汽车芯片的重要组成部分。
车规级MCU在汽车领域主要应用场景一览
资料来源:芯旺微招股书、芯八哥整理
车规级MCU行业进入门槛高。相对消费级和工业级MCU而言,车规级MCU对产品的使用环境(温度、湿度、电磁兼容性等)、可靠性、安全性、一致性、使用寿命、长期供货能力等要求更高。
资料来源:芯旺微招股书、中信证券
芯八哥整理
车规级MCU市场需求潜力巨大。根据中信证券整理信息显示,随着新能源汽车尤其是智能汽车发展,单车搭载的MCU数量呈现倍数增长态势。

智能汽车MCU需求量快速增长(单位:个)
资料来源:中信证券、芯八哥整理
车规级MCU产品附加值较高。伴随汽车电子电控功能日趋复杂,叠加电子电气架构集中化的趋势,车规级MCU中 32 位占比提高,带动整体ASP(平均售价)提升。

资料来源:中信证券、芯八哥整理
2、市场规模:全球超百亿美元,中国成关键市场
近几年,受益于全球新能源汽车渗透率提升,车规级MCU需求量高速增长。根据芯八哥结合第三方数据梳理,截至2023年底,全球车规级MCU市场规模超过100亿美元,同比增长16.1%。中国市场方面,2023年车规级MCU市场规模约41亿美元,同比增长17.1%,占全球市场比重达41%。长远来看,中国作为全球最主要的新能源汽车增长市场,未来国产厂商将持续受益。

2020-2025年全球及中国车规级MCU市场规模情况
资料来源:IC insights、方正证券、中泰证券、芯八哥整理
3、竞争格局:市场集中度较高,国产厂商快速崛起
海外大厂垄断全球车规MCU市场。由于车规级MCU认证难,周期长,标准严苛,叠加MCU的更新迭代速度较慢,因此Tier 1和整车厂倾向于能提供稳定解决方案的供应商,较少更换供应商。这在很大程度上决定了全球车规级MCU市场长期稳定的格局,以瑞萨、英飞凌及恩智浦为代表三大厂商占比超过63%,ST、微芯及TI等紧随其后。

全球汽车芯片及车规级MCU竞争格局
资料来源:英飞凌财报、芯八哥整理
同时,从头部MCU厂商商业模式看,包括瑞萨、英飞凌、恩智浦、ST、微芯及TI等均以 IDM 模式为主,通过特色制造工艺与技术相结合,构筑产品竞争壁垒,基本垄断全球中高端车规级 MCU 芯片市场。

资料来源:各公司财报、芯八哥整理
国产厂商中低端市场切入,高端市场持续突破。2018年以来,以杰发科技为代表的厂商通过从与安全性能相关性较低的低端车规 MCU 芯片领域切入,实现了稳定的量产突破。中高端市场方面,目前国产厂商技术实力尚比较薄弱,但以国芯科技、芯旺微等为代表厂商已逐渐实现了技术突破,具备了初步国产替代的能力。以国芯科技为例,其最早于2014年实现车规级MCU量产,2018年搭载国芯CCFC2002BC芯片产品的国产乘用车成功下线,实现了国产汽车电子车身控制32位MCU上车应用国内“零”突破,后续不断在车身与网关控制、安全气囊、线控底盘、域控制器、车联网安全、动力总成、仪表等中高端车规级MCU领域实现量产,填补国内高车规级MCU市场空白。

资料来源:各公司财报、Wind、芯八哥整理
中国车规级MCU可分为3个竞争梯队。从中国市场车规级MCU营收和技术水平为标准,第一梯队为以ST、英飞凌、瑞萨及恩智浦为代表的国外龙头厂商,以及以国芯科技、芯驰科技和杰发科技为代表的具备中高端产品线布局及自研内核的中国头部厂商;第二梯队为以芯旺微、比亚迪半导体及芯海科技等为代表初具量产规模的领先厂商;第三梯队为以兆易创新、中颖电子等为代表的消费、家电领域跨界厂商,主要处于量产早期阶段。

国内车规MCU竞争梯队图
资料来源:各公司财报、Wind、芯八哥整理
4、中国市场:车规级MCU自给率不足5%,行业进入快速导入期
目前,中国汽车芯片国产化率约8%,其中以车规级MCU为代表的核心芯片自给率不到5%,尤其在动力系统、底盘控制和ADAS等功能领域MCU芯片均被国外巨头垄断。从需求端看,中国作为全球最大的汽车及新能源汽车增长市场,车规级芯片需求潜力巨大。

中国主要汽车芯片产品国产化率情况
资料来源:中金公司、中信证券、芯八哥整理
近年来,国内已有国芯科技、杰发科技、芯海科技、比亚迪半导体及兆易创新等厂商积极布局车规级MCU,通过相对成熟的消费级和工业级MCU技术基础上,如杰发科技等雨刷、车窗、遥控器、环境光控制、动态流水灯等相对低端的车身控制模块实现快速量产。部分专注于高端应用领域的如国芯科技、芯海科技、比亚迪半导体等均规模量产通过车规验证的MCU产品。
从政策端看,国内政策引导加速国产车规芯片发展。2017年《战略性新兴产业重点产品和服务指导目录(2016 版)》首次将微控制器(MCU)列入战略性新兴产业重点发展产品;2019年国务院《交通强国建设纲要》提出加强智能网联汽车研发, 形成自主可控完整的产业链,对于MCU等汽车核心芯片利好明显;2021年《新能源汽车产业发展规划(2021-2035)》提出加强MCU等智能网联汽车关键零部件开发;2023年《国家车联网产业标准体系建设指南(智能网联汽车)(2023版)》出台,进一步解决了困扰国内车规级MCU认证和测试上的空缺,为国产车规级MCU发展奠定基础。
供给侧方面,国内代工工艺基本满足车规级MCU生产要求。主流车规MCU目前主要以40nm-90nm制程为主,仅少部分豪华车型采用28nm及以下制程工艺,以中芯国际及华宏为代表代工端不受芯片制裁影响。总的来看,中国在新能源车领域具备结构完整、自主可控的内循环产业体系,有望孕育出本土领先的车规级MCU供应商。
需求侧来看,国内新能源汽车销量提升,对于国产车规芯片供应链提振明显。头部MCU厂商在车规级MCU领域市场占有率较高,与其背后日系、欧系、美系汽车品牌厂商在全球汽车产业链中的重要地位密切相关。随着近年来中国新能源汽车尤其是智能汽车厂商崛起,为国内车规级MCU厂商带来长远的发展支撑。

中国新能源汽车销量快速增长利好国产车规级芯片供应链
资料来源:EVTank、中汽协、芯八哥整理
综上,随着政策利好、供给助推及需求牵引下,本土汽车电子供应链迎来快速发展期,国产车规级MCU厂商获得更多市场导入机会,通过与下游Tier1及整车厂通力协作,以中低端车规 MCU 为切入口,加速中高端车规MCU布局,最终逐步实现国产替代。

车规级MCU最新市场行情走势分析
交期持续缩短,整体价格趋稳。从车规级MCU常规的交货周期看,相较于正常年份(14-20周左右),整体交期仍然维持较高水平,但缩短趋势明显;现货市场需求维持较高热度,但价格逐渐稳定,部分产品价格有小幅度倒挂。预计2024Q2车规级MCU整体交期和价格虽有波动,但下降趋势明显。
全球头部车规级MCU厂商交期及价格走势
资料来源:各公司财报、富昌电子、艾睿、芯八哥整理
库存有所上升,关注需求影响。自2023Q1以来,头部车规级MCU厂商库存有上升趋势明显,结合瑞萨、英飞凌、ST及TI等最新财报信息汇总可知,虽然目前汽车需求维持稳定,但2024H1汽车领域持续的库存去化或将影响头部厂商营收及利润增长。

2021Q1-2023Q4全球头部车规级MCU厂商平均库存走势
资料来源:各公司财报、富昌电子、艾睿、芯八哥整理
订单维持稳定,全年预期乐观。就当前头部MCU原厂的订单及未来预期看,2024Q1汽车芯片订单需求维持稳定,但展望全年汽车需求维持乐观预期。
从龙头厂商发展预期看,包括英飞凌、恩智浦及ST等均看好下半年MCU等为代表的车规级芯片需求增长,TI更是表态持续加大对于汽车市场投资力度。
国内领先车规级MCU厂商国芯科技3月披露的信息显示,目前汽车电子MCU芯片去库存正在加速进行,市场需求正在回暖,汽车电子MCU芯片的需求正在逐步提升。其认为国产替代仍将是我国汽车电子芯片的市场趋势之一。此外,国产消费类MCU龙头兆易创新表示MCU整体价格已逐步趋稳,看好汽车市场需求。

资料来源:各公司财报、芯八哥整理
头部车规级MCU芯片厂商“大比武”
1、经营对比:“强者恒强”格局持续,国产芯未来可期
营收规模头部大厂“强者恒强”。根据对全球16多家涉及车规级应用的头部MCU厂商经营情况进行梳理,以TI、英飞凌、ST及恩智浦等为代表的头部厂商营收规模均超过或接近千亿元,瑞萨、微芯科技等营收也在500-900亿元区间,稳居第一梯队水平。国内厂商包括兆易创新、比亚迪半导体、杰发科技及国芯科技等营收均在百亿元以内,大部分厂商营收体量低于15亿元,与TI、英飞凌等一线大厂差距明显。明显看出,行业“强者恒强”趋势明显。
资料来源:各公司财报、芯八哥整理
车规级应用厂商经营维持高增长。从主要车规级MCU营收及净利润增速看, 2023年受终端需求疲软及库存去化影响,主要车规级MCU厂商营收及净利润均受到不同程度影响。具体看,英飞凌、恩智浦及ST为代表的车规类应用为主厂商受汽车需求高景气度影响,2023年净利润及营收保持中高速增长,TI、微芯等为代表厂商主要受工业类需求疲软拖累,2023年业绩存在一定下调。
国内厂商方面,包括兆易创新、中颖电子、中微半导、芯海科技及复旦微电等MCU厂商主要以消费类、家电应用为主,营收不可避免受消费类需求低迷影响。总的来看,2023年从头部MCU营收增长质量看,车规级应用仍维持高景气度,工业、消费及家电等需求相对低迷。

资料来源:各公司财报/业绩快报(具体数据以各公司正式公布的定期报告为准)、芯八哥整理
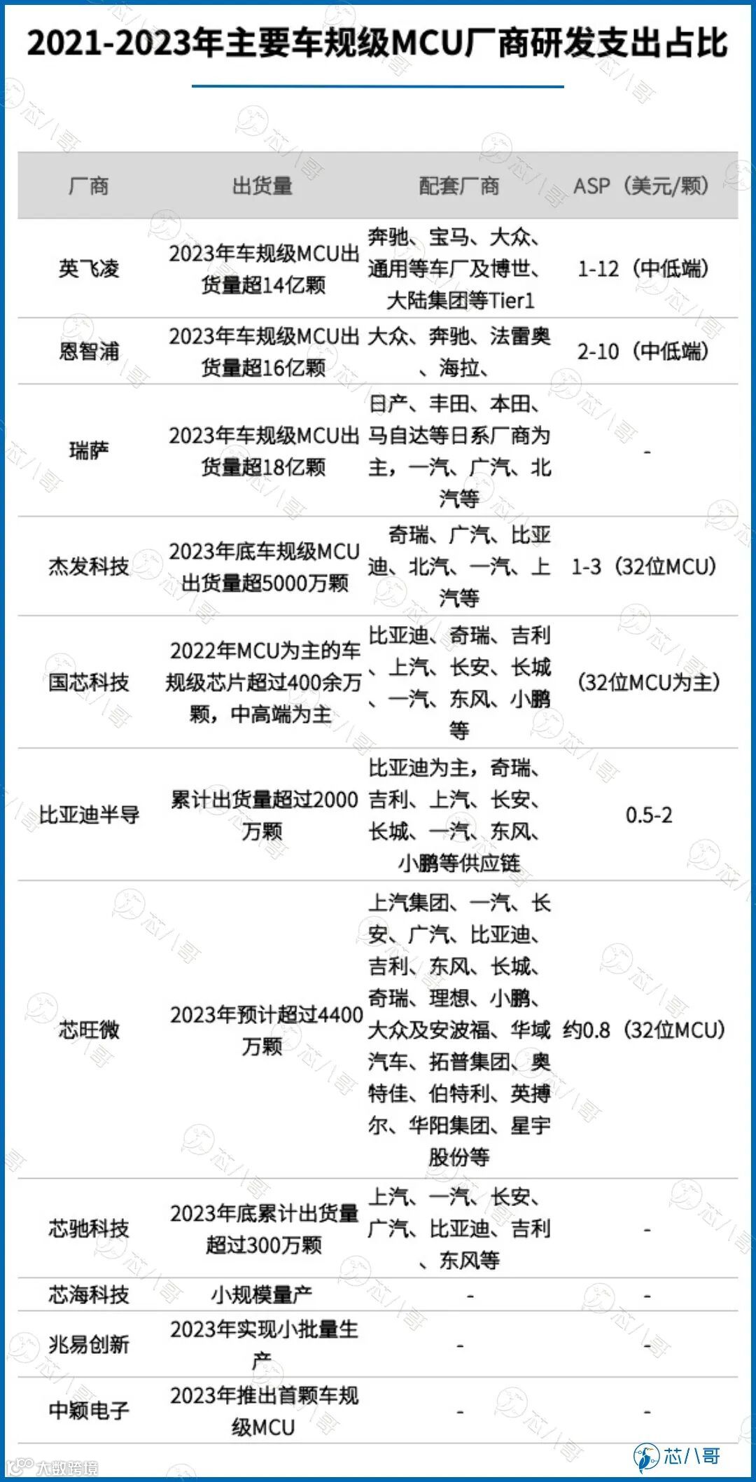
国产厂商在研发投入上后者居上。研发作为衡量各厂商长远发展的核心指标之一,从近几年车规级MCU厂商研发占比看,以英飞凌、恩智浦为代表的车规MCU头部厂商研发支出占比集中在10%-20%区间,已经属于较高的支持比例。国内厂商作为后起者,如国芯科技(2023Q3)、芯海科技等2023年研发支出超过40%,其他国产厂商也在15%-30%区间。值得关注的是,国芯科技2023Q3数据高达47.47%,研发投入接近营收的一半,这或许是该厂商近年来在中高端车规级MCU取得较大突破的“根源”。

资料来源:各公司财报、芯八哥整理
综上,从车规级MCU厂商营收及利润来看,以TI、英飞凌、ST、恩智浦、瑞萨及微芯科技等大厂稳居第一梯队,国产厂商仍处于早期阶段,虽然营收差距 ,但随着国内终端汽车需求及国产替代推进,未来增长潜力巨大。
同时,值得关注的是,以国芯科技、芯海科技、复旦微等为代表的后起厂商,在研发支出上保持高位,长远来看其将在车规级芯片国产替代浪潮中占据一定优势。
2、国产替代:重点国产车规MCU芯片厂商发展分析
车规级MCU自研内核成大趋势。从国内外车规级MCU厂商主要采用的MCU内核情况来看,ARM Cortex-M系列授权内核应用较广。国外MCU厂商多采用自研内核,并且在对汽车功能安全需求较高的领域,如意法半导体和恩智浦基于PowerPC指令集架构的e200系列内核、英飞凌自研的TriCore内核、瑞萨自研的RH850内核、德州仪器自研的C28x内核等占据了主导地位。
从国内厂商看,国芯科技是国内少数在中高端32位MCU领域均拥有自研内核厂商。虽然自研内核需要前期大量的研发投入,但长期看自研内核有利于产品的优化升级和提升自身产品附加值。同时,在当前国内核心IP技术受制于国外厂商的背景下,以国芯科技等为代表的公司开发的CPU IP 储备对我国MCU产业实现核心内核IP技术的自主、安全、可控,具有重要的战略意义和产业价值。
资料来源:各公司财报/官网、芯八哥整理
部分国产厂商实现规模量产。一直以来,全球车规级MCU生产主要由瑞萨、英飞凌及恩智浦等头部MCU厂商垄断,其2023年车规级MCU出货量超过14亿颗以上。受终端需求带动及“缺芯”影响,2022年以来国产车规级MCU新品迎来爆发,包括国芯科技、杰发科技、芯旺微、比亚迪半导体、芯驰科技等均实现了百万颗以上的规模出货量,包括兆易创新、中颖电子等消费电子/工业/家电领域头部厂商2023年也逐步实现了小批量生产。
资料来源:芯八哥整理
高端应用方面,近年来主要由国芯科技、芯驰科技等在ADAS、动力总成、底盘控制器及域控制器等中高端应用实现突破。另外在车规安全芯片方面,早在2022年国芯科技披露信息显示,其CCM3310S-T、CCM3310S-H车规级芯片满足ACS-EAL5+等级要求,达到目前国内安全芯片在汽车行业专业安全认证方面的最高等级。

资料来源:芯八哥整理
3、未来前景:最具潜力车规级MCU品类及典型国产厂商
按应用领域划分,汽车MCU又可以分为车身域、动力域、底盘域、座舱域和智驾域。从单车MCU附加值看,座舱域和智驾域对MCU有较高的运算能力及高速通信需求,单芯片ASP(平均售价)最高,目前主要量产国产厂商有国芯科技、芯驰科技等;动力域及底盘域涉及驾驶安全,对于MCU的工作温度和功能安全等级要求非常高,因此单芯片ASP(平均售价)集中在3-20美元/颗区间,附加值较高,主要国产厂商国芯科技及芯旺微等;车身域MCU是目前进入门槛相对较低的领域,利润相对微薄,也是杰发科技、比亚迪半导体及芯旺微等出货量较大的国产厂商目前主要的发力市场,单芯片ASP(平均售价)最低。

资料来源:芯八哥整理
目前在车身域MCU为代表的入门级品类中,以国芯科技、比亚迪半导体、杰发科技及芯旺微为代表的国产厂商基本达到瑞萨等为代表的头部行业平均水平,在产品性价比方面优势明显,也是目前国产车规级MCU主要应用市场。如杰发科技AC7840x系列出货量增长较快,国芯科技在CCFC2012BC系列等部分指标优于恩智浦、瑞萨等标杆厂商产品,出货量也持续增长。

资料来源:同行业可比产品的公开数据手册、芯八哥整理
在动力总成等中高端应用领域,国内主要有国芯科技及比亚迪半导体等厂商实现了部分规模量产,但比亚迪半导体主要以自用为主,公开市场上国芯科技为代表厂商近年来发展较快。此外,包括杰发科技、中微半导体及兆易创新等也在积极布局该细分应用市场。其中,以国芯科技已公布的CCFC2003PT、CCFC2007PT、CCFC2013PT、CCFC3008PT等数据看,其多数指标与同行业可比产品处于同一水平,部分指标优于英飞凌等同行业可比产品。

资料来源:同行业可比产品的公开数据手册、芯八哥整理
从线控底盘等为代表的底盘域应用看,根据芯八哥不完全统计梳理,目前国内主要实现规模量产的厂商有国芯科技和芯旺微等,如国芯科技CCFC3007PT、CCFC3008PT、CCFC2017BC、CCFC2016BC等料号主要对标S32K312、S32K322、S32K324(恩智浦)及TC23X 、 TC32X(英飞凌)等头部厂商标杆产品,其在部分参数水平上达到了主流标准,目前已逐步导入国内头部主机厂及Tier1。

资料来源:同行业可比产品的公开数据手册、芯八哥整理
随着汽车电子化和智能化的趋势越来越明显,越来越多的汽车制造商将ZCU(区域控制器,Zonal Control Unit)作为其电子控制系统的核心模块之一,市场需求保持保持高速增长的趋势。目前,包括博世(Bosch)、德尔福(Delphi)等主流Tier1的ZCU模块主要采用恩智浦及ST等头部厂商方案,国内作为新能源汽车核心市场之一,近年来如国芯科技、芯驰科技等均实现了规模量产,杰发科技也逐步布局这一块细分市场。从具体产品看,国芯科技连续推出了CCFC3007BC、CCFC3007PT等多个产品,在国产厂商量产中取得一定先发优势。

资料来源:同行业可比产品的公开数据手册、芯八哥整理
最后,从单车MCU附加值较高的辅助驾驶领域看,目前业内主要以恩智浦S32K3xx、英飞凌TC397、 TC297等主流方案为主,国内厂商在该领域仍处于早期布局阶段,量产厂商较少,根据芯八哥不完全统计,主要量产的厂商有国芯科技的CCFC3007BC、CCFC3007PC、CCFC3007PT,以及国芯科技正在研发的CCFC3012PT、CCFC3009PT等,其他如芯驰科技初步实现小批量应用,杰发科技等仍处于量产早期阶段。

资料来源:同行业可比产品的公开数据手册、芯八哥整理
综上,以瑞萨、英飞凌、恩智浦及ST为代表的MCU厂商主导全球车规级MCU市场,国内以国芯科技、杰发科技、比亚迪半导体及芯旺微等虽然占比仍较低,但随着国内新能源汽车崛起,国产替代从入门级车身域逐步向动力、底盘及ADAS等中高端应用逐步推进。芯八哥建议重点关注国芯科技、芯驰科技等中高端应用实现突破的重点厂商。
未来车规级MCU芯片发展趋势展望
近年来,汽车向电动化、智能化、网联化快速发展,汽车以电能为基础从传统运载工具向智能化、网联化移动终端升级,有望带动车规级 MCU 持续放量,预计未来五年全球车规级MCU市场规模年复合增速超9%,中国市场将超过12%。
长远来看,车规级MCU未来主要有以下几大值得关注的发展趋势:
1、汽车“三化”进程加速带动车规级 MCU 单车用量增长
总的来看,随着以中国市场为代表的全球汽车产业“三化”进程加速,提高了汽车电子在新能源整车制造中的成本比重,拓宽了车规MCU的成长空间。未来随着智能驾驶级别不断升高,智能座舱体验不断升级,会有愈来愈多的场景需要高性能的MCU来支持复杂的计算和实时的操作,有望推动车规级MCU量价齐升。
2、支持 AUTOSAR 标准的车规级 MCU 成为发展趋势
汽车电子电气架构的变革使得汽车由机械驱动的硬件向软件驱动的电子产品演进,“软件定义汽车”的趋势愈发明显。传统的软件架构和开发模式函待更新迭代,AUTOSAR(Automotive Open System Architecture,汽车开放系统架构)作为目前为止最符合 ISO 26262 功能安全设计要求的软件设计架构之一,有利于汽车嵌入式系统软硬件耦合度降低。从全球核心厂商布局看,未来支持 AUTOSAR标准的车规级 MCU 将成为业内公司保持市场竞争力的关键之一。国产厂商方面,目前国芯科技与经纬恒润已经合作推出了基于CCFC2012BC系列的AUTOSAR CP解决方案,芯旺微的厂商也在布局符合AUTOSAR 标准的 MCU 底层驱动软件。

资料来源:国芯科技
3、国际贸易摩擦频发,车规级MCU等国产替代势在必行
近年来,国内MCU行业发展势头迅猛,尤其在中高端的车规级应用领域取得较大突破。但国内作为全球最大的新能源汽车市场,以MCU为代表的车规级芯片严重依赖进口,在“缺芯”、贸易摩擦频繁背景下,国内的汽车主机厂及Tier1也意识到芯片自主、安全、可控的重要性,逐步加大向国内 MCU 厂商的采购,构建更加合理的汽车芯片供应链体系,为国内车规级MCU厂商带来全新的客户导入、市场拓展机遇。
加入“中国IC独角兽联盟”,请点击进入
是说芯语转载,欢迎关注分享



