“是说芯语”已陪伴您1964天
第七届中国IC独角兽榜单发布
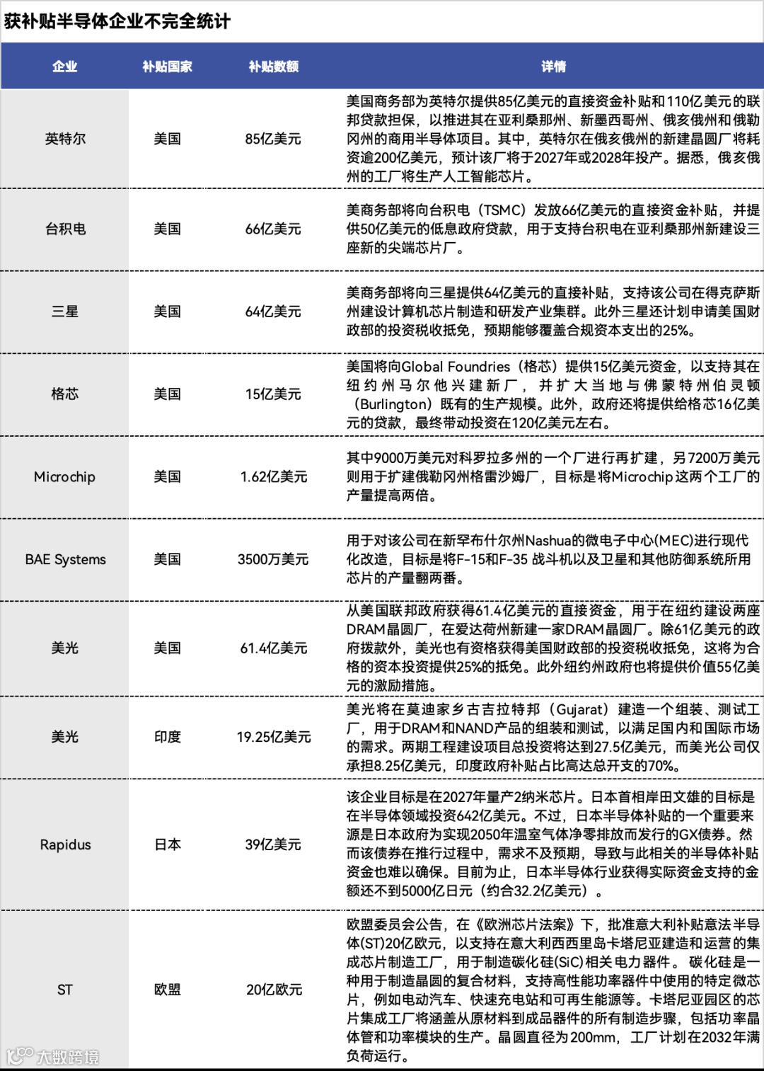
自2023年12月以来,美国《芯片和科学法案》中527亿美元的补贴已经发了约290亿美元,包括英特尔、台积电、三星、美光等厂商。
而在最近,欧盟去年敲定的430亿欧元的芯片补贴,也终于开始正式发放,意法半导体(ST)成为首个拿到欧盟补贴的企业。
水闸一旦放开,就很难关闭。自从美国闹了一出芯片法案,全世界都开始大肆发放补贴,抢占发展半导体,一个半导体大补贴时代,开始了。
付斌|作者
欧盟开始发力了 
上周五,意法半导体宣布,计划投资50亿欧元在意大利卡塔尼亚建设一家芯片和封装制造工厂,该项目为期数年,其中部分资金由欧盟《芯片法案》提供。
新工厂计划2026年投产,到2033年实现满负荷生产,全面建成后每周可生产15000片晶圆。预计总投资约为50亿欧元,意大利政府将内提供约20亿欧元的支持。
意法半导体总裁兼首席执行官Jean-Marc Chery表示:位于卡塔尼亚的碳化硅园(SiC)区所释放出的全面集成能力,将在未来几十年为意法半导体在汽车和工业客户领域的碳化硅技术领先地位做出重大贡献。这个项目所带来的规模和协同效应将使我们能够更好地利用大批量生产能力进行创新,从而使我们的欧洲和全球客户受益,因为他们正在向电气化转型,并寻求更节能的解决方案来实现其去碳化目标。
碳化硅园区将作为意法半导体全球碳化硅生态系统的中心,整合生产流程中的所有步骤,包括碳化硅衬底开发、外延生长工艺、200毫米前端晶圆制造和模块后端组装,以及工艺研发、产品设计、用于芯片、电源系统和模块的高级研发实验室和全面封装能力。
这将在欧洲首次实现200mm碳化硅晶圆的大规模生产,其中工艺的每个步骤--基底、外延、前端和后端--都采用200mm技术,以提高产量和性能。
官方表示,意大利政府的20亿欧元补贴,体现了对意法半导体项目的支持和对半导体产业未来发展的信心。这一投资不仅将促进当地经济发展,还将为欧洲在全球半导体市场中的竞争地位提供强有力的支撑。
全球疯狂发补贴 
最早打开水闸的无疑是美国的《芯片与科学法案》,该法案中,390亿美元作为直接拨款,补贴给半导体生产厂商,同时辅以价值额外750亿美元的贷款和高达25%的税收减免。自从美国上演了一出芯片补贴大戏,各个国家便纷纷效仿。
不过,美国还是很损的,部分条款逼迫企业弃中就美,具有明显的歧视性。专家也表示,严重违背了市场规律和国际经贸规则,将对全球半导体产业链造成扭曲。
欧盟紧随美国之后,涉及430亿欧元补贴的“欧盟芯片法案(The EU Chips Act)”。为此,成员国和欧盟掏空了自己的钱袋,希望到2030年将欧盟在全球芯片产量中的份额翻一番,达到20%。
欧洲版的芯片法案很受业内人士欢迎,毕竟给钱的事儿谁不愿意。这也吸引到了英特尔、意法半导体、格芯(GlobalFoundries)等芯片生产商已经承诺在德国和法国建设数十亿欧元的设施,并将根据新的法规寻求补贴。台积电则正在考虑在欧洲投资,但尚未正式决定。
日本半导体早已没落,但又从不死心。为了抢占2nm制程高地,日本没少花费心思,更是准备投入2万亿日元重振日本半导体。
他们也坦言:“10年前,日本没有实现Fin结构半导体的量产,如今是日本再次参与下一代半导体市场的最后机会。”为此,日本的《芯片法案》投入重金,主要发展Rapidus这家公司,另一部分则主要支持台积电在日本熊本的芯片工厂。
韩国长期以来一直倾向于让三星和SK等民营企业集团主导投资。但韩国政府现在也在发挥更积极的作用,并牵头制定了在首尔郊外建立大型芯片工厂集群的计划。
而在5月23日,韩国总统办公室公布了价值26万亿韩元的芯片产业激励措施,包括为某些投资提供17万亿韩元的财政支持以及税收优惠。当然,最终目标还是帮助三星电子、SK海力士等韩国半导体企业在日益激烈的竞争中保持领先地位。
印度也在谋求发展半导体。为吸引显示器和半导体制造商赴印度投资设厂,在2021年印度公布了一项约100亿美元的激励计划,不过印度投资政策持续性不佳,混乱的税务收缴与回溯政策,让产业链较长的显示和半导体投资方望而却步。
今年2月29日印度联邦内阁又批准三项半导体工厂提案,其中两项在古加拉特邦(Gujarat),一项在阿萨姆邦(Assam),估计成本将耗资1.26万亿卢比。所有提案都将从印度政府获得50%的资本支出成本,也就是印度政府至少会补贴一半。但是能不能给,能不能按时给,都是不确定的。
反观国内,此前曾经有新闻表示国内或迎“万亿补贴”,不过讲道理,国内对于半导体的激励政策其实蛮多的,只不过很少有纸面数据。
还记得前两年,因为芯片法案迟迟不发钱,英特尔CEO为首的企业家们纷纷游说美国政府,赶快发补贴,要不官宣的项目就很难向前推进了。
而目前至少有7家半导体公司获美国芯片补贴,美国已经拨款超290亿美元,厂商包括英特尔、台积电、三星、格芯、Microchip、BAE、美光等。而印度、日本、欧盟等国也开始正式发放补贴。
大力补贴背后的危机 
SIA最近公开了一份报告,报告中显示,而如果没有《芯片法案》,到2032年,美国的份额预计将下降到全球容量的8%。而有了《芯片法案》,2022年至2032年间,美国的晶圆厂产能将增加203%,是增幅最快的国家,最终顶尖制造能力将从韩国和中国台湾转移到美国。
要知道,敲定芯片法案的时机适逢“大缺芯时代”,那时候,诸如欧盟芯片法案的一个重要的判别就是需要增大产量,防止再次出现供应危机。
而现在,半导体正在走向下行周期的谷底,芯片持续了一年多的去库存,正在不断接近回暖。反观许多获补贴的项目未来生产的目标时间都在2026年~2030年这一阶段,可能刚好撞上下一次半导体下行或过剩。
外媒也曾分析,行业可能会面临“一个潜在危险”,就是部分芯片供过于求。研究公司伯恩斯坦分析师萨拉·拉索表示,这些投资都是由政府投资驱动的,而不是主要由市场驱动的投资,最终可能导致供过于求。但计划中的新产能上线所需的时间较长,降低了这种风险。
总之,未来半导体新建的产能是远超想象的,但在地缘政治摩擦愈发频繁的现如今,大部分国家又不想受到牵连和影响,更偏向自建产能,转移供应链。所以未来半导体行业的格局,真的是复杂且难以预测的。
加入“中国IC独角兽联盟”,请点击进入
