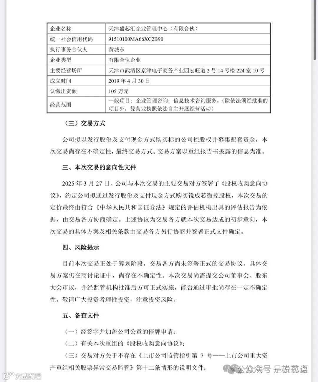
3月27日晚间,概伦电子(688206)披露公告称,公司正在筹划通过发行股份及支付现金的方式购买成都锐成芯微科技股份有限公司(以下简称“锐成芯微”)控股权,同时拟募集配套资金。公司股票将于3月28日开市起停牌,预计停牌时间不超过5个交易日。
半导体领域又一起重大资产重组。经初步测算,本次交易预计构成重大资产重组,预计构成关联交易。本次交易不会导致公司实际控制人发生变更,不构成重组上市。
值得一提的是,本次标的公司锐成芯微曾冲击上交所科创板上市。上交所官网显示,锐成芯微科创板IPO于2022年6月获得受理,当年7月进入问询阶段。不过,2023年3月2日,公司IPO终止。
关于概伦电子、锐成芯微
锐成芯微成立于 2011 年 12 月,注册资本约 5609.29 万元,业务范围涵盖电子元器件、计算机软硬件及电子设备的研发与销售等。此前,锐成芯微曾谋求在上交所科创板上市,但在 2023 年 3 月 2 日因主动撤回发行上市申请,上交所终止了其科创板发行上市审核。
概伦电子作为一家 EDA 上市公司,主要为客户提供 EDA 产品及解决方案。2024 年,公司营业总收入达 4.2 亿元,同比增长 27.56%,并持续基于 DTCO 方法学进行产品升级与新研发布局,研发投入不断加大。
目前,该交易尚处筹划阶段,交易各方未签署正式协议,具体方案仍在论证,存在诸多不确定性,后续还需经公司董事会、股东大会审议及监管机构批准。
EDA并购频繁,华大九天收购芯和
近期,国内 EDA 行业并购重组案频出。华大九天宣布拟以发行股份及支付现金方式收购芯和半导体科技(上海)股份有限公司的控股权,北方华创也拟取得芯源微控制权。
券商研报指出,EDA 行业技术密集度极高,单一企业往往需历经长时间的行业并购整合,才能实现对 EDA 全流程的覆盖。概伦电子筹划收购锐成芯微,正是这一行业整合趋势的体现。
文章内容来自网络,如侵权请联系,投稿、商务合作请微信dolphinjetta
是说芯语转载,欢迎关注分享


