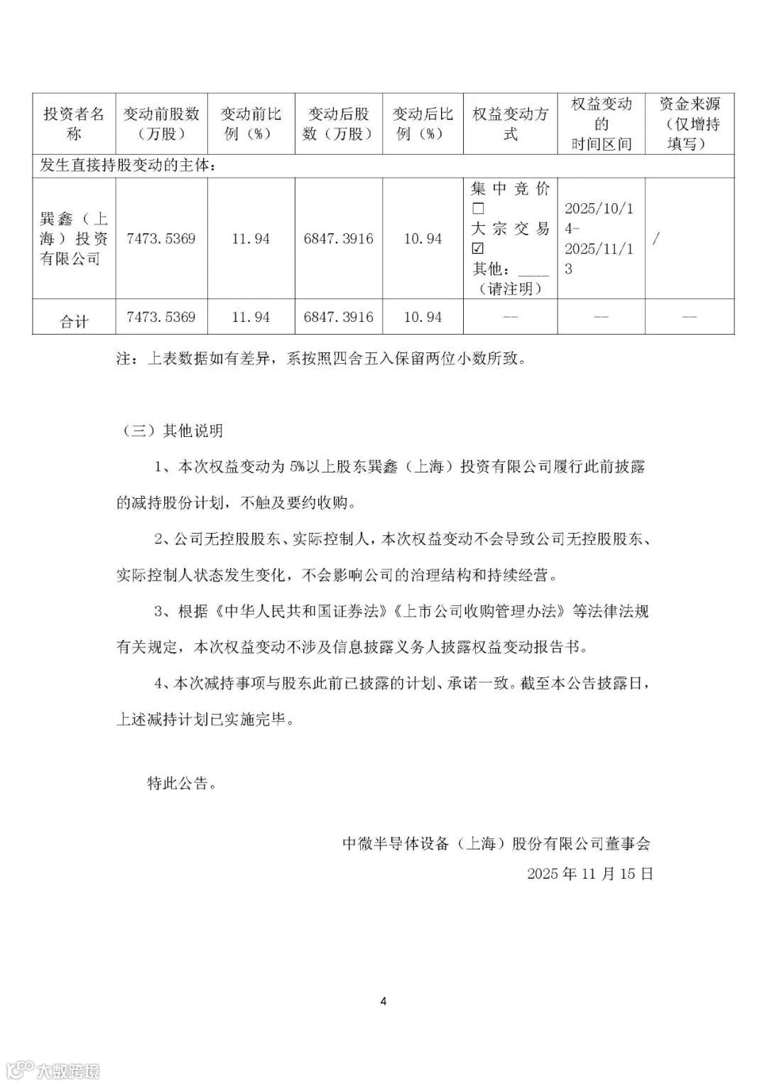
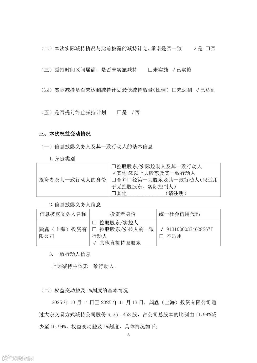
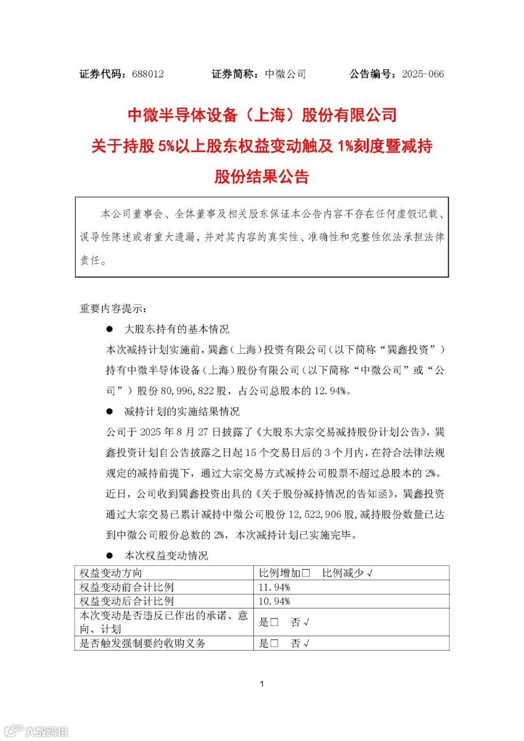
中微公司(688012.SH)公告称,近日,公司收到巽鑫投资出具的《关于股份减持情况的告知函》,巽鑫投资通过大宗交易已累计减持1252.29万股,减持股份数量已达到公司股份总数的2%,本次减持计划已实施完毕。
减持期间9月22日~11月13日,减持价格区间236.22~289.22元/股,减持总金额33.51亿元。此次权益变动后,巽鑫投资持有中微公司股份6847.39万股,占公司总股本的10.94%。
截至三季度末,巽鑫投资位列中微公司第二大股东,持有7718.87万股,占总股本的12.33%。中微公司8月27日公告,巽鑫投资计划自公告披露之日起15个交易日后的3个月内,通过大宗交易方式减持公司股票不超过总股本的2%。
来源:《科创板日报》
是说芯语转载,欢迎关注分享

