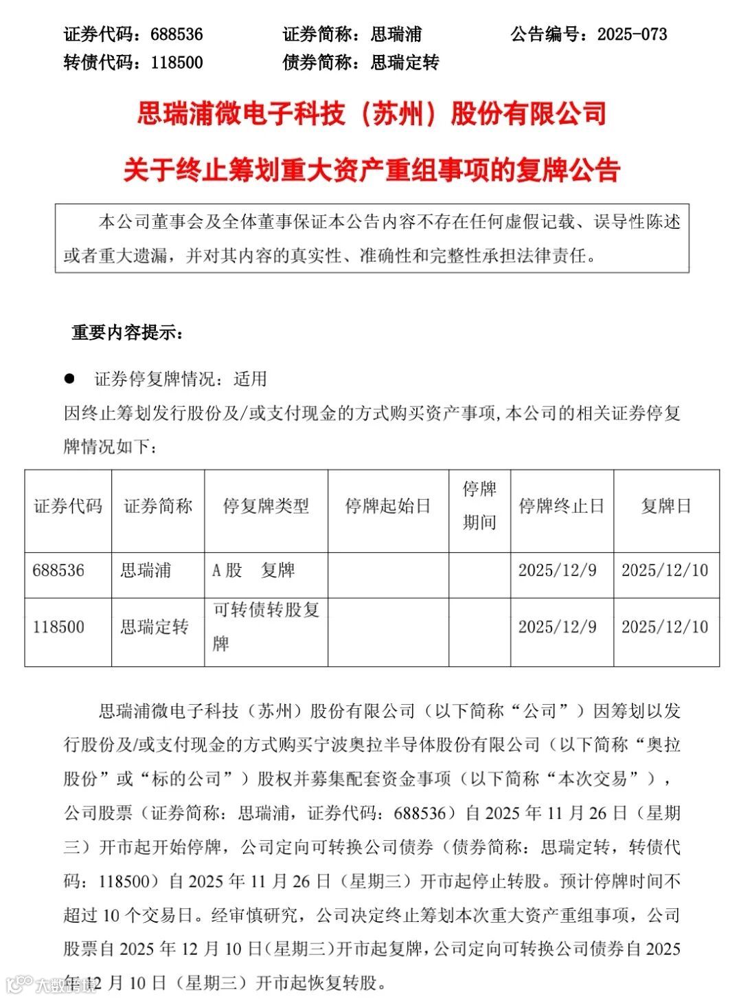
12月9日晚间,思瑞浦(SH:688536)发布公告,决定终止筹划收购宁波奥拉半导体股份有限公司(下称“奥拉股份”)的重大资产重组事项,公司股票及定向可转换公司债券于12月10日开市起复牌。
思瑞浦在公告中表示,经审慎研究相关各方意见,积极磋商和认真探讨后,认为目前实施重大资产重组的条件尚未完全成熟。为切实维护公司及全体股东利益,经与交易各方协商一致,决定终止本次事项。
奥拉股份曾两度冲击资本市场,科创板IPO折戟,与*ST双成的重组亦未成功。据其IPO问询信息,该公司2022至2023年累计亏损超18亿元;2024年1至7月实现净利润3.07亿元,其中近9成营收来自对SiTime的单一IP授权交易,客户集中度超80%。
奥拉股份联合创始人、前董事长兼总经理张翌博士,早年曾为公司股份代持,股改前解除代持关系后,仍在公司担任要职。在思瑞浦11月25日宣布筹划收购奥拉股份的三天后,亿阳信通(SH:600289)公告聘任张翌博士为公司副总裁。
思瑞浦明确承诺,自公告披露之日起1个月内,不再筹划重大资产重组事项。
声明:本文仅为信息交流之用,不构成任何投资建议,股市有风险,投资需谨慎。
是说芯语原创,欢迎关注分享


