微波笔记以设计实例的方式介绍各类常用微波射频电路设计方法,每周一篇原创。如有想看到的内容或技术问题,可以在文尾写下留言。微波射频网将从每一期留言中选取一位留言获点赞最多的网友,赠送行业图书。本期奖品为《射频微电子学》图书。
近期因为工作比较忙,这一期的文章写的时间比较长。
由于滤波器综合技术及电磁仿真软件的长足进步,现在的带通滤波器设计都变得相对简单快捷很多。如果了解各型谐振器结构及耦合方式的优缺点,然后配合一些设计技巧,就可以很灵活的设计出各型滤波器。前面13期的文章里和带通滤波器相关的文章有:
第1期《如何在ADS中综合耦合矩阵》(耦合矩阵综合实例)
第2期《如何设计一个带通滤波器》(梳线滤波器实例)
第6期《参数提取法设计带通滤波器》(提高带通滤波器设计效率)
第8期《圆波导双模滤波器设计》(波导滤波器设计实例)
本打算不写滤波器方面的内容了,有下面几个理由促使我再重复一篇滤波器方向的文章。
最近收到很多网友的信息希望写一些LTCC滤波器设计,微带滤波器设计的文章
计划第14期写开关,但经验有限,想表达的内容还不能严谨的解释,文章迟迟出不来
第6期《参数提取法设计带通滤波器》中有不够严谨的地方,需要一篇文章来做说明。
基于上述原因就决定通过一篇2.4G 200MHz左右的wifi频段使用的LTCC滤波器来把这几个问题一起解决了。我在LTCC上经验也不是很多,只能根据我对滤波器的基础理论理解,结合LTCC工艺特点设计仿真一个理想的LTCC滤波器,有不合理的地方欢迎探讨。
细心的朋友可以看到这几篇关于各型带通滤波器的文章就只有一个步骤。
ADS或Excel计算各耦合系数需要的群时延
输入群时延判断输入耦合尺寸及谐振器尺寸
双腔群时延判断级间耦合系数
整体电磁仿真,曲线拟合判断优化方向,最终设计出滤波器。
文章所有源文件链接:
https://pan.baidu.com/s/1mauUtSPQa9xAkBrQWbrrQQ 密码:4o1m
1. 2.4G BW=200MHz 4阶LTCC滤波器设计
同嘉兴佳利电子的师兄探讨知道国内研究所通常用的LTCC材料为dupon951(介电常数7.8),ferro A6M(介电常数5.9)。但成本很高,一般民营公司会采用自有粉料。这篇文章采用嘉兴佳利电子介电常数为10的自有粉料进行设计。
1)计算各耦合系数需要的群时延
通过ADS或excel小工具(有人反馈链接失效,这里重新发一遍)计算该滤波器所需要的各级耦合系数群时延特性见图 1所示。
下载链接:
https://pan.baidu.com/s/1vLKV3cqvpqApsP376Kbn0g 密码:u8rm

图1 滤波器设计的理想参数计算
2)谐振器尺寸及输入输出耦合确定
如果想给出稍微准确的初值可通过传输线理论大概估计初始尺寸,这里通过直接建模仿真获取谐振器尺寸及输入输出耦合。在sonnet中建立图 2所示的模型,该模型用多层交错平板实现电容,用多层绕线实现电感,通过在电感上的抽头实现输入耦合。模型中结构初始参数根据工艺条件和经验任意给定。

图 2 LTCC谐振器模型
通过一次建模,仿真发现频率偏低,这时需要根据经验缩小电感或电容将频率调高至合适的位置。经过几次迭代或者扫描可以比较容易设计出准确的谐振器尺寸和抽头位置。
最终经过迭代设计出的抽头位置和谐振器结构见图 2,迭代过程中通过输入时延可以准确判断谐振频率和耦合量,剩下的就是凭理论基础或经验对结构进行针对性调整了。

图 3 准确的谐振器、抽头结构以及仿真结果
3)级间耦合尺寸设计
复制谐振器1,摆放至相应的位置,由于是集总的LC谐振器,级间耦合可以通过电感或电容进行耦合。这里通过电容进行耦合,建立图 4所示的电容耦合双谐振器模型,通过经验大概调整至所需要的双谐振器群时延值。

图 4 双谐振器群时延仿真
4)整体模型初步仿真
由于要设计4阶滤波器,这里进行双谐振器仿真后便可通过对称画出完整的滤波器模型,对称后加上23谐振器的电容耦合(在没有交叉耦合情况下,级间耦合顺序减小,又关于中间级对称),模型见图 5所示,初步仿真见图 5所示。可以看见初步仿真结果并不理想,需要对滤波器进行优化调整。

图 5 总体模型及第一次仿真结果
5)数提取法优化滤波器
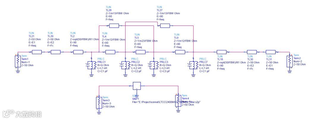
在第6期《参数提取法设计带通滤波器》设计带通滤波器中对参数提取的应用有详细的介绍,但第6期的文章中未考虑接头的相位加载(phase load),关于相位加载可参考文章《An Analytical Approach to Computer-Aided Diagnosis and Tuning of Lossy Microwave Coupled Resonator Filters》,提取参数时具有一定的局限性,去除相位加载也是这一篇特别说明的地方。
文章中去除相位加载的核心是让理想耦合矩阵模型同仿真或测量的S2P文件中滤波器带外远端的回波群时延和传输相位相等来确定相位加载量。
在ADS中建立图 6所示的参数提取模型,通过调谐控件,将耦合矩阵模型和S2P的结果曲线尽量重合,给出合理的初值。通过调谐控件让耦合矩阵响应和S2P文件在1.5G到2G的回波时延和传输相位相等(或相位相差90度,根据S11和S33实部虚部的重合度判断取90度还是0度)调谐完成后结果见图 7所示。通过ADS优化控件进行耦合矩阵提取,曲线拟合的对比结果见图 8所示,可以发现曲线拟合的重合度非常好。这时通过将提取出的耦合矩阵和理想耦合矩阵相比较便可得到滤波器模型的调整方向。

图 6 参数提取的ADS模型

图 7 去除相位加载示意图

图 8 去除相位加载后曲线拟合结果对比
经过一次提取,提取结果见表格 1,可以发现谐振器2和谐振器3频率均偏低,同时23间耦合偏小。先减小2、3谐振器的电感(电容耦合,更改电容容易引起耦合改变),使这两个谐振器频率升高。
减小电感后通过第二次提取,结果见表格 2,发现调整量过大。取第一次调整电感量的中间值再进行一次调整。调整结果见图 9所示,可以发现滤波器整体结果在收敛,继续进行多次参数提取和优化便可以得到理想的响应曲线了,这里不做过多说明,可自行感受。
表格 1 第一次提取结果

表格 2 第二次提取结果


图 9 第2次调整后的结果
表格 3 第三次提取结果

赵强微波笔记专栏:
作者:赵强 微信:q_zhao_ls 手机:18180564516
本期留言奖品
如有想看到的内容或技术问题,请在文尾写下留言。

周五从留言中选取获点赞最多的网友
赠送《射频微电子学》第二版图书
微波射频行业人士 | 相聚在这里
【10大细分领域的微信技术交流群】
微波射频网已建立射频、天线、雷达、毫米波、手机射频、RFIC、功放、SDR等细分领域的技术交流群,提供一个互相交流的平台,促进技术进步。

长按识别上方二维码加群主为好友,说明:单位+技术方向,邀请您加入相应技术群

