
不同焊接方式
会产生哪些焊接缺陷?
产生原因是什么?
又要如何解决呢?



以下多图为你展示
焊接缺陷及原因
快跟小光一起看起来









气孔:

咬边:

夹渣:

未焊透:

裂纹:

变形:

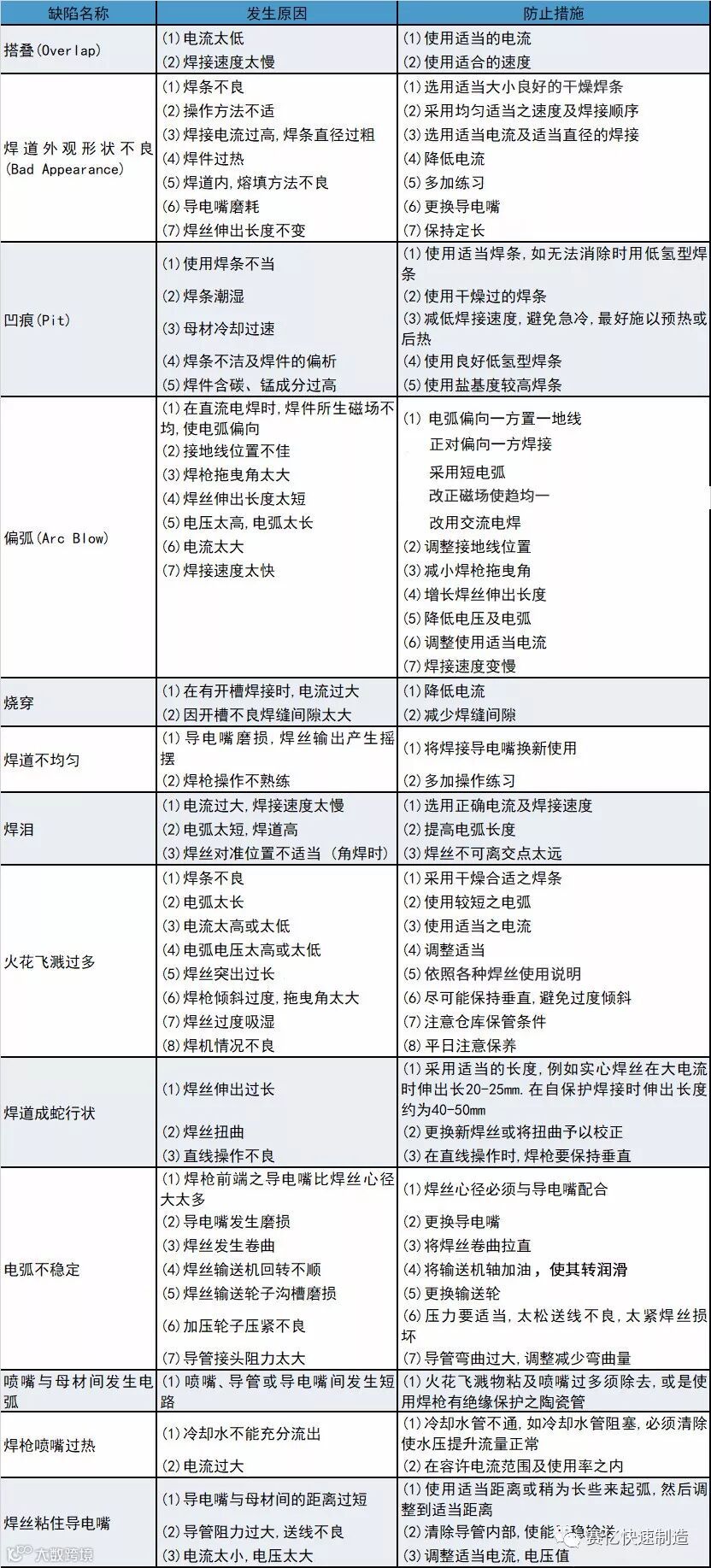
其他缺陷:

转载自:赛亿快速制造
—END—
我们的微信矩阵
本文注明来源为其他媒体或网站的文/图等稿件均为转载,如涉及版权等问题,请作者在20个工作日之内联系我们,我们将协调给予处理。最终解释权归光电汇所有。
本文版权所有,
公众号如需转载
请联系oepn@siom.ac.cn




