大数跨境
0
0

5G毫米波传输链路特性分析

5G毫米波传输链路特性分析 微波射频网
2020-07-05
0
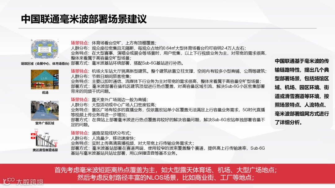
导读:作者:联通无线技术研究部 高帅最新研讨会:在线讲座:宽带毫米波功放测试(7月10日)在线讲座:卫星转发器测试

作者:联通无线技术研究部 高帅


最新研讨会:
在线讲座:宽带毫米波功放测试(7月10日)
在线讲座:卫星转发器测试和产线测试自动化(7月15日)
在线讲座:物联网无线连接、RF共存、一致性法规、功耗、安全测试研讨会(7月15日)
在线讲座:5G V2X、MIMO OTA、gNodeB一致性等测试(7月16日)
在线讲座:通信卫星系统物理层设计与仿真(7月21日)

在线讲座:应对射频接收机测试的挑战(7月23日)

原创RF测试笔记:
数字调制系列:IQ调制器特性  NEW
六问射频脉冲频谱测试
如何准确测试75 Ohm系统的信号? 
如何准确测试相位噪声
射频脉冲频谱及退敏效应简述
频谱分析系列:如何选择显示检波器
频谱分析系列:为什么需要预选器?
频谱分析系列:浅谈分辨率带宽RBW

频谱分析系列:如何理解FFT中的频谱泄露效应?

频谱分析系列:如何理解FFT中时间窗与RBW的关系

频谱分析系列:为什么降低VBW不会降低频谱仪底噪?
数字调制系列:如何理解IQ ?
数字调制系列:IQ基本理论
数字调制系列:IQ调制及解调简述

噪声系数系列:噪声来源、定义及影响

噪声系数系列:天线噪声温度测试方法

噪声系数系列:噪声系数测试之增益法

噪声系数系列:浅析AGC电路噪声系数的测试

噪声系数系列:浅析多通道接收单元噪声系数的测试

噪声系数系列:镜频抑制滤波器对射频接收前端输出噪声的影响

选择示波器时的“5倍法则”


投稿&专栏合作  请加小编微信 | 微信号:18675536035

请戳右下角,给我一点好看!

【声明】内容源于网络
0
0
微波射频网
专注无线通信、微波射频、天线、卫星通信、雷达、半导体等领域。微波射频产学研交流平台 - 射频行业知名媒体
内容 2527
粉丝 0
微波射频网 专注无线通信、微波射频、天线、卫星通信、雷达、半导体等领域。微波射频产学研交流平台 - 射频行业知名媒体
总阅读690
粉丝0
内容2.5k