3GPP在匈牙利布达佩斯当地时间6月10日16点(北京时间22点)正式宣布R17标准冻结。R17围绕着商用特性改进、引入新功能、探索新方向等几个维度,对前两个5G标准版本进行持续推进。比如在频谱方面,R17支持的扩展特性之一将毫米波频段从52.6GHz扩展到71GHz。
业内人士也普遍认为,R17的完成不仅标志着5G技术演进第一阶段(R15、R16、R17)的圆满结束。从技术演进阶段来划分,行业一般将R15、R16、R17这三个版本称为5G演进的第一阶段;之后的R18、R19、R20这三个版本,称为第二轮5G创新。
在中国移动研究院相关专家看来,R17标准制定有三大特点:
R17是在5G规模商用之后制定的,汲取了实际部署的经验和不足,实现了标准与商用联动协同。
一方面,优化关键功能实现,完善现网应用。例如,引入基于速度的小区重选、测量与解调增强等方案提升高铁场景下的用户体验;引入基于空分复用的无线资源利用率统计方法;引入网络切片接入数、会话数、比特率控制机制保障SLA;面向边缘计算引入基于DNS的本地业务查找功能;支持移动状态下业务连续性,增强网络融合接入能力满足融合核心网演进;支持内生确定满足工业生产场景独立提供确定性服务;完善运营计费能力进一步推进5G行业新能力的部署落地等。
另一方面,提升关键指标性能,深化应用场景。例如,上行业务信道覆盖能力相比R16可提升最大6dB,室内工厂理想环境下的定位精度由R16的<3m提升至<0.5m,终端在空闲态和非激活态下的能耗相比R16可节省20%~30%,工业互联网时延敏感网络的空口授时精度从R16的±540ns提升到±145ns~±275ns,并支持多向授时。
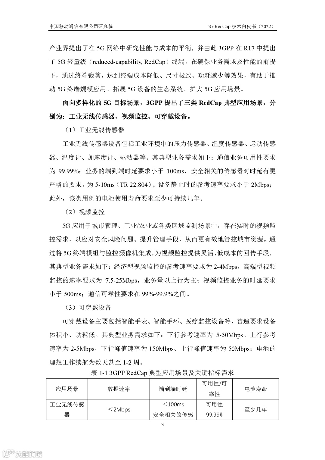
为了进一步拓展5G的应用场景,R17引入了“新终端”、“新网络”和“新功能”。轻量级新型终端(RedCap)通过降低终端带宽和天线数目、简化双工传输、裁剪协议流程功能、减少功耗开销等技术手段,可满足低成本、低功耗、中等数据速率的物联需求,与NB-IoT形成互补,适配工厂传感、视频监控及可穿戴设备等多种应用场景。
天地一体新网络(NTN)技术通过卫星天链中继实现上千公里覆盖,新设计的多播广播功能(MBS)通过灵活的传输模式及反馈机制,实现多播广播业务的高效可靠传输,服务于公共安全、赛事直播等多种应用场景。
5G组网灵活,拓扑复杂,传统网优面临成本高、无法建模等问题,亟需通过人工智能等跨域技术来解决。
R17首次探索了5G空口与AI技术的融合,制定了统一的功能框架,为5G-Advanced演进标准实现AI使能的5G智能空口设计奠定了基础;同时R17首次设计了分层化网络大数据智能分析架构,提供平台化能力,使能垂直行业拓展,满足大型运营商的部署要求。
关于轻量级新型终端(RedCap),中国移动刚刚发布了5G RedCap技术白皮书。本白皮书针对业界关注的 RedCap 技术课题,明确了 RedCap 在 5G 体系中的技术定位,深度解 析了 RedCap 关键技术特性,并在此基础上开展 RedCap 市场前景分 析及与关键应用场景的适配性研究,期望 RedCap 能够更好服务于市 场需求。
5G RedCap技术白皮书






























每天分享干货资料和最新活动
最新研讨会:
【深圳|6月29日】5G专网部署进展、华南5G专网行业分析 | 跟着专家一起学5G专网
5G端到端技术|第3期:实例演示5G基准测试、基站外场测试、6G Sub-THz 测试台
国产高端矢量信号源的应用(基本结构与原理、5G与电子对抗接收机测量挑战等)