激光雷达是自动驾驶汽车的核心传感器,能够弥补摄像头在精度、稳定性和视野方面的局限性,是 L4 自动驾驶不可或缺的元件。行业整体将会向“低成本化”、 “量产化”、“固态化”、“智能化”发展,预计 2030 年行业规模超百亿美元,同时国产势力近年来逐步崛起,未来市场发展值得期待。纳斯达克上市公司Velodyne 以及国内禾赛科技、速腾聚创等创业公司值得关注。
前提概要
▍激光雷达的必要性及趋势
1.为什么激光雷达是 L4 自动驾驶不可或缺的传感器?
目前存在由摄像头主导的纯视觉解决方案和激光雷达主导的传感方案的路线之争,激光雷达由于能够弥补摄像头在精度、稳定性和视野方面的局限性,保证 L4 级自动驾驶的安全性,是 L4 级别自动驾驶不可或缺的元件;
2.“发射-反馈”系统如何形成三维点云信息?
激光雷达通过测量激光信号的时间差和相位差来确定距离,其最大优势在于能够利用多谱勒成像技术,创建出目标清晰的 3D 图像;
3. 机械式 vs 固态式,未来趋势如何?
目前高级自动驾驶玩家倾向于选择传统的机械式产品,但固态激光雷达因为可以解决机械式面临的物料成本高+量产成本高的问题而成为大势所趋。
▍行业现状如何?
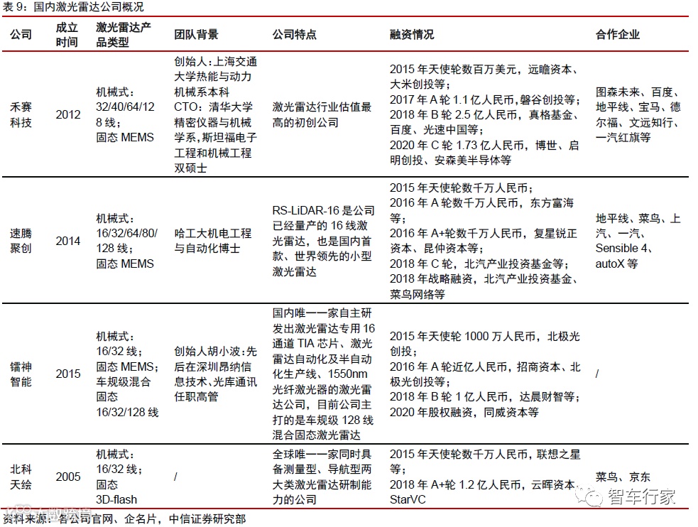
1. 上游核心元器件海外垄断明显:无论是光学还是电子元器件,涉及精密仪器、芯片的加工和制造,目前基本被国外大厂商垄断,但自主研发发展迅速,扫描系统、激光器和光源接收器等领域涌现出如禾赛科技、速腾聚创、一径科技、力策科技等中国创业型企业;
2. Velodyne 一马当先,国内市场百花齐放:行业领头羊 Velodyne 已在纳斯达克实现借壳上市,目前估值 18 亿美元,公司预计将会从 2022 年开始扭亏为盈;
国内禾赛科技、速腾聚创等复刻Velodyne 之路,从机械式切入逐步向固态雷达覆盖,这类公司主打性价比,核心策略是以价格优势抢占 Velodyne 市场份额;另一类如大疆、华为等直接锁定固态激光雷达产品,拟实现弯道超车,国内市场整体竞争激烈,呈现出百花齐放的局面。
▍行业前景如何?
1.行业规模2030 年或超百亿美元:预计未来大部分激光雷达产品价格都将降至 1000 美元以下,单车价值量下降,但量产趋势和渗透率的增长将推动行业整体规模爆发,预计 2030 年市场空间超百亿美元。尽管激光雷达市场增长前景广阔,但整个市场对其持有的态度逐渐回归客观冷静,投融资热度相较于前几年有所减弱;
2.固态化和智能化为大势所趋:激光雷达正从机械旋转式,到混合固态,再到纯固态方向演进,激光雷达真正要进入量产,智能化和软件感知算法将是更大的挑战。
激光雷达:三维点云建模构建传感基石
工作原理:“发射-反馈”系统如何形成三维点云信息?
产品体系:机械式 vs 固态式,未来趋势如何?
产业现状:海外厂商存在先发优势,国产势力正逐步崛起
上游情况:核心元器件海外垄断明显,国产自研势力涌现
中游格局:Velodyne 成功上市一马当先,国内市场百花齐放
Livox Tele-15 在 905 纳米波段下,能够做到人眼安全且同时达到 500 米(反射率为 80%)探测距离,可以让自动驾驶汽车看得更远。Horizon 和 Tele-15 的产品组合构成一套完整的激光雷达解决方案。
产业前景:市场增长潜力巨大,固态化、智能化成刚需
发展前景:固态雷达成新战场,智能化成新挑战

扫码关注我们
关注后只要加上星标,就能固定找到我们啦!
↓↓↓
请联系oepn@siom.ac.cn
商务合作,请联系
季先生 18018304797
觉得有用,请点这里↓↓↓




