大数跨境
0
0

厚板不锈钢怎么才能切得好?

厚板不锈钢怎么才能切得好? 光电汇OESHOW
2021-08-06
0
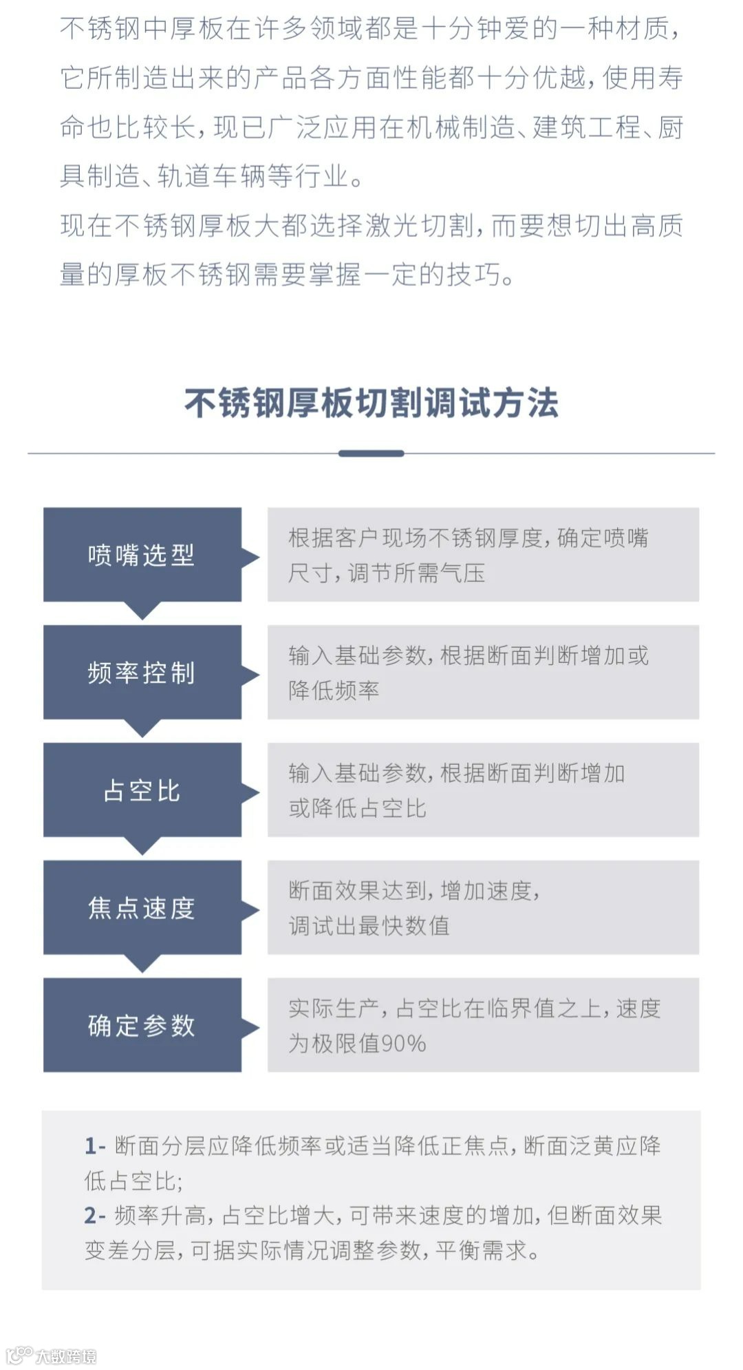
导读:喷嘴选型、频率控制……


来源:创鑫激光

END


特色栏目




免责

声明

本文注明来源为其他媒体或网站的文/图等稿件均为转载,如涉及版权等问题,请作者在20个工作日之内联系我们,我们将协调给予处理。最终解释权归光电汇所有。


本文版权所有,公众号如需转载

请联系oepn@siom.ac.cn

商务合作,请联系

季先生 18018304797

觉得有用,请点这里↓↓

【声明】内容源于网络
0
0
光电汇OESHOW
国内知名的光子产业媒体平台,信息创造价值
内容 5691
粉丝 0
光电汇OESHOW 国内知名的光子产业媒体平台,信息创造价值
总阅读862
粉丝0
内容5.7k