大数跨境
0
0

5G术语大全

5G术语大全 是说芯语
2020-09-28
0
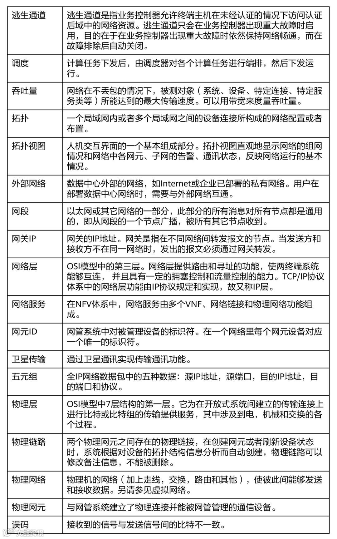
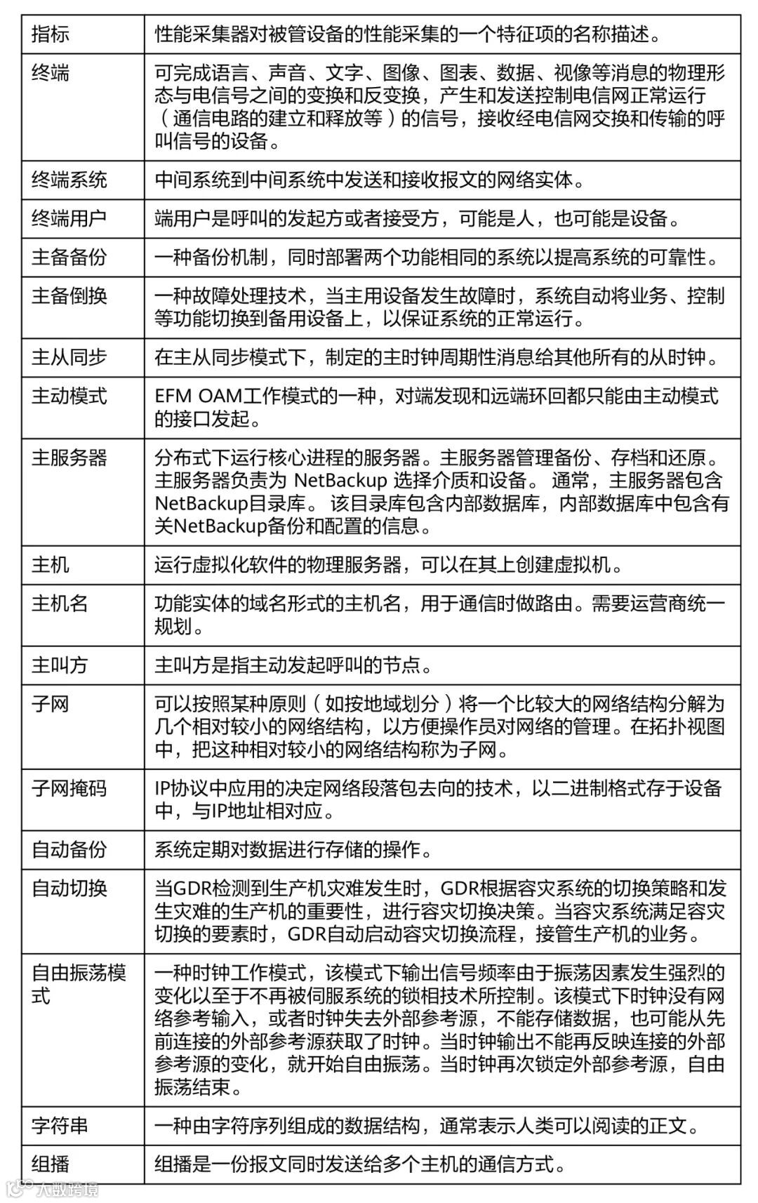
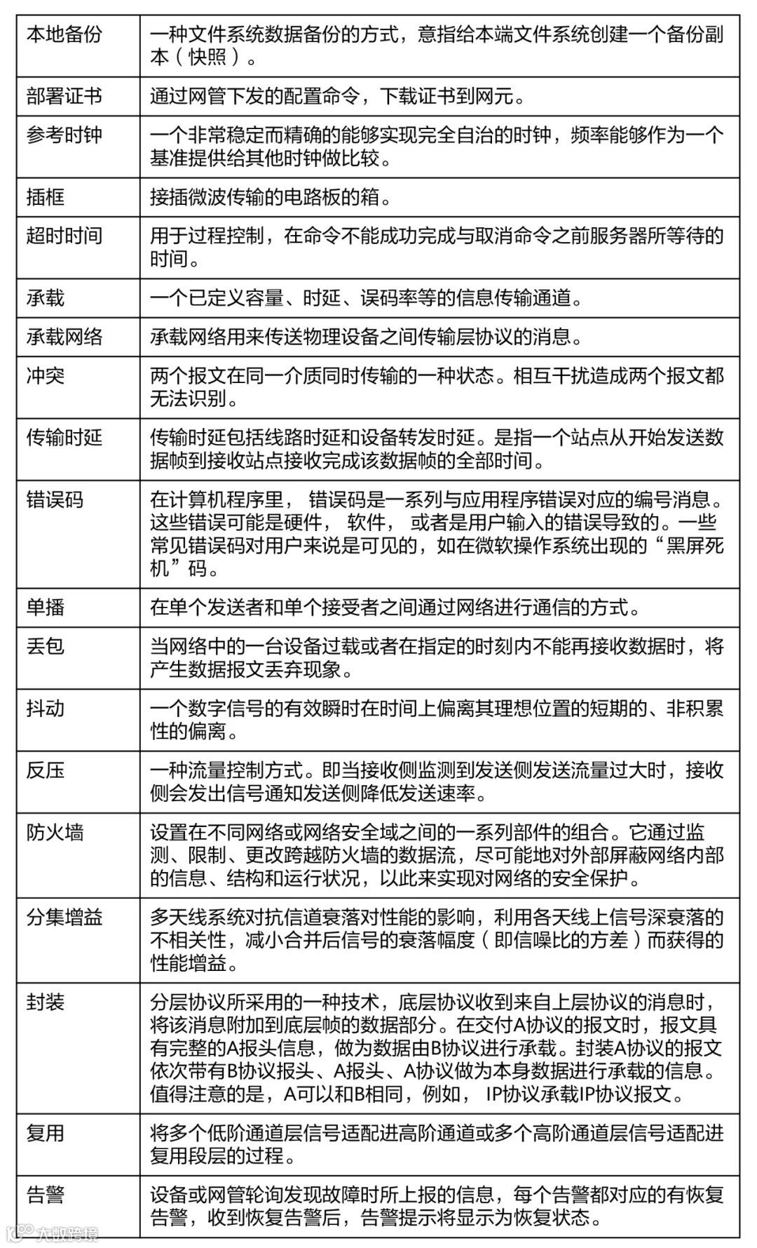
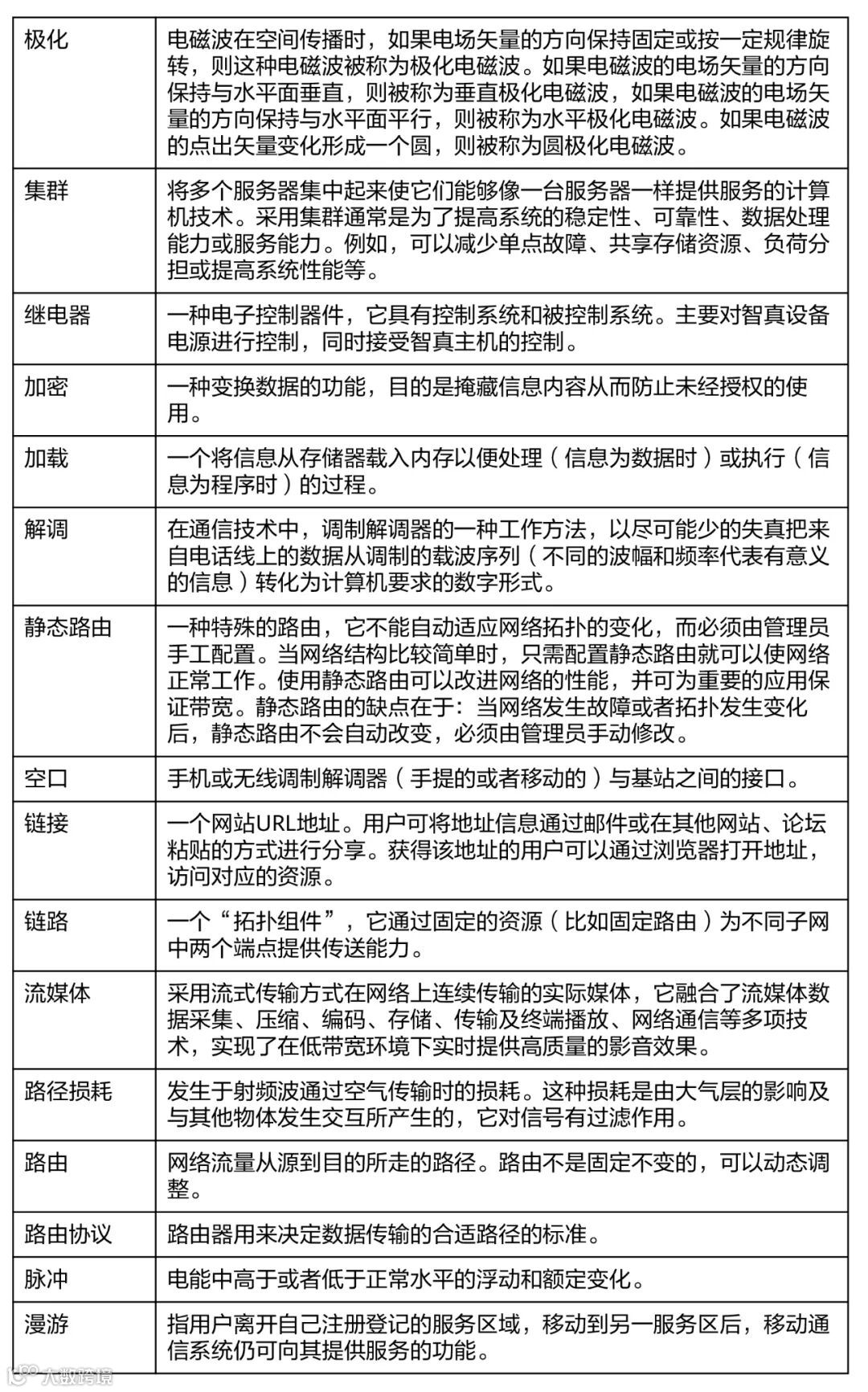
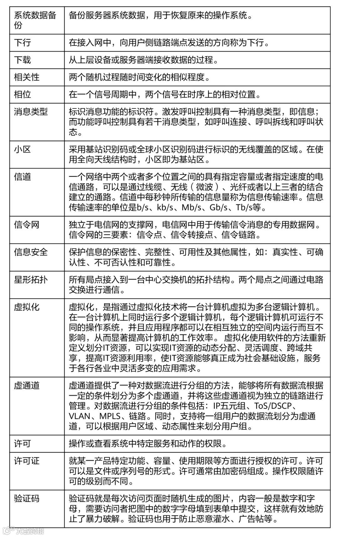
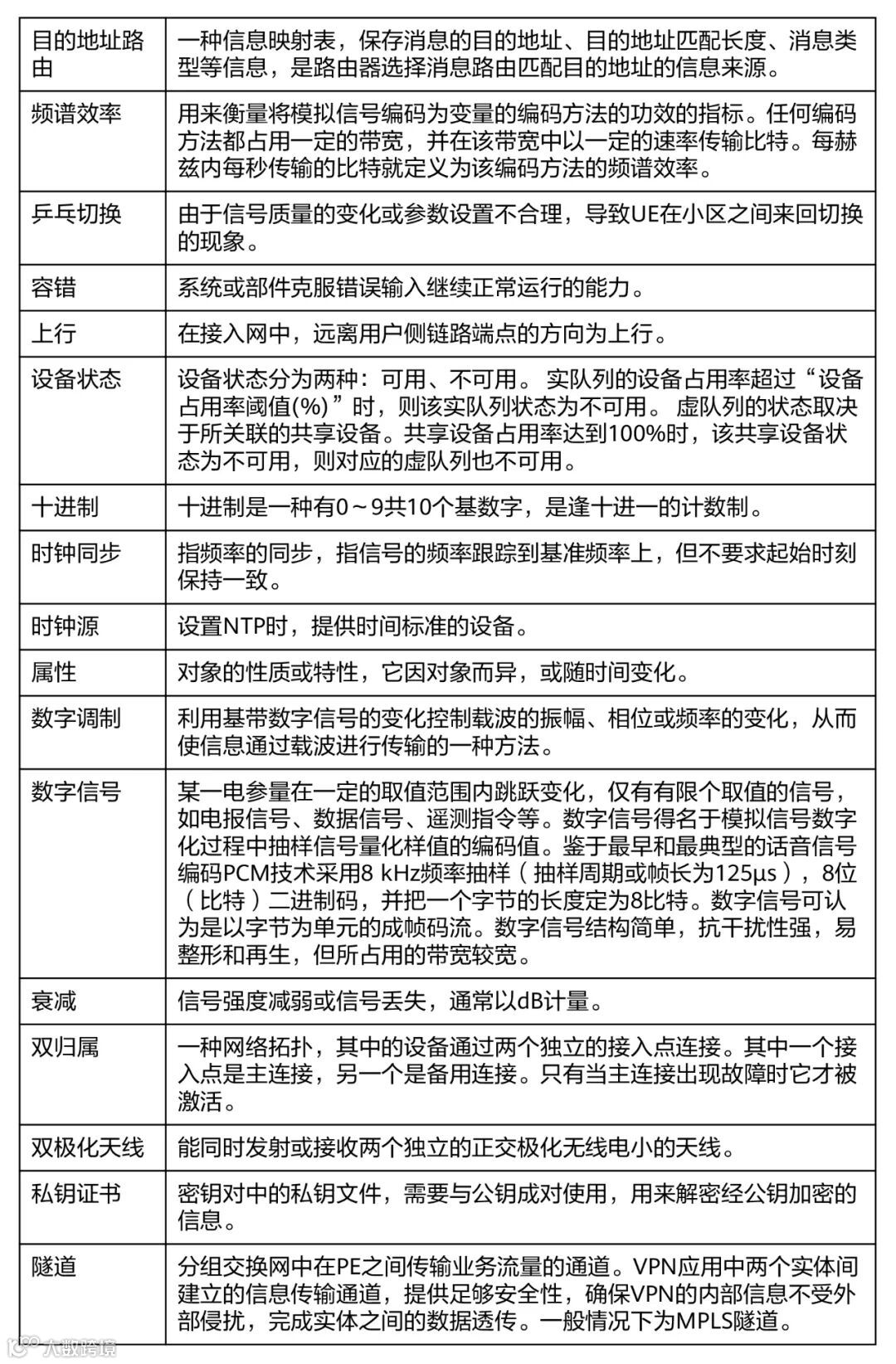
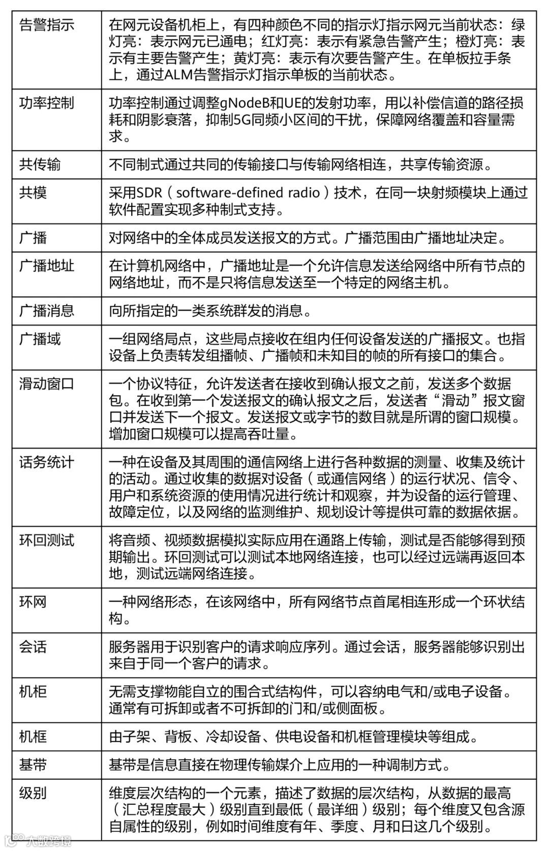
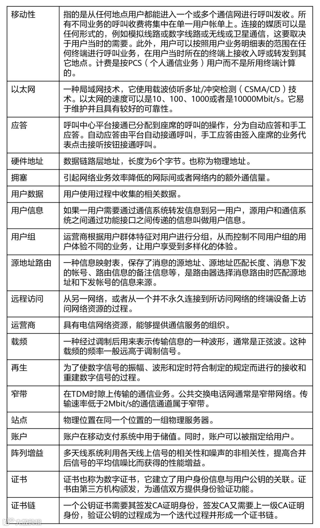
导读:5G热度居高不下,作为一种尖端通信技术,5G有着许多术语。这篇文章帮大家梳理、解释一下常见的术语。


“是说芯语”已陪伴您625天






“是说芯语”已陪伴您628天


推荐阅读:
中国半导体行业需要跨过的四大障碍

半导体微缩略语

全球104家主要晶圆厂分布及投产情况

TWS 耳机30家蓝牙主芯片公司!

国内芯片70个细分领域重要代表企业 VS 国外



----------------------- END-----------------------


是说芯语转载,欢迎关注分享



【声明】内容源于网络
0
0
是说芯语
关注泛集成电路行业的技术走势、热点交流、市场应用、行业分析、产业服务等信息
内容 3980
粉丝 0
是说芯语 关注泛集成电路行业的技术走势、热点交流、市场应用、行业分析、产业服务等信息
总阅读3.1k
粉丝0
内容4.0k