大数跨境
0
0

《2023数字中国案例展》流程挖掘专场,参展报名开启!

《2023数字中国案例展》流程挖掘专场,参展报名开启! 沙丘社区
2023-07-05
0
导读:2023年9月1日09:00开播
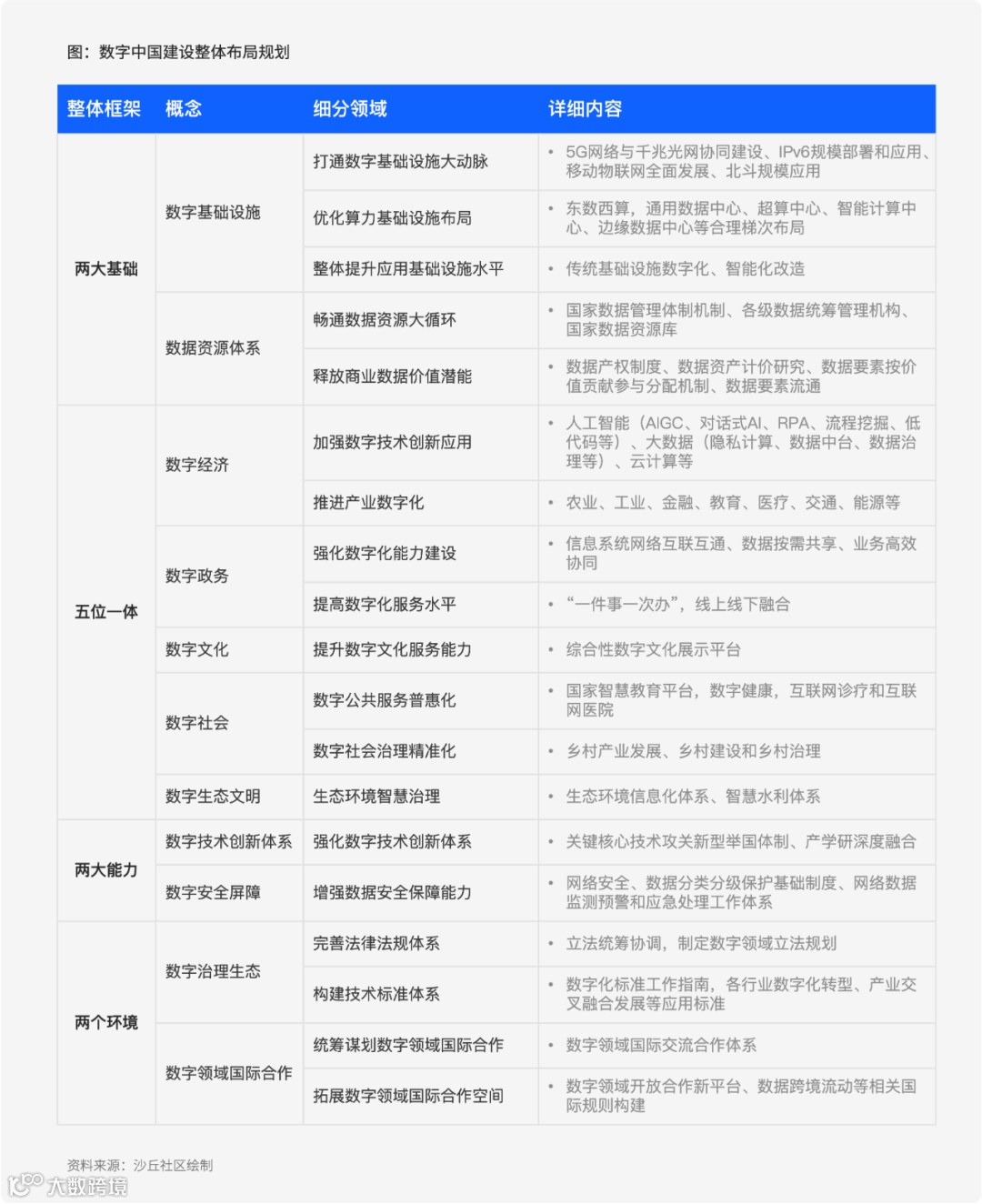
2023年2月27日,中共中央、国务院印发《数字中国建设整体布局规划》(以下简称《规划》),明确数字中国建设按照“2522”的整体框架进行布局,即夯实数字基础设施和数据资源体系“两大基础”,推进数字技术与经济、政治、文化、社会、生态文明建设“五位一体”深度融合,强化数字技术创新体系和数字安全屏障“两大能力”,优化数字化发展国内国际“两个环境”。
数字中国建设蓄势待发,对企业而言,数字化转型已成为迈向数字经济、寻求长远发展的必然选择。学习标杆企业的成功数字化实践经验,则是企业数字化转型的重要秘籍。
沙丘社区创立至今,产品库已入驻近1万个数字化产品与技术厂商,案例库已累积制作超500个数字化案例课程与案例研究报告,连续多年举办专注数字化实践为核心的会议超50场(沙丘大会、数字化实践大会、星河案例展示周等),覆盖大数据、人工智能、IT与云计算、网络安全等核心数字化技术方向,在中国数字化产业生态中具有广泛的影响力。

2023年,为响应数字中国建设,沙丘社区策划并推出《2023数字中国案例展》流程挖掘专场将于2023年9月1日09:00举行,届时将邀请流程挖掘领域实践专家分享优秀案例,欢迎大家踊跃报名!

活动详情
活动时间:
2023年9月1日09:00
活动形式:
线上直播
活动主题:
2023数字中国案例展-流程挖掘专场
参会要求:
案例要求:
案例具备创新性、先进性、可复制性等,落地价值与效果明确可衡量。
演讲人要求:
1)数字化案例方(项目负责人、项目执行及相关人员
2)数字化供应商(项目负责人、解决方案负责人等)
参与价值:
1)彰显企业数字化实力:通过分享数字化实践案例,为行业提供具有参考、学习价值的前沿经验,在证明企业数字化实力的同时,树立企业数字化标杆形象;
2)持续拓展品牌影响力:演讲视频或精彩片段在沙丘社区案例库、视频号、沙丘社区官网等官方渠道及全媒体矩阵进行发布;
3)树立数字标杆地位:参与演讲的案例有机会入选沙丘社区《2023数字中国案例100强》,提升企业知名度和行业影响力。
报名参展:
扫描下方二维码或点击“阅读原文”,报名参与沙丘社区《2023数字中国案例展》,了解更多欢迎咨询客服微信:zimu738



 



【声明】内容源于网络
0
0
沙丘社区
数字化研究与服务机构
内容 672
粉丝 0
沙丘社区 数字化研究与服务机构
总阅读376
粉丝0
内容672