“是说芯语”已陪伴您1994天
MEMS,即微机电系统,是在微电子技术(半导体制造技术)基础上发展起来的,融合了光刻、腐蚀、薄膜、LIGA、硅微加工、非硅微加工和精密机械加工等技术制作的高科技电子机械器件。MEMS 应用范围广阔,消费电子、 汽车、工业是MEMS 行业最大的三个细分市场,市场规模较为可观。
围绕MEMS,下面我们从其基本概念入手,了解其特点、主要产品,并对该行业发展历程及当前竞争格局进行分析,对其行业主要产品MEMS传感器进行解读、产业链进行梳理,对其主要应用领域及市场空间进行分析,对未来发展趋势进行展望,方便读者深入了解这一行业。
01
概述
1.MEMS
MEMS全称Micro-Electro Mechanical System,即微机电系统,是一种微制造技术。微机电系统是集微型传感器、执行器、机械结构、电源能源、信号处理、控制电路、高性能电子集成器件、接口、通信等集于一块或多块芯片上的微型器件或系统。
2.特点
MEMS具有小尺寸、低功耗、高集成度和多功能的特点。其通过微纳加工技术,将机械结构和电子元件集成在微米至纳米尺度的芯片上。它结合了微电子技术、微纳加工技术和机械工程原理。
3.主要产品
MEMS产品主要可分为MEMS传感器和MEMS执行器。其中MEMS传感器是用于探测和检测物理、化学、生物等现象和信号的器件,而MEMS执行器是用于实现机械运动、力和扭矩等行为的器件。MEMS传感器有多重分类方法,按工作原理可分为三类:物理型、化学型和生物型;按信号检测方式分为:电容式、电阻式和隧道电流式;按照MEMS技术领域分类分为:惯性、压力、声学、环境和光学等;或者按应用场景主要分为:消费电子、汽车电子、工业与通信、医疗健康和国防与航空等。MEMS执行器主要可分为光学MEMS、微流控、射频MEMS、微结构、微型扬声器和超声指纹识别等。

02
发展历程及竞争格局
1.发展历程
MEMS技术被誉为21世纪具有革命性的高新技术之一,经过数十年的发展,已广泛应用于消费电子、汽车、工业与通信、医疗健康、高可靠等领域。
从发展历程看,MEMS起源可追溯至20世纪50年代,硅的压阻效应被发现后,学者们开始了对硅传感器的研究;20世纪70年代末-90年代,安全气囊、制动压力、轮胎压力检测系统等应用需求增长推动了MEMS行业发展的第一次浪潮,压力传感器和加速度计取得快速发展;20世纪90年代末-21世纪初,信息技术的兴起和微光学器件的需求推动了MEMS行业发展的第二次浪潮,MEMS惯性传感器与MEMS执行器取得共同发展,1991年,电容式微加速度计开始被研制,1998年美国Draper实验室研制出了较早的MEMS陀螺仪,1994年德州仪器以光学MEMS微镜为基础推岀投影仪,21世纪初MEMS喷墨打印头出现;2010年至今,产品应用场景的日益丰富推动了MEMS行业发展的第三次浪潮,如高性能的MEMS陀螺仪在工业仪器、航空、机器人等多方面得到应用。MEMS商业化将MEMS技术从最早的汽车应用领域向航空、工业和消费电子等领域不断扩展。

2.竞争格局
MEMS技术壁垒高,市场长期由少数海外巨头企业主导,2020年全球前十大MEMS厂商占比达到57.94%,市场较为分散。其中博世以14.2%的份额占比位列第一,其次为博通和威讯联合,占比分别为9.8%和5.6%,而国产厂商歌尔微以3.9%的市场份额位列第六。根据Yole发布的2022年全球MEMS企业Top30,共有6家中国企业进入名单,除了歌尔微电子外,还有瑞声科技、赛微电子全资子公司Silex Microsystems、台积电、海康威视、睿创微纳。

博世(Bosch)是全球最大的MEMS企业,在运动类MEMS传感器方面一枝独秀,是汽车和消费电子行业MEMS传感器的先驱和全球主要供应商,2022年公司MEMS业务营收实现12%的增长。博通(Broadcom)仍然位居第二但增长乏力,而高通(Qualcomm)则受益于5G通信对MEMS射频滤波器的需求,2022年MEMS业务营收实现了21%的高速增长,成功进入全球前三。意法半导体因为汽车市场MEMS传感器的增长进入TOP4。中国企业方面,歌尔微电子仍然是全球MEMS产业排名最高的中国企业,2022年排名第9,但受消费电子需求低迷影响,歌尔微和全球MEMS麦克风巨头楼氏电子(Knowles)在2022年出现营收下滑的情况。
03
应用领域及市场空间
MEMS器件下游市场分布多样,市场空间广阔。不同规格型号的产品在产品尺寸、信噪比、灵敏度等指标参数方面存在差异,应用的下游市场也不尽相同。MEMS器件已经被广泛应用于消费电子、汽车、医疗、工业、通信等多个领域。

据Yole数据,2022-2028年全球MEMS终端市场将以5%的年复合增长率增长。其中,消费电子是MEMS最大的应用市场,2022年约占全球MEMS收入的60%,预计到2028年全球消费电子领域MEMS器件需求有望增长至94亿美元。其次是汽车市场,2022-2028年全球汽车市场对MEMS器件的需求有望从27亿美元增长至41亿美元。其他MEMS器件细分应用市场分别有工业领域、国防与航空航天、医疗、电信等。得益于5G网络的普及,2022-2028年通信领域MEMS器件市场规模CAGR有望达到28%,为各领域最高,国防与航空航天和汽车分别以8%和7%的CAGR排名第二和第三增长快速的MEMS赛道。

1.消费电子:消费电子持续发展,MEMS需求不断增长
消费电子是全球MEMS行业最大的应用领域,主要应用产品包括MEMS射频器件、声学传感器、压力传感器、加速度计、陀螺仪等,广泛运用在以智能手机、智能无线耳机、平板电脑等主流消费电子产品中。除此之外,近年来涌现出的智能家居和可穿戴设备等新兴应用领域也广泛使用了MEMS传感器产品,如智能手表安装了MEMS加速度计、陀螺仪、微型麦克风和脉搏传感器,VR/AR设备采用MEMS加速度计、陀螺仪和磁传感器来精确测定头部转动的速度、角度和距离等。
消费电子MEMS器件需求呈现逐年快速上升的态势,其中MEMS射频器件占比最大。由于5G通信网络发展要求手机支持越来越多的通信频段,从而推动了MEMS射频器件需求快速增长,根据Yole数据,2020年全球消费电子领域MEMS射频器件市场规模占比最大,达到28.69%。而MEMS声学传感器是智能语音及人工智能感知的硬件基础,高品质语音通话、环境降噪和人机语音交互带动MEMS声学传感器市场需求快速提升,其2020年在全球消费电子领域MEMS产品市场规模占比为18.22%,排名第二。

射频微机电系统是MEMS技术的重要应用领域之一,作为低功耗、超小型化的平面结构的新型器件可以应用在移动通信领域。手机上使用的SAW、BAW滤波器是射频关键器件,负责对通信通道中的信号频率进行滤波,解决不同频段和通信系统之间产生的信号干扰问题。根据Resonant统计,2016-2020年全球射频滤波器市场规模从50亿美元增长至150亿美元,平均复合增长率为31.6%,预计到2025年市场规模有望超过280亿美元。

声学传感器在消费电子领域的需求仅次于射频器件,2020年占比为18.22%。声学传感器是智能语音及人工智能感知的硬件基础,高品质语音通话、环境降噪和人机语音交互使得MEMS声学传感器市场需求快速提升。根据Yole数据,2018-2026年全球MEMS声学传感器市场规模从11.53亿美元增长至18.71亿美元,年均复合增速为6.24%,出货量从52.98亿颗增长至111.15亿颗,年均复合增长率为9.7%。从供应格局看,根据Yole数据,2020年全球MEMS声学传感器市场份额排名前五位分别为歌尔微、楼氏、瑞声科技、钰太科技和敏芯股份。
MEMS麦克风是语音获取中必不可少的器件,其体积小、功耗低的特点满足了智能设备对麦克风的高要求,可以实现语音采集、消除环境噪音等多种功能。代替了驻极体麦克风成为许多电子产品中麦克风的主流器件,可使用在TWS耳机、手机等产品。

2.汽车:汽车领域高可靠、高性能传感器为主流
汽车电子是MEMS产品最早的应用领域之一,目前也是仅次于消费电子的第二大市场,根据Yole数据,2022年市场规模占比约为19%。20世纪80年代末至90年代,安全气囊、轮胎压力检测系统等汽车行业应用需求增长推动了MEMS行业发展的第一次浪潮,压力传感器和加速度计取得快速发展,也是汽车应用最多的MEMS产品。当前,受益于汽车行业安全规定及信息化、智能化浪潮,MEMS传感器在汽车电子领域得到快速发展,根据Yole的数据,2028年全球汽车电子领域MEMS产品市场规模有望达到41亿美元,年均复合增长率约为7%。
MEMS产品在汽车电子领域的应用方向和市场需求包括车辆的防抱死系统、电子车身稳定程序、电控悬挂、电动手刹、斜坡起动辅助、胎压监控、引擎防抖、车辆倾角计量和车内心跳检测等,目前平均每辆汽车包含10-30颗MEMS传感器,而在高档汽车中大约会采用30颗甚至上百颗MEMS传感器。此外,自动驾驶已成为汽车产业未来的发展趋势,环境信息的感知是实现自动驾驶的基础,越高级别的自动驾驶对信息感知能力的需求越高,对应的MEMS传感器用量和价值量会相应快速提升。

根据Yole数据,压力传感器是目前汽车电子领域应用最多的MEMS传感器,2020年规模占比33.59%,其广泛使用于汽车的发动机管理系统、舒适系统、传动系统和安全系统等。最早应用于汽车的是MEMS加速度计,用于监测汽车运行状态,判断突然减速过程中是否启用安全气囊。其次MEMS陀螺仪也被大量用于车身稳定系统以增强行车安全性。目前汽车行业的两大趋势是电动化和智能化,高性能MEMS惯性传感器应用逐渐拓展到汽车中的自动驾驶领域。MEMS惯性测量单元正逐步被用于自动驾驶并辅助GPS导航,利用航迹推算实现短时导航,提高用户体验。

3.工业领域:MEMS惯性产品应用广泛,多传感器持续渗透
工业领域方面,MEMS产品具有广阔的应用空间,目前常见的工业与通信类MEMS器件主要包括加速度计、陀螺仪、惯性测量组合等。MEMS能够优化工业生产管理、提高工业生产效率,例如在液压系统、安全控制系统等配备压力传感器进行反馈控制,从而实现智能控制;在冶金、石油化工等工业生产过程中应用气体传感器实时监测特定气体成分,提升工业生产效率。MEMS产品市场需求随着工业互联网应用的不断成熟、工业转型升级的趋势而不断提升。根据Yole的数据,全球工业领域MEMS产品市场规模有望从2022年的25亿美元增长至31亿美元,年均复合增长率约为4%。

高端工业领域中MEMS惯性产品的应用广泛。MEMS产品主要用于高端工业领域的资源勘探等领域,应用场景丰富。根据Yole Intelligence数据,2021年MEMS产品在全球高端工业领域中的市场规模为22.34亿美元,预计2027年全球高端工业领域中MEMS产品的市场规模将达33.40亿美元,2021-2027年复合增长率为7.00%。

MEMS惯性传感器凭借高集成、小型化优势,将替代传统激光光纤陀螺仪等机械惯性传感器。以MEMS陀螺仪为例:惯性技术的发展经历了四个阶段,MEMS陀螺仪属于第三代陀螺仪。MEMS陀螺仪具备体积小、重量轻、成本低、易于批量生产的优势,解决了前两代陀螺仪体积大、质量大、成本高的缺点,并凭借不断提升的精度与稳定性,在工业级市场中逐渐代替光纤陀螺仪和激光陀螺仪等传统机械陀螺仪,并有望在战术级、导航级等市场中扩大份额。

4.机器人领域:人形机器人等新技术带来传感器需求提升
2023年9月24日,TeslaOptimus通过社交平台发布视频,展示了人形机器人Optimus的最新进展。Optimus(擎天柱)已经具有了自主对物体进行分类的功能,其神经网络训练是直接从视频输入中获取信息,并输出控制指令。

为实现“类人”般视觉、听觉、触觉等感知外部环境的能力,需要整套传感器去实现诸如物体检测、接近感测等不同任务的要求。按照感知的数据,机器人传感器主要可以分为两大类:本体感知传感器和外部感知传感器。本体感知传感器收集机器人本体速度、扭矩和位置等内部数据,通常用于机器人的控制。而外部感知传感器主要收集外部环境数据,感知环境参数,例如障碍物的位置、施加在机器人上的外力以及许多其他输入。

本体感知传感器一般包括惯性传感器(IMU)、倾角传感器、力矩传感器、磁传感器、罗盘传感器;外部感知传感器又可分为内部和外部传感器,内部传感器类别有2D激光雷达、动作捕捉、深度相机/3D相机,外部传感器类别有超声波传感器、飞行时间传感器(ToF)、触觉传感器(Tactile)、红外测距传感器。

根据Stratistics Market Research Consulting的数据,2020年全球人形机器人市场估计为5.6亿美元,而到2027年预计市场规模将达到141亿美元,CAGR达58.5%。其中,2027年中国人形机器人市场有望达到23亿美元,CAGR达56.4%。

5.医疗领域:MEMS需求不断增长,手术机器人潜力较大
医疗健康方面,MEMS市场高速成长,目前常见的医疗类MEMS器件主要包括压力传感器、硅基微流控制器件、流量计、声学传感器、加速度计等。MEMS传感器被广泛应用于生物和医疗电子产品中,如心脏起搏器、精密手术仪器等。
随着体外诊断、药物研究、病患监测、给药方式以及植入式医疗器械等领域发展,医疗设备需要迅速提高性能、降低成本、缩小尺寸。由于MEMS产品自身具有微型化、集成化等优势,其在医疗领域用途广泛且发展较为迅速。MEMS技术使医疗设备可以做到微型化,并提升其自动化、智能化和可靠性水平,医疗检测、诊断、手术和治疗过程可以更加便捷、精准,甚至无痛。

MEMS声学传感器可以用于助听器实现微型化、高降噪性能、低功耗、高可靠性和稳定性;MEMS压力传感器可以检测包括血压、眼内压、颅内压等在内的人体器官压力水平;MEMS惯性传感器可以用于心脏病治疗设备;MEMS图像传感器普遍应用于包括CT扫描、内窥镜在内的医学成像设备中。
医疗领域的机器人市场需求同样可观。目前,协作机器人+六维力传感器的组合已广泛应用于手术机器人、康复机器人、按摩理疗机器人、医疗检测机器人(如核酸检测机器人、远程B超机器人等)等形式的医疗康养行业智能化解决方案。
手术机器人的力感知可作为力反馈的依据以提升手术的安全性。当手术机器人拥有力反馈功能,医生就可以精确感知机器人末端工具(或末端执行器)和人体的相互作用力,区分健康组织和病变组织,并进行精准力输出控制,从而避免因用力过大造成缝合处的二次损伤。因此,六维力传感器产品已成为类似应用场景中的刚需。

根据GlobalData的预测,全球手术机器人市场2021-2030年预估复合增长率为6.7%,预计将于2030年达到171亿美元。亚太地区拥有仅次于北美的第三大手术机器人市场,紧随欧洲之后,市场潜力较大。2021年的市场价值为11亿美元,预计从2021年到2030年的复合年增长率为7.1%。

04
MEMS传感器及产业链梳理
MEMS传感器,是MEMS中的核心元件,它是一种将能量从一种形式转变成另一种形式,并针对特定可测量的输入为用户提供一种可用的能量输出的微型器件,它是采用微电子和微机械加工技术制造出来的。

MEMS传感器是采用微电子和微机械技术工艺制造出的微型传感器。与传统传感器需要多种机械配件相比,MEMS技术可以把配件全部集成在一块很小的MEMS芯片上,MEMS传感器由MEMS芯片和ASIC芯片封装构成,其工作原理为:MEMS芯片把外界的物理、化学、生物等信号转换成电信号,ASIC芯片读取上述电信号并进行处理、输出,从而实现外部信息获取的功能。具有轻重量、功耗低和批量生产的特点,满足了小体积、高性能的要求。MEMS传感器种类繁多,常见的MEMS传感器有压力传感器、声学传感器、加速度传感器、陀螺仪、惯性传感器等等。
1.MEMS压力传感器
MEMS压力传感器主要分为压阻式和电容式,是使用MEMS技术将压强信号转化为电学信号,使用广泛,成本低。在汽车、消费电子、工业、医疗和航空领域有着广泛的应用。根据Yole数据,2022年全球MEMS压力传感器市场规模约23.39亿美元,是MEMS器件中占比第二大的产品。
2.MEMS声学传感器
MEMS声学传感器是一种运用MEMS技术将声学信号转换为电信号的传感器,具有体积小、功耗低、一致性好、可靠性及抗干扰能力强等优势,广泛应用于智能手机、智能无线耳机、平板电脑、智能可穿戴设备和智能家居等消费电子领域及汽车电子等领域。随着物联网、人工智能和5G等新兴技术的快速发展,MEMS声学传感器成为了智能语音以及人工智能感知的硬件基础,高品质语音通话、环境降噪和人机语音交互带来MEMS声学传感器市场需求的快速提升;同时,人机交互、健康监测、环境监测、工业互联、元宇宙等新应用场景不断涌现,推动了MEMS声学传感器应用场景的快速拓展。

3.MEMS惯性传感器
(1)发展现状
MEMS惯性领域技术研发和建设,事关国民经济和国家安全建设。“九五”期间,我国把研制高性能MEMS惯性传感器作为发展军用微米纳米技术的战略,紧紧围绕微型惯性测量单元(MIMU)的需求开展技术攻关,带动了国内相关单位建立研究队伍、设立相关实验室、建设工艺制造平台,突破了若干关键技术,奠定了技术发展基础。
三十年弹指一挥间,MEMS惯性传感器已从实验室探索研究走向工程应用,技术和产品都取得了巨大进步,在消费电子、车载导航、物联网、工业装备和高端装备等方面得到了广泛应用。
从全球市场和我国MEMS惯性导航领域的成就看,在高性能MEMS惯性传感器产品已推广应用,国内掌握了MEMS惯性传感器设计、制造、封装和测试等主要技术环节,具备了开发高性能MEMS惯性传感器产品的能力;MEMS惯性传感器应用于智能辅助驾驶中,同时国内企业将MEMS六轴惯性传感器应用于智能辅助驾驶,在车载定位这个细分赛道螳出了一条新路,走在了国际前列,在消费电子MEMS惯性传感器领域,消费领域同样存在供应链安全的问题,国产化替代的大背景下,系统厂商对于MEMS陀螺和MEMS加速度计产品的需求量巨大,国内企业迎来了新的发展机遇。

(2)主要产品
MEMS惯性传感器主要用于测量线性加速度、振动、冲击和倾角等物理属性,主要产品包括用于测量线性加速度的加速度计及同原理的单轴或多轴振动传感器、测量角速度的陀螺仪、感应磁场强度的磁传感器以及各类惯性传感器的组合。MEMS惯性传感器主要应用于消费电子和汽车电子领域。在消费电子领域,惯性传感器可以实现GPS导航、屏幕翻转、游戏控制、摄像机图像稳定和硬盘保护等功能;在汽车电子领域,MEMS惯性传感器主要应用于汽车电子稳定系统、GPS辅助导航系统、汽车安全气囊、车辆姿态测量等方面。
惯性传感器工作原理是利用利用科里奥利力原理把角速率转换成一个感应器电容极板的位移。可以从振动结构、材料、加工方式、驱动方式、检测方式和工作模式等几个方面进行分类。陀螺仪的主要类型包括:音叉陀螺、轴对称陀螺和半球谐振陀螺等。主要用于惯性导航、平台稳定、姿态感知和状态检测。

根据Yole数据,加速度计2022年全球市场规模约14.02亿美元,占MEMS市场空间的9.67%,其理论基础是牛顿第二定律,传感器在加速过程中,可通过对质量块所受惯性力的测量计算出加速度值。可以从检测方式、敏感轴数目、运动方式进行分类。加速度计的主要类型包括:谐振式加速度计、硅谐振加速度计等。主要可应用于惯性导航、平台稳定、姿态感知和状态检测。

(3)产业链梳理
MEMS惯性传感器产业链可划分为上游器件(含设计、生产、封装、标定测试等)、中游模组、下游系统、终端应用。

1)上游器件
上游器件是功能实现核心,建议关注设计、生产、封测等环节优质标的。
①设计环节:重点把握芯动联科投资机会,并关注明皜传感上市进展
目前从事MEMS惯性传感器元器件设计的国产厂商数量已初具规模,但不同厂商的业务范围和产品性能仍有较大差距。在MEMS惯性传感器元器件中,陀螺仪和加速度计最为核心,磁力计通常作为辅助或补充因而重要性次于陀螺仪和加速度计。


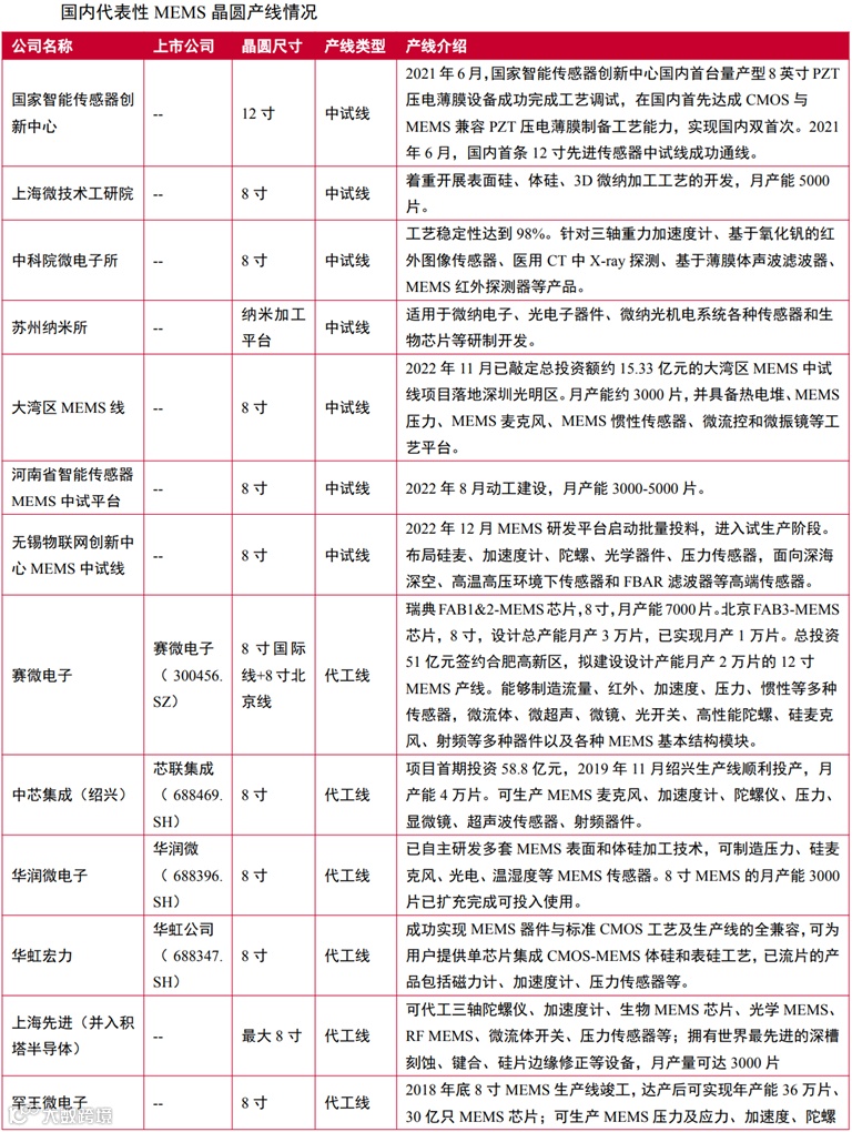
②生产环节:高度重视赛微电子投资机会及其盈利能力恢复
中国持续加快MEMS先进产线布局,8寸逐步成为主流尺寸并开始向12寸演进。


在4家拥有MEMS代工线的上市公司中,赛微电子是MEMS加工制造领域最为专注的公司且支持MEMS惯性传感器产品,市场地位优越。

③封测环节:国内封装技术成熟,可关注具备标定测试能力的芯动联科等
国内的MEMS封装技术比较成熟,全球前10大封测企业中有4家来自中国大陆,合计份额约为25%。就MEMS封装而言,国内也拥有较为成熟的工艺和数量众多的封装产线,其中:大部分MEMS封装产线分布在东部沿海地区,如江苏、浙江等;并且多数产线以提供代工服务为主,部分产线服务于自有产品。

2)中游
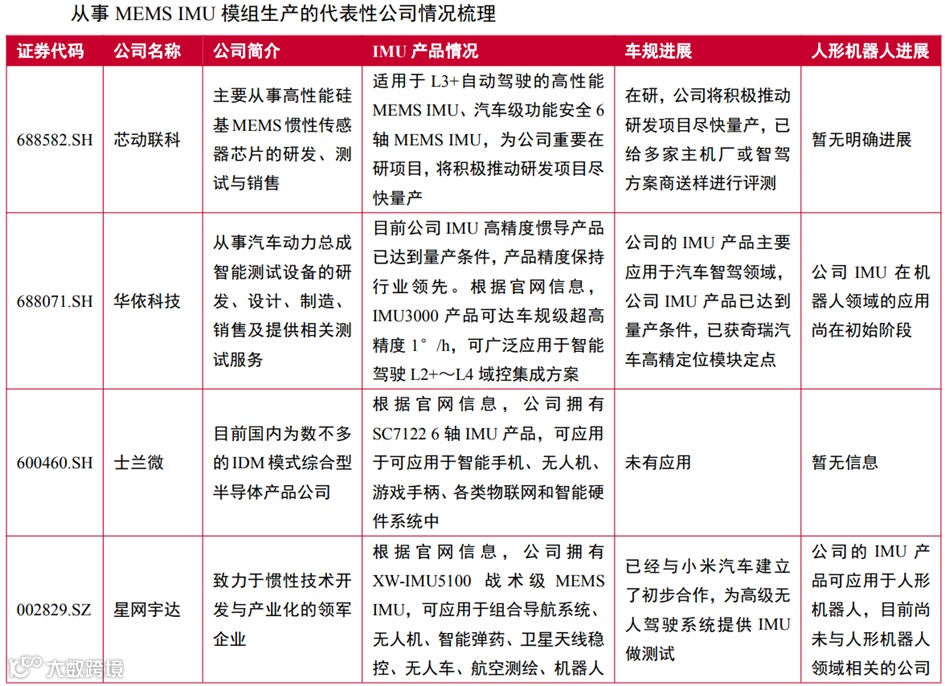
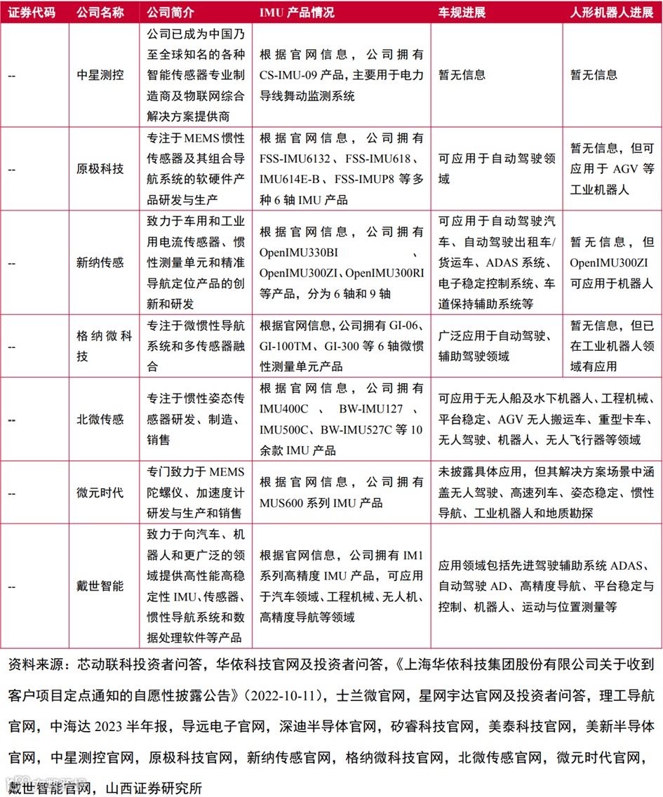
中游模组或为将来的主要应用形态。除具备MEMS惯性传感核心元件设计能力的厂商向下游拓展以外,目前从事MEMSIMU模组生产的厂商还包括不具备核心元件设计能力但车规经验丰富的一些厂商,如华依科技、导远电子等。



在4家从事MEMSIMU模组生产的上市公司中,包括已完成定点的华依科技和已实现出货的中海达,并重视自动驾驶向更高级别演进给高精度IMU厂商带来的机会。

3)下游
下游系统为当前主要应用形态。从事MEMS惯性导航系统/组合导航系统研发生产的公司以上游具备IMU生产能力的厂商为主,也有部分在卫星导航定位领域具有优势的公司,如中海达、华测导航等。

在6家从事惯性导航系统/组合导航系统生产的上市公司中,基于车用进展和市场地位的相关公司包括经纬恒润、华测导航。
05
相关公司
1.赛微电子
赛微电子深耕MEMS微系统领域,通过收购瑞典Silex逐渐转型为MEMS技术开发服务和纯代工厂商。赛微电子前身耐威科技成立于2008年,于2015年在创业板上市,主要从事导航业务和航空电子业务。2016年通过全资收购瑞通芯源获得全球领先的MEMS纯代工领域龙头瑞典公司Silex控股权,同年公司在北京开始筹划建设FAB38英寸MEMS代工厂。2019年公司完成非公开发行引入战略股东国家集成电路产业基金,2021年公司再度完成非公开发行募资23亿元表明了加码进军MEMS本土制造的决心。自2020年初开始,公司逐步剥离非半导体业务,至2022年已基本完成。目前公司主营业务分为MEMS工艺开发、MEMS代工制造。

公司全资子公司瑞典Silex是全球领先的纯MEMS代工企业,服务于全球各领域巨头厂商,且正在瑞典持续扩充产能;同时公司控股子公司赛莱克斯北京已投入运营并持续推动产能爬坡,因此合理预计公司有望继续保持纯MEMS代工的全球领先地位。根据Yole的统计数据,2012年至今,瑞典Silex在全球MEMS代工厂营收排名中一直位居前五,与意法半导体(STMicroelectronics)、TELEDYNEDALSA、台积电(TSMC)、索尼(SONY)等厂商持续竞争,2019-2022年则在全球MEMS纯代工厂商中位居第一,在2022年全球MEMS厂商综合排名中居第26位。随着公司境内外新增产线及产能的陆续建设及投入使用,公司整体将继续保持在全球MEMS制造产业竞争中的第一梯队。

赛微电子定位中游代工环节,工艺开发能力强。MEMS行业存在产品品类多、工艺非标准化的特点,无法通过单一工艺支持整个产品世代。针对每个单独产品采取不同的工艺策略,面对每个客户高度定制化的属性,代工厂需要不断进行工艺开发,因此工艺平台的Knowhow和生产的管理需要长期经验积累。公司全资子公司Silex拥有164项国内/国际MEMS核心专利,同时具备多项目并行开发的能力,满足客户多样化多批次需求。

赛微电子产品覆盖领域广泛,具备全球性的销售渠道、坚实的客户基础,市场储备良好。公司MEMS产品包括消费电子领域的硅基麦克风、工业生产领域的惯性传感器、汽车和光通信领域的微镜、生物医学领域的微流控/芯片实验室、无线通信领域的射频芯片,以及光通信领域的硅光子等。公司客户遍及全球各个行业,包括全球DNA/RNA测序仪龙头、光刻机巨头、新型超声设备巨头、网络通信和应用巨头以及工业和消费细分行业的领先企业等。


公司产能主要包括瑞典产能和北京产能。公司在瑞典拥有一座成熟运转的MEMS晶圆工厂,内含两条8英寸产线;在北京拥有一座已建成运营、具备规模产能的MEMS晶圆工厂,内含一条8英寸产线;该两座晶圆工厂均处于持续扩产状态,其中瑞典产线通过添购部分设备、收购半导体产业园区推动扩产,以满足相关客户的订单需求;北京产线则主要是陆续推动产能从当前的1.2万片/月向3万片/月产能扩充,并持续扩大晶圆类别及客户领域。


2.芯动联科
公司成立于2012年,主营业务为高性能硅基MEMS惯性传感器的研发、测试和销售,2023年6月在科创板上市。公司采用Fabless模式进行运营,专注于MEMS惯性传感器芯片的研发和设计,晶圆制造和芯片封装则委托给晶圆制造厂和封装厂完成。目前,公司已形成自主知识产权的高性能MEMS惯性传感器产品体系并实现批量生产与应用,在MEMS惯性传感器芯片设计、工艺方案开发、封装测试等主要环节形成了技术闭环,建立了完整的业务流程和供应链体系。


公司主要产品为高性能MEMS惯性传感器,核心性能指标达到国际先进水平,广泛应用于高可靠、高端工业等领域。公司高性能MEMS惯性传感器产品主要包括MEMS陀螺仪、MEMS加速度计以及惯性测量单元(IMU),前两者均包含一颗MEMS芯片和一颗ASIC芯片,通过惯性技术实现物体运动姿态和运动轨迹的感知,后者则是MEMS陀螺仪和加速度计的组合。公司经过多年的探索和发展,产品已实现批量化应用并不断升级迭代,其高性能MEMS惯性传感器复杂环境下适应性强,产品核心性能指标达到国际先进水平,广泛应用于高端工业、无人系统和高可靠等领域。
公司无控股股东,实际实控人为金晓冬。截止2023年年末,MEMSLink、北方电子院、北京芯动联科微电子、宝鼎久磊、宣佩琦是公司前五大股东,分别持有公司20.20%、20.00%、13.48%、3.5%、2.88%的股份,前三大股东MEMS Link、北方电子院、北京芯动联科微电子持有公司股份比例相近且未超过30%,不存在直接持有的股份所享有的表决权足以对股东大会/董事会决议产生重大影响的单一股东,因此公司无控股股东。

公司多名核心技术人员位列高级管理层,为产品持续更新迭代保驾护航。公司董事、副总经理、核心技术人员华亚平先生,1987年7月至1996年5月,任中国华晶电子集团公司工程师;1996年6月至1999年11月,任应用材料中国有限公司资深工程师;1999年12月至2008年12月,任美新半导体(无锡)有限公司总监、副总经理;2009年1月至2011年5月,任深迪半导体(上海)有限公司副总经理;2011年6月至2012年9月,任无锡华润上华半导体有限公司高级技术顾问;2012年10月至今,任芯动有限/芯动联科副总经理;2019年2月至今,任芯动有限/芯动联科董事。公司董事、副总经理、核心技术人员张晰泊先生,2003年9月至2008年6月,任天津中晶微电子技术有限公司模拟电路工程师;2008年7月至2011年9月,任北京昆天科微电子技术有限公司资深模拟电路工程师;2011年10月至2012年6月,任德州仪器半导体技术(上海)有限公司北京分公司资深模拟电路工程师;2012年7月至今,历任芯动有限/芯动联科模拟设计总监、副总经理;2020年8月至今,任芯动有限/芯动联科董事。
公司强调科技研发,注重研发团队建设。公司已经建立了梯度相对完善的研发团队,在MEMS陀螺仪、MEMS加速度计以及压力传感器等领域建立了专门的研发队伍,并涵盖MEMS惯性传感器芯片设计、MEMS工艺方案开发、封装与测试等主要环节;截止2023年末,公司研发人员共计78人,占公司总人数比例为50%,研发团队中博士/硕士占比分别为6%/45%。公司重视研发团队建设,为其产品的不断更新迭代奠定了基础。

公司近年业绩稳定增长,2019-2023年营收CAGR为41.15%,且具备较强的盈利能力。营业收入方面,2019-2023年公司营收分别为0.80亿元、1.09亿元、1.66亿元、2.27亿元、3.17亿元,收入体量大幅增长,增速相对较为稳定,期间CAGR约为41.15%,主要原因为:1)公司产品下游用户陆续验证导入,进入试产及量产阶段的项目逐渐增加;2)公司高性能MEMS陀螺仪正逐渐替代光纤陀螺仪、激光陀螺仪的部分行业应用,产品微型化更适应行业发展趋势。净利润方面,2019-2023年公司归母净利润分别为0.38亿元、0.52亿元、0.83亿元、1.17亿元、1.65亿元,增长趋势较为稳定,期间CAGR约为44.51%,净利润率分别为47.47%、47.80%、49.73%、51.40%、52.16%,长期维持在较高水平,具备较强的盈利能力。

MEMS陀螺仪贡献主要收入,高研发费用奠定稳定成长基础。收入结构方面,MEMS陀螺仪贡献主要收入,2019-2023年的收入占比分别为85.05%、77.69%、80.13%、80.63%、82.13%,稳定在80%左右,是公司收入的主要来源,MEMS加速度计、惯性测量单元也有较为可观的收入规模,2023年的收入占比分别为5.21%、7.12%。期间费用率方面,公司研发费用率高企,2019-2023年分别为19.20%、23.96%、24.39%、24.57%、25.29%,公司研发费用率始终维持在较高水平,为公司产品持续更新迭代以及在客户端的量产规模扩张奠定了基础。

公司产品性能达到国际先进水平,国内稀缺性强,综合毛利率位于行业较高水平。2019-2023年,公司综合毛利率分别为90.24%、87.95%、85.39%、85.92%、83.01%,总体呈现小幅下降趋势,但仍位于行业高位水平,主要原因为公司MEMS惯性传感器核心技术指标已达到国际先进水平,销售议价能力强,同时公司产品体积小、重量轻,借助半导体技术实现批量生产,生产成本相对较低,以上两方面共同作用,促使公司毛利率维持在行业较高水平。

3.康斯特
公司是国内中高端压力、温湿度校准测试仪器仪表龙头。公司成立于1998年,是一家集机电一体化、软件算法开发、精密制造于一体的高端检测仪器仪表企业,主营业务为数字检测仪器仪表产品研发、生产与销售,辅助检测数字化平台,为全球用户提供高性能及高可靠性的压力、过程信号、温湿度检测产品解决方案。
公司创始人姜维利先生和何欣先生大学专业为物理、计量技术相关领域,80年代毕业后都在吉林的计量检测院所工作,公司1998年成立,21世纪初开始研发压力校准测试相关产品,核心科技人员参与了相关国家标准的制定,公司业务从压力校准测试产品逐步拓展到温湿度、过程信号校准测试、数字化产品,公司部分高端压力检测产品及温湿度检测产品已经处于世界领先水平。
公司在国内主要为ConST品牌,在美国设立Additel品牌,国际市场营销以2011年成立的美国全资子公司Additel为主,目前公司外销产品的90%销往美欧日等工业发达区域,部分具有强竞争力的主打产品面价高于国际竞争对手10%,国际市场竞争力持续增长,2023年国际市场收入占比达到43%。公司的客户主要集中在流程工业,2023年末国内市场中排在前四的下游行业分别是计量检测、冶金机械装备、电力及石化,国际市场分别是石化、生物医药、电力及计量检测。

公司主要业务包括:
校准测试业务:1)数字压力检测产品:包括数字压力表、智能压力校验仪、全自动压力校验仪、智能压力发生器、智能压力控制器、压力校验器等;2)温湿度检测产品:包括智能干体炉、智能测温仪、智能精密恒温槽、智能精密检定炉、温湿度自动检定系统等;3)过程信号检测产品:包括智能过程校验仪、防爆智能过程校验仪等。
数字化平台业务:运营主体是子公司明德软件,通过数字化平台提供解决方案协助用户实现仪表的资产管理,软硬结合的解决方案具有竞争优势。
传感器业务:截至2023年年末公司高精度压力传感器已实现综合性能指标0.01%F.S、覆盖(-0.1~10)MPa的表压量程/复合量程的多个型号传感器产品化,为下一步传感器业务的综合产品阵列及产线建设的完善,以及进一步降低综合成本奠定坚实基础。

公司股权结构清晰,实际控制人为姜维利先生和何欣先生,直接合计持有公司28%股份。此外全国社保基金持股1.16%。
公司重点子公司包括:1)济南长峰致远负责公司部分高端温湿度检测产品的研发、生产与销售;2)南京明德负责公司数字化平台的建设,为用户提供检测信息化整体解决方案;3)爱迪特尔(Additel)负责公司相关检测产品在国际市场的销售与业务运营;4)北京桑普新源负责公司相关检测产品的生产与制造,是公司延庆智能制造基地的运营主体。

公司收入实现稳健增长。2017至2023年,公司营收从2.03亿元增长至4.98亿元,2018-2023年营收CAGR为16%,归母净利润从0.53亿元增长至1.02亿元,2018-2023年归母净利润CAGR为11%。


2023年公司盈利能力有所提升。2017-2022年公司毛利率所下滑,主要受美国贸易关税、产品结构等因素影响。2023年公司毛利率64.45%,同比增加0.96pp,净利率为20.35%,同比增加2.03pp。
4.高华科技
高华科技股份有限公司是以研发、设计、生产及销售高可靠性传感器和传感器网络系统为主营业务的高新技术企业。依托高可靠性传感器产品的自主创新优势,公司核心产品具有可靠性高、一致性好、集成度高的特点,较早得到航天客户的关注,成功参与了载人航天工程的项目配套,并逐渐应用于各高可靠领域。
公司主要产品与服务包括各类压力、加速度、温湿度、位移等传感器,以及利用上述传感器与集成信号传输处理技术为客户提供传感器网络系统的解决方案,属于电子信息产业的核心领域。公司产品主要应用领域为航天、航空、兵器、轨道交通、工程机械、冶金等。同时,公司已具备MEMS传感芯片、ASIC调理电路的自主设计能力,通过持续的研发投入,将逐步应用于主营业务产品。

公司深耕传感器业务二十余年,积淀深厚。高华科技前身南京高华科技有限公司成立于2000年,注册资本100万元。2013年成立全资子公司南京高华传感科技有限公司,注册资本1800万元。2015-2018年公司在新三板挂牌。2021年公司获得1.86亿人民币A轮投资,并分别在2017年、2018年投资南京国盛防务装备有限公司、无锡物联网创新中心有限公司。2023年,公司正式在上交所科创板上市。公司专注于研发、设计、生产及销售高可靠性传感器和传感器网络系统,曾获“2022年度国家级专精特新小巨人企业”等荣誉。

公司创始人之中的李维平、佘德群曾在中国兵器工业集团二一四所任职,科研能力强。公司董事长、总经理李维平于1987年8月至2000年1月期间任中国兵器工业集团公司第二一四研究所高级工程师,承担国家项目3项、省级项目4项,曾获2022年科技部科技创业领军人才(已获得江苏省科技厅推荐)。公司董事、副总经理佘德群于1988年8月至2000年1月期间任中国兵器工业集团公司第二一四研究所高级工程师,承担国家项目2项、省级项目2项,曾因物联网用MEMS力学量传感器项目获得南京市科学技术进步奖。

公司股权结构清晰。最大股东为公司法定代表人李维平,实际控制人为李维平、单磊、佘德群。截至2023年第三季度,最大股东李维平对公司持股占比18.37%;第二大股东单磊持股占比13.59%,黄标、佘德群持股占比各11.71%。公司拥有全资子公司高华传感,并参股凯奥思数据和国盛防务,持股比例分别为13%和10.42%。

公司营收与归母净利润稳定增长,同比增速有所放缓。2019-2023前三季度公司分别实现营业收入1.30亿元、1.56亿元、2.26亿元、2.76亿元、2.23亿元;营业收入较上年同期增长率分别为19.70%、45.24%、21.74%、10.85%。2019-2023前三季度公司实现归母净利润分别为0.21亿元、0.35亿元、0.70亿元、0.81亿元、0.61亿元;归母净利润较上年同期增长率分别为70.13%、98.82%、15.92%、5.40%。

公司注重产品和技术研发,自2020年以来研发费用不断增加,研发费用率有所提高。2023年前三季度研发费用达到0.32亿元,较去年同期增长达24.09%。公司研发内容包括:传感芯片研发、传感器研发、无线传感网络系统研发等,其中多款新型传感器研发项目服务国家级重点工程。同时在传感器品类方面,公司2023年中报报告期内完成了磁致伸缩位移传感器型谱化、采高传感器、转速传感器等研制工作,进一步提升了公司对多样化市场需求的响应能力。

主营业务中高可靠性传感器业务对营业收入贡献最大,占主导地位。2019-2023H1高可靠性传感器业务营收分别实现1.09亿元、1.32亿元、2.02亿元、2.39亿元、1.20亿元,增长比较稳定。公司的主要产品中,MEMS传感器对应有压力传感器、湿度传感器和加速度传感器,非MEMS传感器对应有温度传感器、振动传感器和位移传感器。
相比国内外其他企业优势明显,公司有望率先获益于国产替代加速。公司工业领域的主要竞争对手包括丹佛斯、德鲁克等国外厂商,以及宁波中车时代传感技术有限公司、康宇测控仪器仪表工程有限公司等国内厂商。由于国外企业主要提供标准产品,而公司能够针对客户需求进行定制化,因此公司产品具备更好的适配性,从而具备了较强的竞争优势;与国内厂商相比,公司掌握了高可靠性传感器研制与测试、传感器网络系统等方面的核心技术,同时具备高可靠性传感器芯片设计能力,积累了深厚的技术优势。
公司MEMS技术涉及产业链多个环节。从MEMS传感器产业链来看,公司涉及的环节包括芯片封装(仅针对MEMS压力敏感芯片)、传感器设计、器件封装以及检验测试。目前公司在研芯片为压力敏感芯片,其中扩散硅原理芯片已实现量产,SOI原理芯片已进入初样验证阶段。

公司已具备MEMS敏感芯片的自主设计能力。公司针对外购芯片存在的批次间一致性差、介质耐压指标不足等问题进行研究和改进,目前自研芯片与采购芯片相比在工作温度范围、非线性及介质耐压等方面具有一定优势,能够提高产品精度,扩大产品应用范围,满足客户更高需求。

5.敏芯股份
敏芯股份是一家以MEMS传感器研发与销售为主的半导体芯片设计公司,目前主要产品线包括MEMS麦克风、MEMS压力传感器和MEMS惯性传感器。公司作为国内唯一掌握多品类MEMS芯片设计和制造工艺能力的上市公司,致力于成为行业领先的MEMS芯片平台型企业。经过多年的技术积累和研发投入,公司在现有MEMS传感器芯片设计、晶圆制造、封装和测试等各环节都拥有了自主研发能力和核心技术,同时能够自主设计为MEMS传感器芯片提供信号转化、处理或驱动功能的ASIC芯片,并实现了MEMS传感器全生产环节的国产化。

公司主要从事MEMS传感器产品的研发与销售。MEMS传感器一般由MEMS芯片和与之配套的ASIC芯片构成,其工作原理为:MEMS芯片采用半导体加工技术在硅晶圆上制造出微型电路和机械系统,将接收的外部信号转化为电容、电阻、电荷等信号变化,ASIC芯片再将上述信号变化转化成电学信号,最终通过封装将芯片保护起来并将信号引出,从而实现外部信息获取与交互的功能。公司目前主要产品线包括MEMS声学传感器、MEMS压力传感器和MEMS惯性传感器,同时公司积极布局MEMS力传感器、MEMS流量传感器和红外热电堆传感器等。

公司的产品主要应用于消费电子、汽车和医疗等领域。公司的MEMS声学传感器产品广泛应用于智能手机、平板电脑、笔记本电脑、智能家居、可穿戴设备等消费电子产品,具体品牌包括华为、传音、小米、三星、OPPO、联想等。公司的MEMS压力传感器产品主要应用于消费电子、汽车和医疗领域,其中电子血压计终端客户主要包括乐心医疗和九安医疗等。公司凭借较高的产品性能和性价比积累了优质的客户资源和良好的品牌知名度,与客户建立了稳定的合作关系,有利于公司未来进一步的业务和客户扩展。

营收结构方面,2023年上半年公司MEMS声学传感器、MEMS压力传感器、MEMS惯性传感器分别实现营业收入1.07/0.32/0.12亿元,营收占比分别为68.69%、20.61%和7.65%。
截至2023年12月1日,李刚直接持有公司19.23%的股份,是公司的实际控制人。根据李刚、胡维及梅嘉欣签署的《一致行动协议》,胡维及梅嘉欣为李刚的一致行动人。截至2023年9月30日,胡维直接持有公司2.96%的股份,梅嘉欣直接持有公司3.12%的股份。

公司自成立以来一直专注于MEMS传感器的自主研发与设计,经过十余年的研发投入,公司在MEMS传感器芯片设计、晶圆制造、封装和测试等各生产环节都拥有了自主研发能力和核心技术积累,并实现了MEMS声学传感器、MEMS压力传感器和MEMS惯性传感器的大批量生产和出货。与采用标准CMOS工艺的大规模集成电路行业专业化分工程度高,研发难度集中于设计端相比,MEMS行业在芯片设计、晶圆制造、封装和测试等各环节均有着较强的研发难度和壁垒。公司在产品各生产环节的自主研发与设计领域的技术优势为未来持续升级现有产品线和研发新的MEMS产品奠定了基础。

在MEMS麦克风领域,公司开发芯片尺寸和封装尺寸更小的MEMS麦克风产品;在压力传感器领域,公司不断拓宽应用领域和提升市场份额,开发微压传感器芯片等新产品;惯性传感器方面,公司优化生产工艺,提升产品的性能和可靠性。

06
未来发展趋势
1.MEMS惯性领域成长空间
从MEMS惯性产品应用未来发展方向看,主要机会在自动驾驶、人形机器人,以及具备更高的集成度和智能化。
从智能驾驶MEMS惯性导航应用看,L3及以上级自动驾驶需要安全可靠、低成本、高精度的MEMS惯性传感器。从L2级别到L3级别,自动驾驶的安全性问题突出,目前,全球自动驾驶渗透率情况以L1L2级为主,L3~L5级渗透率较低。国内乘用车市场自动驾驶技术以L2级为主,L3级尚未落地。根据ICV预测,2023年~2027年全球自动驾驶渗透率L2及以.上级呈现增加的趋势。其中,L2/L2+级预计2027年渗透率达58%,L3级预计2027年渗透率达25%。具备高可靠性的传感器是保障更高等级自动驾驶的必由之路。
人形机器人打开了MEMS惯性传感器的成长空间。MEMS惯性传感器可以获取人形机器人的角速度和加速度数据,通过MEMSIM∪可监测人形机器人的实时状态、位置信息以及运动轨迹,维持人形机器人完成走、跑、蹲等动作的姿态平衡。单台人形机器人采用1颗或多颗MEMSIMU,市场空间广阔。MEMSIMU与其他传感器融合,如立体声摄像机、关节编码器、力扭矩传感器、足部接触传感器等,实现数据互补,估计姿态足的质心位置、速度、方向、角速率和角动量,共同进行机器人状态反馈并完成下一步动作,应用于机器人的下蹲起立、前后行走、上下楼梯、回避障碍等场景。

2.高性能MEMS惯性传感器行业技术先进,市场规模可观
高性能MEMS惯性传感器对参数指标的要求高,在新结构、新工艺的加持下,技术水平先进。MEMS陀螺仪的性能及技术水平是高性能MEMS惯性传感器行业技术水平的集中体现,对MEMS结构设计、工艺、ASIC设计的要求较高,故以MEMS陀螺仪为例加以说明:结构设计方面,高性能MEMS陀螺仪从传统的双质量块方案向四质量块、多环结构等新型对称结构发展,灵敏度、抗干扰性和精度得到提高,工艺方面,从传统的硅-玻璃工艺过渡到全硅工艺,且晶圆级高真空技术、薄膜吸气技术被采用,材料不匹配引起的测量偏差得到有效降低,电路设计方面,采用数模混合ASIC电路,满足高性能MEMS陀螺仪体积小、功耗低的要求。因此,高性能MEMS惯性传感器采用的技术水平更高,性能表现更加优异,可满足部分高端应用场景的需求。

高性能MEMS惯性传感器主要应用于高端工业、无人系统、高可靠等领域,市场规模较为可观,行业集中度较高。根据Yole统计数据,2021年,全世界高性能MEMS惯性传感器市场规模约45.23亿元人民币(含MEMS惯性传感器系统),市场份额集中在Honeywell、ADI、Northrop Grumman/Litef等行业巨头手中,市场份额前三的公司合计占有50%以上的份额,市场集中度较高。

3.AI入局加速产业化进程,MEMSIMU及相关业务国内公司或将受益
AI大模型入局加速人形机器人产业化进程,国产惯性器件/模组厂商有望加速替代。2023年AI大模型及人形机器人均取得“跨越式”突破,2024年“AI大模型+人形机器人”趋势日渐明朗:①3月英伟达发布了人形机器人通用基础模型ProjectGR00T并且表示正在为领先的人形机器人公司开发一个综合的AI平台;②3月Figure公司宣布其Figure01机器人接入OpenAI大模型;③4月优必选公司宣布其人形机器人WalkerS接入了百度文心大模型。AI大模型接入使得人形机器人在多模态感知方面的能力进一步增强,并且AI平台简化设计、优化集成等优势也进一步加快了人形机器人的产业化进程,在此情况下,国产厂商有望发挥高效、高性价比等优势从而加速国产替代。考虑到目前尚未有国产惯性传感厂商称已在人形机器人领域实现批量应用,可关注在汽车自动驾驶领域进展更快的中游模组、下游系统厂商以及具有自主研发设计能力的上游器件厂商。

07
参考研报
加入“中国IC独角兽联盟”,请点击进入
是说芯语转载,欢迎关注分享


