“是说芯语”已陪伴您1528天
与非导语
✦
在这波半导体的下行浪潮中,工程师无疑是一个备受打击的群体。
✦
✦
曾经风光,半导体行业还没开始就结束了。
过去几年,因为初创芯片企业的蜂拥而至,加上资本市场的追捧,芯片企业抢人进入疯狂状态。根据相关统计,2022年芯片行业是薪资涨幅最高的行业,平均涨幅超过50%。其中不乏有芯片工程师通过“三级跳”,让自己的薪资连翻几番的情况。然而进入2023年,一切似乎都回归理性。今年别说涨薪资了,保住工作才是头等大事。

然而芯片工程师的薪资水平已经在过去几年的击鼓传花中水涨船高,要降薪心理上首先过不去这个门槛。更有芯片工程师在网上哀叹,“半导体业还是不如互联网业,最起码互联网行业真的风光过,半导体行业还没开始就已经结束了。”
有做芯片后端的朋友最近一直抱怨,说面试了好几家公司,薪资都不如预期。他所在的公司刚刚被另一家公司兼并,本来承诺的上市又延期了,而期权不兑现的话,现在的工资跟市场价有差距。本来以为芯片是热门行业,还会像几年前那样,能迅速找到高薪的岗位。结果发现面试了好几家,薪资和预期相差甚远。此外,从今年开始不少大厂的HR都发现,一些从国际大厂出来的简历明显比以前多了起来。
今年半导体设计公司遇到了很大的困难,不少公司拿不到年终奖或只发半薪。初创公司更是拿不到投资,这跟大环境有关,也跟前几年资本对芯片企业的捧杀有一定关系。一个直接的原因就是市场需求减弱,终端客户没有订单,传递到上游自然需求大减。
从2022年下半年开始,随着消费类产品的出货下降,原厂库存积压越来越严重,代理商水位很高,不少品类的库存至少需要一年以上才能消化。库存积压,业绩下降的情况下,缩减支出就成了很多公司的首选,而人力是很大一部分支出,所以裁员自然而然就来了。从前程无忧、BOSS直聘等招聘网站可以看到,今年半导体相关的企业,招聘职位比往年大大减少。
外资半导体率先开启裁员潮
半导体行业下行带来的寒意首先传递到的无疑就是工程师群体,他们在今年备受打击。从各大媒体的报道来看,首当其冲的就是国外芯片公司,各种冻结招聘和裁员降薪。而国内芯片企业则大多冻结了招聘,或者开始末位淘汰,只出不进。

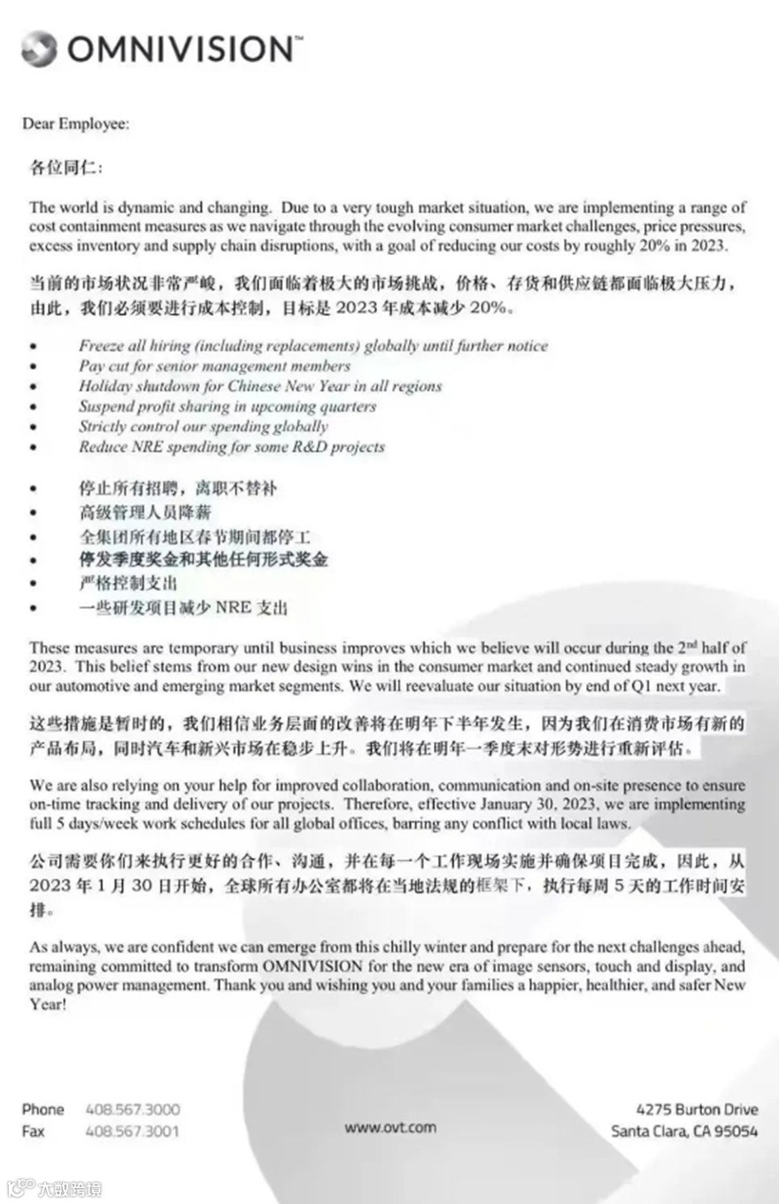
2022年年末,豪威集团(OmniVision Group)一封内部信在行业内流传,预警明年市场需求不乐观,运营将面临极大的挑战,宣布采用停招、降薪等一系列措施控制成本,以使明年成本减少20%,并表示这些措施是暂时的,将在2023年一季度末对形势进行重新评估。内部信中提到,由于价格、存货和供应链都面临极大压力,豪威集团(OmniVision Group)必须要进行成本控制,目标是2023年成本减少20%。
主要措施包括:停止所有招聘,离职不替补;高级管理人员降薪;全集团所有地区春节期间都停工;停发季度奖金和其他任何形式奖金;严格控制支出;一些研发项目减少NRE(一次性工程费用)支出。
如今,OV的这一预测已经得到应验。越来越多的芯片大厂开始降薪、裁员、停发年终奖。根据不完全统计,包括英特尔、美光、高通、新思、Arm、格芯和Lam research等半导体企业都宣布了裁员。
根据英特尔公布的最新财报,2022年第三季度其利润同比下降高达85.07%。此前,英特尔首席执行官帕特·盖辛格也曾表示,公司目标是在2023年减少30亿美元的销售成本和运营费用。到2025年底,节约的费用总额将达到80亿到100亿美元。可见,除了对不同地区的战略考量外,裁减员工也是英特尔为了削减成本的一场全球性动作。
更上游的半导体设备厂中的泛林集团中国区,同样开启了减员模式,据悉,该公司裁员比例将超10%。有知情人士此前向媒体透露,泛林集团前期可“自愿申请”离职,拿到N+5到N+6的补偿,但若是等到强制裁员阶段,就不会有这样较为丰厚的补偿了。
存储领域的国际大厂美光2022年底就宣布,2023年将员工人数减少约10%,近5000人受到影响,并停发奖金。有一名美光员工哭诉,前1小时还在开会,直接签完字就要求交出工作证,然后离开,过程只花了10分钟。
国产芯片呈现“冰火两重天”

在外资企业大幅裁员的情况下,国产芯片则呈现冰火两重天的情况。主要根据行业分类,营收以消费电子为主的国产芯片普遍在裁员(手机相关芯片是重灾区,如触控、显示驱动、指纹等),或者以年终奖换期权。据说某存储大厂还传出让被裁员工补福利房差价的传闻。但是以汽车、新能源行业相关的企业仍然在扩大招聘。笔者在前几天参加的亚洲充电展上,就在活动现场看到做中大功率快充方案的茂睿芯公司的人现场招人。
此外对于招聘的具体要求,校招人数相对来说大幅降低,但是3~18年以上的,有经验的模拟、数字、验证工程师仍然有大量需求。
晶圆厂内卷
成熟工艺开启价格战
半导体行业作为周期性行业,受到周期波动的影响很大。IC设计的公司工资更高,但是行情不好,真的有倒闭的风险。跟IC设计相比,晶圆厂、封测厂的工作一般相对来说比较稳定,基本不会裁员。以Fab为例,年终奖多的时候能有6个月的奖金。不好的时候加班费都没有,年终奖也少的可怜。以Fab厂的标杆台积电为例,过去就有台积电工程师分享,台积电年终奖金固定给2个月,所以年薪都以14个月计算,而分红部分则分成8包,为2年期间陆续领,每年2月、5月、8月、11月各领8分之1,剩下8分之4则于来年股东会后领取。几乎每年都有台积电员工晒巨额年终奖。前两年半导体火热的时候,很多晶圆厂抢着排单生产,各Fabless的老板守在台积电、GF、中芯国际抢产能,“八仙过海、各显神通”。其它诸如燕东等二线FAB厂业绩也急速飙升。
不过好景不长,去年年底,总部位于美国的最大的定制半导体供应商GlobalFoundries Inc.开始裁员,并实施了招聘冻结。该公司在财报电话会议上表示,它正在制定计划,以每年将运营费用降低 2 亿美元。也有媒体进一步支出,此前三星因为需求低迷,传出砍成熟制程报价一成抢订单,如今台湾厂商为了填补产能,降价幅度更大,由于产能利用率拉升状况不如预期,联电、力积电、世界先进等晶圆代工厂推出“只要来投片,价格都可以谈”的策略,客户若愿意多下单,价格折扣幅度可达一至两成,比先前降价幅度更大。晶圆价格战下,晶圆代工成熟制程从卖方市场转为卖方市场的态势将进一步延续并持续恶化。
点评
好消息与坏消息

图源 | malonesolutions.com
回顾一下今年半导体业的境况,为何前两年大热,并上演疯狂抢人的半导体行业如今年终奖都发不出来了?笔者总结,这里有几个原因:
跟中国的其它行业一样,芯片行业也符合“二八法则”,已经上市成功的企业先不说。未上市的少数明星企业获得了最多的关注和追捧,而更多的初创芯片公司则要靠自己来度过寒冬,他们本来就时时刻刻活在倒闭的边缘,而广大的初创企业承接了大多数的就业需求,真正能进入大厂的工程师凤毛麟角。从今年开始,随着投资的减少,自然就不再有大量初创公司疯狂招人了。这部分初创企业倒闭或不招人了,就业市场一下子就拥挤起来。
从基本面来看,消费类电子的需求仍然萎靡不振,从原厂到代理商的库存水位过高,有厂商估计今年一年不干别的,就只能清库存了。
半导体行业是周期性行业,目前已经进入下行周期。大家别光看到贼挨打,不记得贼吃肉的时候了,上行时期你怎么不说?
当年听郭德纲的相声里有这么一段印象深刻,郭德纲对于谦说:
有个坏消息,咱们迷路了,这个地方我不认识,而且,我估计咱们以后得靠吃牛粪过日子了。
但是还有个好消息,牛粪有的是!
如果硬要从一片坏消息的2023年中寻找一些亮点,那么笔者认为即使环境如此不景气,芯片行业仍然缺乏高质量的工程师,一个优秀的芯片工程师仍然是芯片公司的核心财富,具有一定工作经验的芯片设计人才缺口仍然很大。
此外,前五年资本追捧半导体,通过烧钱造成一部分泡沫的同时,确实也造就了一部分有技术实力的企业。这批企业在芯片缺货潮中不显山不露水,但一旦潮水褪去,经过市场淘汰洗牌的芯片企业必将脱颖而出。而传统芯片中仍然有一批市场化的企业通过竞争,一直保证盈利的健康状态,甚至在某些细分领域获得了国际大厂不涉足的利基市场,这部分企业仍保持较强的人才需求,2023年正是他们扩充团队的大好时机。
最后说一点点隐忧,那就是最近大火的生成式AI chatgpt,据说目前业内已经开始讨论如何用chatgpt来设计芯片了。曾经国产芯片厂商有工程师红利,有本土化优势,通过海量的工程师、较低的雇佣成本以及996来击倒对手。接下来我担心的是,美国一方面限制中国的高算力芯片拖慢中国本土的chatgpt技术发展,另一方面通过chatgpt抹平与中国的工程师数量差距。一个优秀的工程师通过open AI相当于拥有了一个非常勤劳而高效率的助手。那么也许有一天,工程师们要担忧的可能不是年终奖的问题,而是自己的饭碗是否还能保住?
希望我只是杞人忧天!
加入“中国IC独角兽联盟”,请点击进入
----------------------- END-----------------------
推荐阅读:
如果我国军备芯片只有14nm,美国则是5nm,战场上差距在哪里呢?
每天倒闭16家芯片公司,少产350亿块芯片,什么信号?
光刻机救不了中国半导体
5000多家芯片企业,毁于“弯道超车”
华为内部批判:“过度高薪”养了一群闲人
亏损严重的国内芯片公司,还会招年薪百万的人才吗?
“杀死”光刻机全球第一,比造一台光刻机容易多了
美国梭哈,日荷跟进,中国芯片奋力一搏还是盖牌走人?
重磅!主板IPO涉及集成电路企业“即报即审,审过即发”
半导体衰退,比我们想象严重得多
深度聊下:近期半导体行业的趋势
是说芯语转载,欢迎关注分享


