自去年底OpenAI发布ChatGPT以来,全球掀起研发大模型的热潮。今年3月份以来,国产大模型进入混战阶段,据不完全统计,当前已发布或表示即将发布国产大模型的公司/机构已超过60家。
大模型可分为通用大模型和行业大模型:
• 通用大模型:一般指在多个领域应用广泛的大型深度学习模型,如BERT、GPT等,在自然语言处理、计算机视觉、语音识别等领域都有广泛应用的通用模型。
• 行业大模型:是指专门针对某个特定垂直行业所设计的大型深度学习模型,这些模型通常是在特定行业中使用的数据集上进行训练的,以提高在该行业中的准确度和效率,如医疗保健中的诊断模型、金融行业的风控模型等。
近年来,随着数字化转型加速,企业数据量爆炸式增长,产生了各种各样的业务需求。企业内大量数据积累,对数据的需求变得越来越多元化、精细化和定制化,发展行业大模型成为必然趋势。
一方面,行业大模型可以更好地满足企业的业务需求,因为其在特定行业领域中专注于优化所需的任务类型和数据类型,可以将行业特定的知识积累和经验应用到模型中,从而提高模型的质量和准确性;
另一方面,行业大模型可以通过学习大规模的行业数据,不断进行更新与迭代,帮助企业更好地理解行业趋势,做出更为准确的商业决策,创造更大的商业价值。
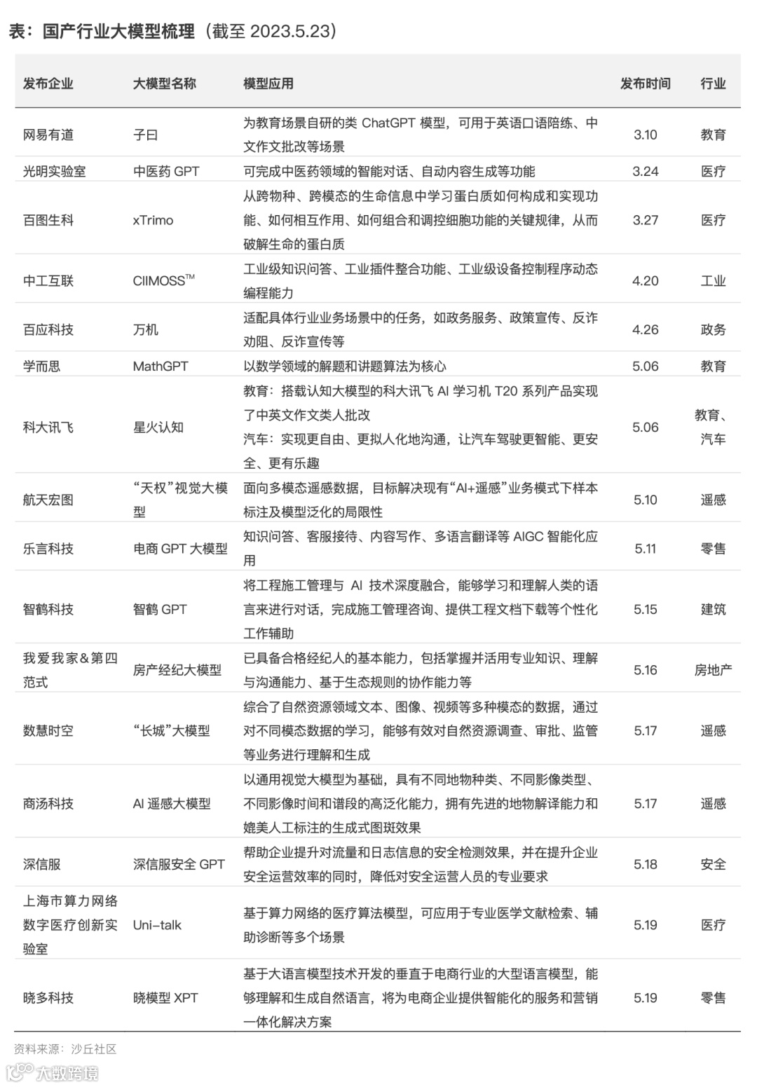
据沙丘社区统计,截至当前,国内已正式发布行业大模型的公司/机构共计16个,以教育、医疗、遥感领域居多。此外,零售、政务、工业、安全、房产与建筑等领域的行业大模型也在加速推进,为产业数字化转型带来新助力。
为了方便大家了解国产行业大模型的进展,本文梳理了截至目前正式发布的国产行业大模型产品与发布企业,方便感兴趣的读者学习、参考与传播。

