搜索
首页
大数快讯
大数活动
服务超市
文章专题
出海平台
流量密码
出海蓝图
产业赛道
物流仓储
跨境支付
选品策略
实操手册
报告
跨企查
百科
导航
知识体系
工具箱
更多
找货源
跨境招聘
DeepSeek
首页
>
虞仁荣36亿巨额捐赠
>
0
0
虞仁荣36亿巨额捐赠
是说芯语
2025-12-02
0
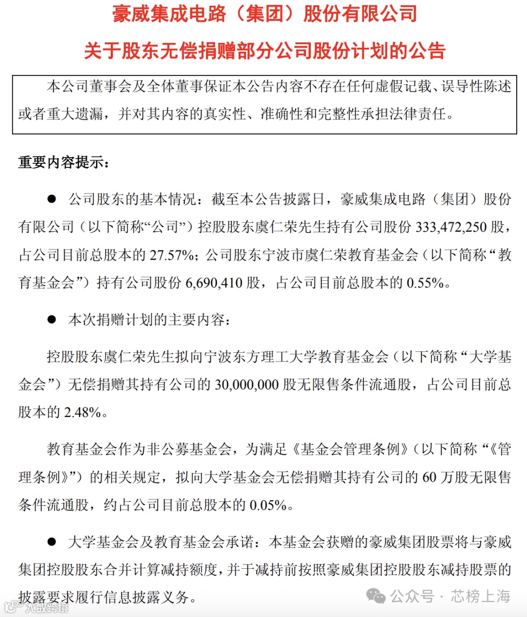
2025 年 12 月 3 日,豪威集团(603501)公告股东无偿捐赠股份计划。公司控股股东虞仁荣(持股 333,472,250 股,占比 27.57%)拟向宁波东方理工大学教育基金会捐赠
3000 万股
无限售流通股(占比 2.48%),宁波市虞仁荣教育基金会(持股 6,690,410 股,占比 0.55%)拟捐赠 60 万股(占比 0.05%),以支持宁波东方理工大学建设及教育事业发展。
声明:所有资讯内容不构成投资建议,股市有风险,投资需谨慎。
转自:芯榜上海
加入“中国IC独角兽联盟”,请点击进入
是说芯语转载,欢迎关注分享
【声明】内容源于网络
0
0
是说芯语
关注泛集成电路行业的技术走势、热点交流、市场应用、行业分析、产业服务等信息
内容
3980
粉丝
0
关注
在线咨询
是说芯语
关注泛集成电路行业的技术走势、热点交流、市场应用、行业分析、产业服务等信息
总阅读
2.8k
粉丝
0
内容
4.0k
在线咨询
关注