第三方支付平台支付宝9月12日发布公告称,自2016年10月12日起,支付宝将对个人用户超出免费额度的提现收取0.1%的服务费。

一时间,在网上引发网友们热烈讨论。

关于那条神秘的2月16日的微博:

也有学霸替大家做了总结:

每个用户累计有2万基础免费额度 余额宝转出不受影响依然免费
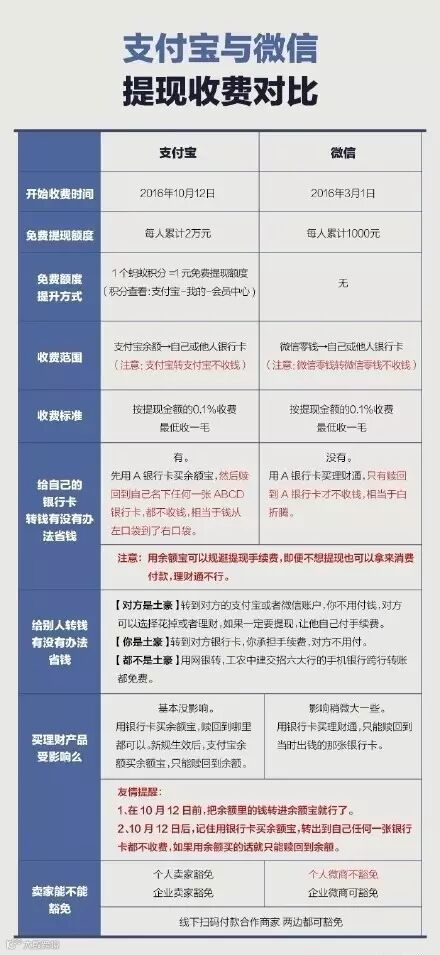
公告表示,2016年10月12日起,支付宝的个人用户每人累计享有2万元基础免费提现额度;超过基础免费额度后,按提现金额的0.1%收取服务费,单笔服务费小于0.1元的,按照0.1元收取。
公告显示,除了提现之外,使用支付宝进行消费、理财、购买保险、手机充值、水电煤缴费、挂号、缴纳交通罚款、使用手机支付宝转账到支付宝账户、还款等服务不受任何影响,用户免费使用的同时还可以获得蚂蚁积分。在用完免费额度后,用户累积的蚂蚁积分可以用于兑换免费提现额度。支付宝方面介绍,目前兑换比例是,1个蚂蚁积分可以兑换1块钱的免费提现额度,上不封顶。
此外,对于余额宝,支付宝公告表示,余额宝资金转出,包括转出到本人银行卡和转出到支付宝余额将继续免费。不过,2016年10月12日起,用户从余额新转入余额宝的资金,转出时只能转回到余额,不能直接转出到银行卡。
小编良心建议:如果余额里有钱担心被收费,现在把钱转入余额宝会是一个最佳选择。
支付宝方面在公告中表示,收费的原因是“综合经营成本上升较快”,调整提现规则是为了减轻部分成本压力。
支付宝表示,最终选择对提现而不是在其他环节收费,是因为用户用支付宝支付的频次比提现高出很多。用户使用支付宝更多是用于各种消费、理财、缴费、还信用卡、手机充值等,提现的需求相对而言少一些。仅对提现进行收费,用户受到的影响相对小。

今年2月,微信钱包曾宣布,自2016年3月1日起,对微信支付提现收取手续费,每位用户有1000元的免费提现额度,超过免费额度后按提现金额的0.1%收取手续费,每笔至少收取0.1元。
收费原因:“综合经营成本上升较快”
支付宝方面在公告中表示,收费的原因是“综合经营成本上升较快”,调整提现规则是为了减轻部分成本压力。
而此前,微信宣布提现收费时也表示“并不是追求营收之举,而是用于支付银行手续费。”
马化腾在今年3月份全国两会时曾介绍了第三方支付背后的商业模式:银行的钱离开银行体系,进入到第三方支付的账户,其实都是要收费的,转账的手续费大约在千分之一左右,这是第三方支付一项很大的成本。据马化腾介绍,即使算上第三方支付平台可以获得的利息收入,微信1月份的成本还是超过3亿。
早在去年3月12日,中国人民银行副行长范一飞曾在十二届全国人大四次会议记者会上透露,央行将从2015年7月1日开始运行新的非银行支付账户体系,以适应消费者日益多样化的、个性化的消费支付需求。
为符合央行《非银行支付机构网络支付业务管理办法》规定:
支付机构应根据客户身份认证情况将个人网络支付账户分为三类,并规定了各类账户的信息认证标准。国内几大主要支付平台势必将启动实名认证!

Ⅰ类账户主要适用于客户小额、临时支付,身份验证最为简单快捷,可以快速开立Ⅰ类账户并完成支付。只需要一个外部渠道验证客户身份信息(如联网核查居民身份证信息),账户余额可以用于消费和转账,兼顾便捷性和安全性,为账户的交易限额相对较低。
《办法》要求,支付机构在开立Ⅱ类、Ⅲ类支付账户时,分别通过至少三个、五个外部渠道验证客户身份信息,是为了保障客户合法权益,防范不法分子开立匿名或假名账户从事欺诈、套现、洗钱、恐怖融资等非法活动,是对支付机构提出的监管要求。
支付宝提现收费,哪些服务受到了影响?

支付宝与微信提现收费对比

附:关于支付宝部分服务规则调整的公告

综合财金阅读、支付宝、36氪、新浪微博
你可能感兴趣
欣泰电气退市 | 万科王石的结局 | 英国脱欧 | 券商讨薪 | 劳动法 | 超级病菌 | 小米 | 华为 | 顺丰借壳 | 谷歌VR | 上海迪士尼 | 最有钱城市 | 网盘关停

↓↓ 欢迎大家给我留言~精选留言会显示在这里↓↓

