编导:葛妍
摄像:罗四维/戴嘉文
后期:钱珺
实习生:周垍垚

一犬一话:
宠物领域的内容电商,严选全球精品宠物用品;
内容分发覆盖微信、微博、美拍等平台;
同时开设微店、淘宝店铺;
过往融资:
2016年4月获得九合创投的天使投资;
2017年4月获得九合创投、长石资本、禾溪资本的联合投资;
创始人 居一:
14年毕业于美国哥伦比亚大学拉丁美洲研究专业;
15年从清华大学博士项目退学。

作为一枚铲屎官,小编不得不吐槽,家里那只汪真的过得比我都好,还挑食!专挑贵的吃,生病了全家人围着它团团转,嗯,小编一定不是亲生的,旺财才是……

回顾一下以汪星人为首的宠物占领地球的过程,不难发现……人类已经被他们统治了!以中国为例,近几年,中国的宠物市场以每年12%的速度在增长,已然跃居世界第三大市场(前两位分别是美国及日本)。中国的宠物数量在2003年至2013年的10年间增长了近900%,2015年我国已注册宠物数量为1040万只,广义宠物数量超过1.5亿只。据安信证券估算预测,目前国内宠物产业市场规模约500亿,预计未来5-10年将以20-30%速度增长。
2016年,仅宠物犬、猫市场的行业规模达到1720亿元。过去三年里,宠物类用品销售收入增幅位列淘宝前三,行业年均销售收入破千亿元(宠物内心OS:愚蠢的人类啊,是我拉动了你们的GDP)。

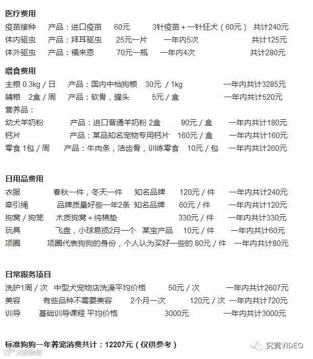
据一位网友统计,一只普通狗狗一年的花销在一万二左右,这还只是最低标准,除此之外,还有很多隐形的额外开销。
从下面这位铲屎官的统计来看,宠物行业的产业链很明晰,每个链条上都存在着商机,目前国内的产业链核心环节分为上游的宠物消费环节和下游服务环节。

(图片来自于知乎用户)
也怪不得有人开玩笑说,想要当网红,除了靠脸和才华,还有条捷径就是靠萌宠。网红经济的热潮之下,“萌宠经济”也蒸蒸日上。
如今目前国内的宠物用品及服务还没有完全形成明星品牌,伴随着新一轮消费升级和渠道洗牌,对于年轻一代铲屎官来说,小众个性化的产品将会更受到他们的欢迎。新媒体自然成了兵家必争之地,一大批宠物类垂直媒体应运而生,例如在犬类领域,就有像狗民网、好狗狗、大话铲屎、一犬一话等,最终的变现方式基本为电商。

而近几年来,对于垂直类电商的评价似乎并不乐观,但宠物行业的消费性质相对封闭,圈子较小,用户粘度较高,客户定位清晰,因此会更适合做垂直电商。
不过,业界人士分析,想要把宠物类电商做好,就要把体验做到极致,之所以要细分,就是为了提升消费者的体验,因此,不光是线上的购买体验,线下的业务也要打通,这样才有可能和综合类电商去竞争。
想要征服小众市场,就要做出自己的风格,打造独特有记忆点的品牌形象。
究究有话说:
“宠物经济”如今随着“网红经济”的潮流再次火热了起来,宠物博主们有的借着这股热潮当起了网红,比如小马甲,老岳父公;也有的做起了原创内容,比如萌猫+美食教程的“食日记”;更有的结合了原创内容,做起了电商,比如文中所说的“一犬一话”。
“一犬一话”推出的产品:Woofbox,为爱狗人士提供每月狗狗用品,通过订阅的方式为养宠人群提供精选的海淘正品,里面包含养宠物必备的日用品、保健品、非处方药等。这种“订阅”的模式还常见于鲜花电商,比如花点时间。
小究究以为,这种半订制、“订阅”的模式,对于平台的品控、用户反馈和用户支持的能力要求很高。如何设计这种一篮子的产品,来满足用户的需求,又如何及时根据用户反馈来进行调整,都是应该考虑的问题。
你是怎么看萌宠经济,又是怎么看萌宠电商的呢?现在就留言说说你的想法,有小礼物赠送哟!
(小究究不代表第一财经观点。)


