8月21日,国务院国有资产监督管理委员会(下称“国资委”)企业改革局发布消息称,经报国务院批准,中国轻工集团公司、中国工艺(集团)公司整体并入中国保利集团公司,成为其全资子企业。中国轻工集团公司与中国工艺(集团)公司不再作为国资委直接监管企业。
早在2003年,首任国资委主任李荣融就提出“到2010年把央企总数缩减至100家以内”的目标。当时国资委管理的央企数量最高达到196家。经过14年兼并重组过程,截止目前,央企数量已减至两位数,99家。
从政策趋势和现有央企所从事业务内容上分析,央企的数量还将继续减少,最终将实现“大一统”格局。

当年拆分 目标打破垄断
15年前的2002年12月29日上午10点,在北京人民大会堂,时任中共中央政治局委员、原国家计委主任曾培炎宣布,世界最大的电力企业——原国家电力公司正式拆分成11家企业:两大电网公司、五大发电集团、四大辅业集团。此举意在打破这个巨无霸对电力行业的绝对垄断。一场轰轰烈烈的电力体制改革之强在全国打响了。
作为中国国企市场化的主要设计师和操刀者之一,国资委原副主任邵宁素有国资改革“操盘手”之称,按照他主编的《国有企业改革实录》的提法,央企的战略重组以2003年为分界岭,分成两个历史阶段。2003年之前是第一阶段,目标是打破垄断,拆分央企。原国家电力公司的拆分,便是这第一阶段的典型代表。
原国家电力公司成立于1997年,拆分前控制了中国这个世界第二大电力市场的绝大多数发电和输电能力,拥有近200万名职工。2002年年初,国务院下发的《国务院关于印发电力体制改革方案的通知》指出,垄断经营的体制性缺陷日益明显,省际之间市场壁垒阻碍了跨省电力市场的形成和电力资源的优化配置,现行管理方式不适应发展要求。为了促进电力工业发展,提高国民经济整体竞争能力,必须加快深化电力体制改革的进程。
此次改革的总体目标是打破垄断,引入竞争,构建政府监管下的政企分开、公平竞争的电力市场体系。
为此,中国决心对原国家电力公司实行厂网分开。所谓的“厂”,指的是发电厂,即后来的五大发电集团(华能集团、大唐集团、华电集团、国电集团、中电力投集团);而“网”则指的是负责电力输送的电网企业,即后来的国家电网和南方电网。此举斩断了原国家电力公司集电力生产、输送、销售于一身的一条龙产业链。
经历原国家电力公司拆分历史的华能集团原总经理贺恭后来回忆,当时原国家电力公司是如此之大,以至于“为了合理进行分配,工作小组在电脑上做了数千个方案”。
改革的效果是明显的。从全国电力装机容量来看,2002年,全国电力装机容量仅有3亿千瓦,而十年后,规模翻了3倍还多,达到了10亿千瓦。“这么快的发展速度是发电侧引入竞争体制的结果。”国家能源局原局长张国宝在2012年谈及中国电力体制改革时说。
到了今天,中国两大电网公司和五大发电集团均走向了世界,海外项目遍地开花。以世界500强企业排名第2位的国家电网为例,其官网显示,作为世界上唯一没有发生大面积停电事故的电网公司,目前公司高端电力装备已经进入世界80多个国家,境外投资总额超过100亿美元,境外资产总额达400亿美元。
在原国家电力公司被拆分的前两年,2000年,南北车的前身中国铁路机车车辆工业总公司(下称“中车总公司”)完成了与铁道部的脱钩。这一年9月,在“避免垄断、鼓励竞争”的指导思想下,经国务院批准,中车总公司一拆为二,成立了两家国有独资大型集团公司:中国南车集团公司(下称“中国南车”)和中国北方机车车辆工业集团公司(下称“中国北车”),双方业务以长江为界划分。
此后,2008年,中国南车实现“A+H”整体上市;2009年,中国北车在A股上市,2014年5月,中国北车香港上市。
与原国家电力公司被拆分后的效果相似,从2005年到2011年的7年间,南北车营业收入增长了四倍,而同期,庞巴迪、阿尔斯通、西门子的营业收入仅增长10%左右。根据德国著名咨询公司SCIVerkehr公司2013年公布的轨道交通装备行业年度排名,中国北车2012年新造机车车辆营业收入继续位居世界轨道交通装备行业榜首,中国南车则紧随其后。
另据公开资料,南北车2013年已分别实现营业收入978.9亿元和972.4亿元,接近两家公司刚成立时候各自收入的10倍。根据发展规划,中国南车预计2015年将实现营业收入1500亿元,中国北车则是1400亿元。
分家后的南北车同样走向了世界。2014年,两家公司的产品已出口到超过80个国家及地区。2015年,两家公司均中标美国面向全球招标的地铁项目,成为中国轨道交通首次胜出登陆美国的案例。
在中车总被拆分的前一年,1999年,为了激活船舶行业的竞争,中国决定对原中国船舶工业总公司(下称“中船总”)进行拆分。“南船、北船上世纪90年代因为竞争需要而分开。”中船重工董事长胡问鸣后来说。
与中车总的拆分相似,中船总的拆分,同样以长江为界,长江以北包扩武汉在内的造船工业都属中船重工,俗称北船;长江以南属于中船集团,俗称南船。
中船总的拆分效果同样明显。以中船集团为例,2004年,该公司造船产量刷新历史记录,造船产量超过了中船总史上的最高产量。而到了2010年,中国就已经成为了世界造船第一大国。“1999年的时候,中国的船舶业只占世界份额5%左右,但现在已经占到世界份额的逾30%,为世界第一。”胡问鸣说。
实践证明,在第一阶段的央企战略重组中,通过对多家“巨无霸”企业进行拆分,央企的生命力得到了空前激活。邵宁在2015年的一次相关论坛上说,1998年到2003年的一系列国企改革,根本性地改变了国有经济的布局结构,化解了转轨时期矛盾,没有这个时期的改革,也就没有后来国有经济相对较好的局面。
据邵宁介绍,2002年-2012年,中央企业的营业收入从3.36万亿增加到22.5万亿,平均每年增长22.9%。净利润从1622亿增加到9247亿,平均每年增长19%。上交税金从2927亿增加到1.9万亿,平均每年增长20.6%。
如今整合 只为更好向前
2003年国资委成立,央企的战略重组进入到第二阶段。按照邵宁的说法,这个阶段的整合是在新设立的国资委指导下进行的,主要工作一方面是对前期的分拆重组进行必要完善;另一方面,积极稳步推进所出资企业的重组整合,将监管初期的196户通过吸收合并等方式,逐步调整到一百多户。
这是一个曲折复杂的过程。
2003年,李荣融提出“到2010年把央企总数缩减至100家以内”的目标。2010年8月,李荣融退休之时,央企数目剩下123家。时至今日,央企数量终于实现了控制到一百家以内的目标。
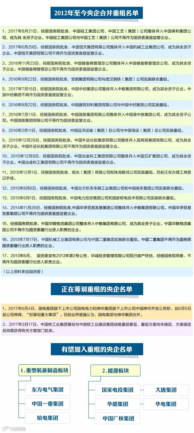
十八大以来,央企兼并重组可谓大刀阔斧。中国北车与中国南车、中远集团与中国海运、宝钢与武钢等30余家央企相继完成重组,央企数量从117家调整到99家。其中以2015年以来尤为突出。其中,2015年完成了6对12户央企的重组,2016年则完成了5对10户央企的重组。
这样的速度将继续下去。2017年以来央企重组继续推进,目前,国电集团和神华集团、中核集团和中国核建正在推进战略重组事宜,而国家电投正在与华能集团“进行接触”。其中,媒体引述国电集团安全生产部处长关维竹在最近的一次公开场合上的讲话说,国电集团和神华集团的合并方案已上报国务院。
“国资委将继续推进央企集团层面重组,目前重点是推进煤电、重型装备制造、钢铁等领域重组。”6月2日,国资委副秘书长彭华岗在国企改革吹风会上说。
这意味着,还将有更多能源类央企加入到重组当中。
有关央企近两年来加速重组的原因,众说纷纭。其中一个有着基本共识的观点是,就像国企管理者、经济学博士吴幼喜2015年在第一财经撰文所说,随着中国经济进入三期叠加(增长速度换档期、结构调整阵痛期、前期刺激政策消化期),中国经济发展面临新的挑战,经济结构正处在深刻转型中,政府决策层决意继续推动央企大整合。
以煤电行业来说,中电联发布的2017年上半年全国电力供需形势分析预测报告显示,上半年,全国煤炭供需平衡偏紧,各环节库存下降,电煤价格高位上涨,煤电企业电煤成本大幅攀升,大部分发电集团煤电板块持续整体亏损。预计下半年全国电力供应能力总体富余、部分地区相对过剩,煤电企业将持续亏损。
1℃记者对五大电力集团年中会公布的资料进行梳理发现,上半年,受煤价高位运行、电价下调、煤电利用小时数下降、弃风弃光等多重不利因素叠加影响,五大发电集团生产经营仍有压力。大唐集团董事长陈进行在该公司年中会议上称,从经营形势看,实现全年利润目标和负债率控制目标,公司“必须要有超常规措施和超常规力度”。
以国电集团和神华集团来说,国家发改委能源研究所原所长周大地向第一财经1℃记者分析称,如果两大集团联合,将打破行业壁垒,成为一个新的能源公司,“在目前的情况下,有利于企业的纵向发展,而不是(做单独的)煤炭公司或电力公司。”
中国企业研究院首席研究员李锦则向1℃记者分析称,煤炭企业与发电企业重组,形成同一主体是煤电联营的较好形式,能够形成全产业链竞争优势,发挥协同效应。
统计资料显示,从2003到2010年,央企的平均资产负债率从57%升至65%左右,远远超出国际平均水平。此外,“组而不合”成为央企重组中另一个被诟病的现象。有些央企形式上实现了整合,但在实际业务经营和人员管理等方面并没有实现协同效应,反而因为盲目扩张增加了内部损耗。例如中外运长航集团在2013年出现百亿亏损,旗下的长油航运因为连续4年亏损,于2014年6月被从A股摘牌,成为央企退市第一股。
据国资委副秘书长彭华岗介绍,从目前推进的央企兼并重组来看,大致可以分为四种情况:一是强强联合的重组,比如原中国南车和中国北车重组形成的中国中车;二是优势互补的重组,比如原中电投集团和国家核电重组形成的国家电投;三是吸收合并的重组,比如招商局集团和中国外运长航的重组;四是共建共享的新组建方式,比如三家通讯企业共同出资成立了铁塔公司。
央企通过重组实现优势互补已有成功案例。比如,原中电投集团是五大发电集团中唯一拥有核电运营资质,并拥有多个内陆和沿海核电厂址资源,但核电设计力量薄弱;国家核电则是美国第三代核电技术AP1000的受让方,核电设计研发能力较强,但没有核电运营资质。第一财经1℃记者从国家电投获得资料显示,重组后,在保留原国家核电平台的基础上,将原中电投核电资产注入国家核电,建立了集技术开发、工程建设、投资运营于一体的核电全产业链子集团,国家核电资产从400亿元上升到1200亿元。
中国产品“走出去”也是推动央企重组的另一个原因。
以南北船为例,双方经过是十余年的竞争后,胡问鸣说:“我们的竞争对手变了,面临着国际化的竞争。在这个时候,作为央企领军者,需要把眼光瞄准国际,瞄准国际上的强手。”他意指,在目前的情况下,南北船有必要再次走到一起。
多位接近接近南北船的知情人士对1℃记者说,目前,南北船的确有必要进行重组。他们中有人举例说,两船在国际市场竞争中,“同一艘船,有的出10亿,有的出9亿,不少订单只求保本不亏。”
与南北船相比,南北车之间的竞争可谓惨烈。国资委主管的《国资报告》杂志披露的信息称,2011年,在土耳其的机车招标项目上,中国北车压低价格,与中国南车竞争,最终使得该项目被韩国公司抢走。一年后,在阿根廷政府机车外包项目上,中国北车报价230万美元/辆,中国南车开出127万美元/辆的“超低价”,最终抢下了总额近10亿美元的订单。但这一订单的含金量在内耗中已经大打折扣。
“这种竞争导致国家利益大量丧失。”针对南北车的海外恶性竞争,国资委研究中心主任楚序平指出,恶性竞争让中国企业在国际谈判中十分被动,最终不得不采取低廉的报价或者接受昂贵的价格,致使国资大量隐性流失。
这样的后果还有,原国家外经贸部副部长龙永图对1℃记者说:“过去在处理中国应对国外反倾销反补贴的时候,我当时就发现,国内企业在海外‘内斗’是引发我们遭遇反倾销的一个非常重要原因。”
中国决定为这种“内斗”画上句话。2015年,分开15年以后的南北车再一次走到了一起——中国中车成立了。中国中车承继了上述两家公司的全部业务和资产,变身为全球规模最大、品种最全、技术领先的轨道交通装备供应商。
可以确定的是,中国中车的到来,将让中国在海外铁路的竞争中变得更加强大。至少从规模上来说,它已经超过德国西门子、法国阿尔斯通、加拿大庞巴迪等世界机车制造龙头企业。
中国中车官网显示,目前,该公司制造的高速动车组系列产品,已经成为中国向世界展示发展成就的重要名片,产品现已出口全球六大洲近百个国家和地区,并逐步从产品出口向技术输出、资本输出和全球化经营转变。
在某种程度上,南北车的重组,完成了中国央企在轨道交通装备供应行业的一次央企大一统。

早在2014年,有关央企大一统的说法就在中国核工业领域展开了。国务院核电领导小组办公室原副主任汤紫德向第一财经1℃记者回忆说,当时,核工业界几位老同志倡议实行核工业大一统,以克服当前“资源分散”、“重复建设”等多种弊端。
两年后,2017年年初,中核集团和中国核建通旗下上市公司透露了它们正在筹划战略重组事宜的消息。中核集团和中国核建是1999年由原中国核工业总公司(下称“中核总”)拆分而成的。
“我们一直在推动,中国的核企应该往一起走。”于2016年从中国核建董事长一职调任中核集团董事长的王寿君说,南车北车合并为中国中车,是央企重组的一个重要信号,或许具有借鉴意义。它们都经历了从集中统一到分散的过程,曾经的分拆是为了更好地激发企业竞争力,但现在走向国际市场的过程中,面临着国家整体实力较量的同时,也存在着恶性竞争、内耗严重等问题。
目前,中国主要的核电集团包括中核集团、中国核建、中国广核集团(下称“中广核”)、国家电投。如果它们最后走到一起,在规模上将是世界上最大的核电“航母”。
多位接近中核集团、中国核建的知情人士向1℃记者表示,这两家集团的重组并不是问题,问题是在它们重组之后如何与其他核电集团继续重组,也就是所谓的核工业领域的央企大一统。“这步棋,什么时候时机成熟,还是需要一点时间。”一位知情人士表示。
媒体还引述国电集团安全生产部处长关维竹的话说,国电集团和神华集团重组后的新集团名称暂定为国家能源投资集团。如果这两家企业最终重组成功,新的集团总资产高达1.8万亿元,电力总装机容量将高达2.3亿千瓦,将雄冠世界其他发电集团。
一位国家核安全局退休高官向1℃记者表示,中国五大发电集团以及四小发电集团(国投电力、国华电力、华润电力、中广核)有可能重组成几家航母级能源集团。
李锦表示,电力行业的重组,可有效减少重复建设和无效投资,做大做强,提高在国际市场上的竞争力。他解释说,五大发电集团的组建成为上一轮电改的亮点,使得发电端引入竞争。但随着五大发电集团在火电等领域的竞争日益加剧,重复建设、同质化竞争、内耗严重的问题也逐渐暴露出来。
对于保利集团兼并轻工、工艺,李锦对1℃记者表示,有三个理由值得关注:
第一,从重组角度看,多元化、国际化的大型央企整合资产规模比较小、业务有重合的央企这种‘’大吃小’是央企重组的一种类型,会成为未来央企重组的一种新趋势。以前我国更多采取让央企整体合并的方式,通常是业务重合度比较高、上下游的合并。现在让一家央企直接成为另一家央企的全资子公司,可以降低央企重组的阻力。
第二,从产业角度看,“保利合并中国轻工、中国工艺是企业发展内部合并要素决定的,有合理性。“李锦指出,保利集团的业务主要有三个板块:军民品贸易、文化、房地产,保利一直想做强其文化板块,央企里面文化板块企业较少,中国工艺正符合保利做强其文化板块的要求。中国轻工也是如此,其在贸易方面,可以与保利优势互补。
第三,从改革角度看,保利集团是8家国有资本投资公司试点之一。试点企业的一项重要工作就是推进相关产业和业务重组整合,使国有资本有进有退,提高国有资本配置效率。
在李锦看来,央企总数合并到90家之内是完全可以期待的,没有悬念,只是时间问题。
国有企业改革是中国经济体制改革中最核心和关键的环节。20年来,在中国经济急遽变化之下,央企经历了一场分分合合的深刻改革。从目前的迹象看来,作为国家队,央企正在沿着“大一统”的轨迹走来。
改革的目的,无疑是让这支国家队变得更加精壮。用国资委主管的《国资报告》杂志的话来说,那就是:“央企重组……要的是精壮,不是肥壮。再大的企业,如果只是一坨肥肉,肯定是跑不快的。”


