点击“终码一生”,关注,置顶公众号
每日技术干货,第一时间送达!
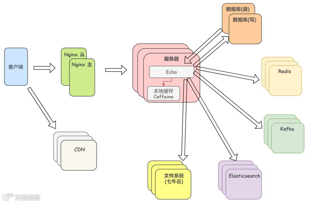
Echo 是一套前后端不分离的开源社区系统,基于目前主流 Java Web 技术栈(SpringBoot + MyBatis + MySQL + Redis + Kafka + Elasticsearch + Spring Security + ...),并提供详细的开发文档和配套教程。包含帖子、评论、私信、系统通知、点赞、关注、搜索、用户设置、数据统计等模块。

1
技术栈
后端:
Spring
Spring Boot 2.1.5 RELEASE
Spring MVC
ORM:MyBatis
数据库:MySQL 5.7
分布式缓存:Redis
本地缓存:Caffeine
消息队列:Kafka 2.13-2.7.0
搜索引擎:Elasticsearch 6.4.3
安全:Spring Security
邮件任务:Spring Mail
分布式定时任务:Spring Quartz
日志:SLF4J(日志接口) + Logback(日志实现)
前端:
Thymeleaf
Bootstrap 4.x
Jquery
Ajax
开发环境:
操作系统:Windows 10
构建工具:Apache Maven
集成开发工具:Intellij IDEA
应用服务器:Apache Tomcat
接口测试工具:Postman
压力测试工具:Apache JMeter
版本控制工具:Git
Java 版本:8
2
部署架构

3
部分截图









开源地址:
Gitee:https://gitee.com/veal98/Echo
Github:https://github.com/Veal98/Echo
PS:防止找不到本篇文章,可以收藏点赞,方便翻阅查找哦。
往期推荐

