-
跨站脚本攻击(XSS) -
SQL 注入攻击 -
OS 命令注入攻击 -
HTTP 首部注入攻击 -
跨站点请求伪造(CSRF) -
等等…

-
DOM 访问限制:同源策略限制了网页脚本(如 JavaScript)访问其他源的 DOM。这意味着通过脚本无法直接访问跨源页面的 DOM 元素、属性或方法。这是为了防止恶意网站从其他网站窃取敏感信息。 -
Web 数据限制:同源策略也限制了从其他源加载的 Web 数据(例如 XMLHttpRequest 或 Fetch API)。在同源策略下,XMLHttpRequest 或 Fetch 请求只能发送到与当前网页具有相同源的目标。这有助于防止跨站点请求伪造(CSRF)等攻击。 -
网络通信限制:同源策略还限制了跨源的网络通信。浏览器会阻止从一个源发出的请求获取来自其他源的响应。这样做是为了确保只有受信任的源能够与服务器进行通信,以避免恶意行为。
-
HTTP 方法限制:只能使用 GET、HEAD、POST 这三种 HTTP 方法之一。如果请求使用了其他 HTTP 方法,就不再被视为简单请求。 -
自定义标头限制:请求的 HTTP 标头只能是以下几种常见的标头:Accept、Accept-Language、Content-Language、Last-Event-ID、Content-Type(仅限于 application/x-www-form-urlencoded、multipart/form-data、text/plain)。HTML 头部 header field 字段:DPR、Download、Save-Data、Viewport-Width、WIdth。如果请求使用了其他标头,同样不再被视为简单请求。 -
请求中没有使用 ReadableStream 对象。 -
不使用自定义请求标头:请求不能包含用户自定义的标头。 -
请求中的任意 XMLHttpRequestUpload 对象均没有注册任何事件监听器;XMLHttpRequestUpload 对象可以使用 XMLHttpRequest.upload 属性访问
-
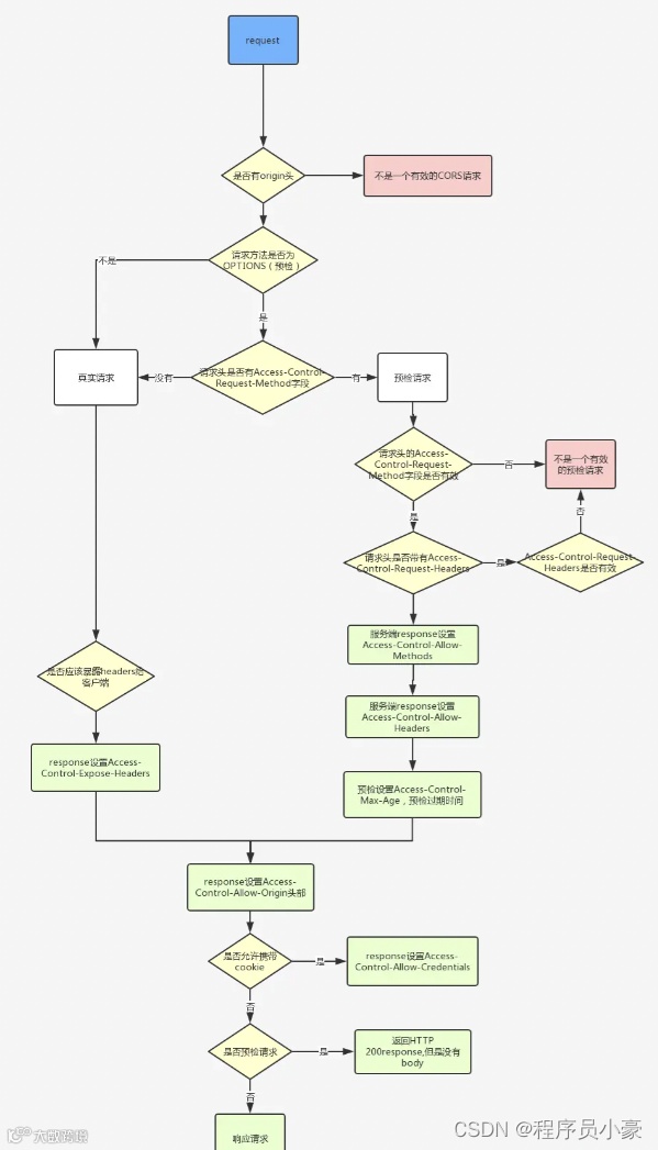
Access-Control-Request-Method:该字段是必须的,用来列出浏览器的 CORS 请求会用到哪些 HTTP 方法,上例是 POST。 -
Access-Control-Request-Headers:该字段是一个逗号分隔的字符串,指定浏览器 CORS 请求会额外发送的头信息字段,上例是 content-type,x-secsdk-csrf-token。 -
access-control-allow-origin:在上述例子中,表示 https://xxx.cn 可以请求数据,也可以设置为* 符号,表示统一任意跨源请求。 -
access-control-max-age:该字段可选,用来指定本次预检请求的有效期,单位为秒。上面结果中,有效期是 1 天(86408 秒),即允许缓存该条回应 1 天(86408 秒),在此期间,不用发出另一条预检请求。
-
为了避免恶意网站滥用 Access-Control-Allow-Origin 头部字段来获取用户敏感信息,服务器在设置时不能将其值设为通配符 *。相反,应该将其设置为特定的域,例如:Access-Control-Allow-Origin: https://xxx.cn。通过将 Access-Control-Allow-Origin 设置为特定的域,服务器只允许来自指定域的请求进行跨域访问。这样可以限制跨域请求的范围,避免不可信的域获取到用户敏感信息。 -
为了避免潜在的安全风险,服务器不能将 Access-Control-Allow-Headers 的值设为通配符 *。这是因为不受限制的请求头可能被滥用。相反,应该将其设置为一个包含标头名称的列表,例如:Access-Control-Allow-Headers: X-PINGOTHER, Content-Type。通过将 Access-Control-Allow-Headers 设置为明确的标头名称列表,服务器可以限制哪些自定义请求头是允许的。只有在允许的标头列表中的头部字段才能在跨域请求中被接受。 -
为了避免潜在的安全风险,服务器不能将 Access-Control-Allow-Methods 的值设为通配符 *。这样做将允许来自任意域的请求使用任意的 HTTP 方法,可能导致滥用行为的发生。相反,应该将其设置为一个特定的请求方法名称列表,例如:Access-Control-Allow-Methods: POST, GET。通过将 Access-Control-Allow-Methods 设置为明确的请求方法列表,服务器可以限制哪些方法是允许的。只有在允许的方法列表中的方法才能在跨域请求中被接受和处理。 -
对于附带身份凭证的请求(通常是 Cookie),
来源:blog.csdn.net/A_D_H_E_R_E/article/details/132483843
往期推荐


