5月16日即将开启的“516科研光电产品采购节”,作为全网第一个科研光电产品线上集中采购活动,涉及光学元件、光学机械设备、光纤设备、光源器件、实验室仪器、成像系统器件六大类,超40家光学供应商将携众多产品、超级折扣力度倾情亮相,为科研人员助力,为科研实验省钱。
品牌折扣+平台福利
狂撒一整天
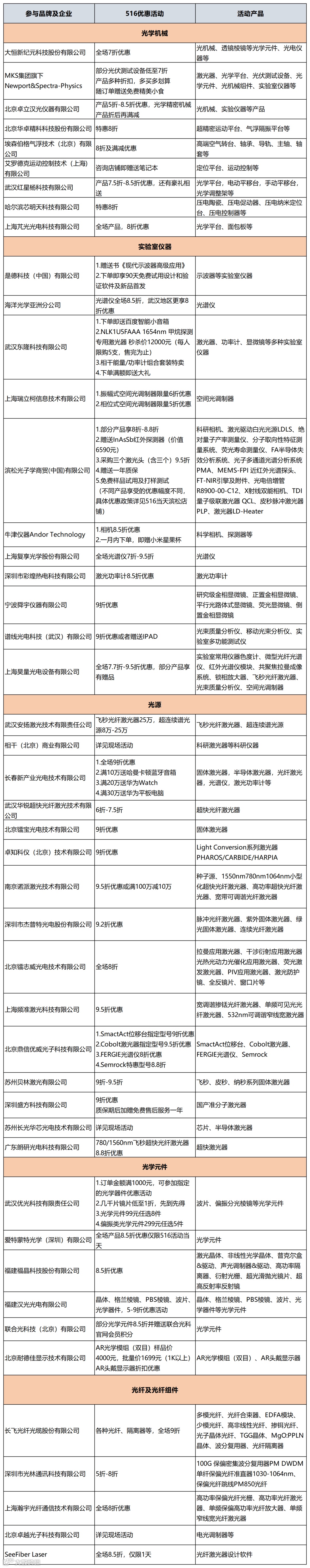
品牌折扣总览
(具体优惠以516活动当天各店铺公布为准)
除了各品牌活动,光电汇平台也推出了两款限时优惠:
1)10:00-11:00和14:00-15:00两个时间段,各限额免费发放50份“实验室工具箱”,共计100份,先到先得。
2)活动期间购买任意活动产品,即可领取100元的零食大礼包。
参与完品牌活动,还可申领平台礼品,双份福利,好事不断。
多场直播
大咖直击激光最强音
采购节同期,我们也策划多场“激光器发明60周年”系列线上纪念活动,多位激光大咖线上直播,直击激光最强音。
“激光器发明60周年”系列线上纪念直播日程如下:
时间 |
活动名称 |
9:00-11:30 |
“激光器60周年”线上纪念会暨圆桌论坛 |
13:30-14:10 |
超快激光微纳加工技术及其应用交流会 |
14:20 -15:20 |
国内外超短脉冲激光器点评圆桌讨论 |
15:40-16:10 |
科研采购需求发布会 |
时间:5月16日 9:00~11:30
参与嘉宾:
(专家按产业链顺序排序)
钟敏霖 清华大学 教授(特邀主持人)
张宽收 山西大学 教授
郑婉华 中科院半导体所 研究员
周 朴 国防科技大学 研究员
胡明列 天津大学 教授
闵大勇 长光华芯 董事长
刘兴胜 炬光科技 董事长
闫大鹏 锐科激光 总工程师
陈抗抗 安扬激光 董事长
陈 焱 大族激光智能装备集团 总经理
邓家科 华工激光 总经理
论坛议题:
议题1:国内几类主流激光器(全固态激光器、半导体激光器、光纤激光器和超快激光器)从发明至今的发展历程和展望?
议题2:经历60年的发展,国内激光产业在全球处于怎样的地位?
议题3:疫情对中国乃至全球激光产业格局的变化有什么影响?大家都做了哪些应对?
议题4:基于各类激光器优异的性能,激光器的应用越来越广泛,请问激光技术未来有哪些新的发展趋势?
议题5:中国激光市场增长迅速,能否预测未来激光市场上会有哪些新的应用爆发?
议题6:在国内激光领域,从学术研究到产业应用,还有哪些鸿沟(难点、痛点、卡脖子技术)需要跨越?国内外有哪些好的做法值得我们借鉴?
时间:5月16日13:30-14:10
主持人:
邱建荣,浙江大学微纳光子学研究所所长,现代光学仪器国家重点实验室副主任。
报告题目:超快激光微纳制造技术及其应用
报告摘要:
1. 飞秒激光的特点
2. 飞秒激光诱导微纳结构
3. 飞秒激光微纳加工技术
4. 飞秒激光制造存在的问题和展望
时间:5月16日 14:20-15:20
主持人:
吴强教授 南开大学
特邀嘉宾:
张志刚 教 授 北京大学
赵全忠 研究员 中科院上海光机所
吴 东 教 授 中国科技大学
牟成博 教 授 上海大学
圆桌论坛议题:
议题1:国内外研发超短脉冲激光器(阿秒与飞秒)有哪些代表性的研究单位,脉宽和能量达到多少;生产用于科研的超短脉冲激光器的企业有哪些代表性的公司,水准如何?
议题2:作为超短脉冲激光器领域的应用科学家,您在选用超短脉冲激光器时,有哪些经验技巧,从激光器本身性能以及应用研究方向来谈?
议题3:国内与国外的超短脉冲激光器的差距在哪些地方,从光纤激光器与固体激光器两方面来说?科研院所采购的超短脉冲激光器品牌主要有哪些,采购原因是什么?请您比较一下国内外企业的科研用飞秒激光器性能和市场价格如何?
议题4:目前超短脉冲激光器实现大规模产业化应用的难点在什么地方?国内的超短脉冲激光器企业应该从哪些方面来进行突破?未来超短脉冲激光器技术的发展趋势和应用方向是什么?
议题5:疫情给激光器科研和生产带来哪些影响或冲击,带来哪些希望或新的方向?
时间:5月16日15:40-16:10
发布需求科研单位:
华中科技大学武汉光电国家研究中心、武汉光电工业研究院 甘棕松课题组
西安交通大学飞秒激光微纳制造实验室 陈烽课题组
超40家主流品牌
集中狂欢
此次参与采购节的品牌除了滨松、理波、光谱物理、相干、爱特蒙特、艾罗德克、是德科技、海洋光学等国外一线大牌,也不乏国内众多主流品牌,例如大恒光电、福晶科技、杰普特光电、华日激光、昊量光电、长春新产业、上海瀚宇、安扬激光、华锐激光、镭宝光电、舜宇光学、复享光学等超40家科研光电产品供应商。
直播链接1:
http://www.oeshow.cn/516 (516采购节网站将于5月14日正式上线,届时大家可以点击此链接进入采购平台,直播当日也可点击此链接直接进入直播页面)
直播链接2:
敬请关注“光电汇OESHOW”微信公众号后续信息
科研+产业
采购+直播
互动+福利
就在516
线上等你,不见不散!
光电行业的小伙伴们:
征稿方向
光学科普
工艺技术
微知识点
技术进展综述
产业观察
对热点事件的评论
……
投稿请联系:oepn@siom.ac.cn
扫码关注我们
本文注明来源为其他媒体或网站的文/图等稿件均为转载,如涉及版权等问题,请作者在20个工作日之内联系我们,我们将协调给予处理。最终解释权归光电汇所有。
本文版权所有,
公众号如需转载
请联系oepn@siom.ac.cn
我知道你在看哟





