作者简介
刘琪
潘峰
姜博
论文引用格式:
刘琪, 潘峰, 姜博. 日本区域5G专网发展分析及思考[J]. 信息通信技术与政策, 2022,48(6):75-79.
∗基金项目:国家重点研发计划项目(2020YFB1807603)资助
日本区域5G专网发展分析及思考*
刘琪 潘峰 姜博
(中国信息通信研究院无线电研究中心,北京 100037)
摘要:随着行业数字化转型的不断深入,全球范围内5G行业应用出现了公网和专网两种模式,公网模式是完全或部分依托运营商频率和网络资源提供服务的模式,而专网模式是使用专用频率,5G网络完全私有的模式,目前日本、德国等国家通过专网模式大力发展5G行业应用。日本监管机构提出区域5G专网模式,出台了产业和频率相关政策,通过重点示范项目推动区域5G专网发展。日本区域5G专网情况为我国5G专网发展和应用提供了一定参考。
关键词:区域5G专网;中频段;毫米波频段;5G行业应用
中图分类号:TN929.11 文献标志码:A
引用格式:刘琪, 潘峰, 姜博. 日本区域5G专网发展分析及思考[J]. 信息通信技术与政策, 2022,48(6):75-79.
DOI:10.12267/j.issn.2096-5931.2022.06.013
0 引言
2020年3月,日本三大电信运营企业推出了5G网络商用服务,正式进入5G时代。日本在发展5G公众移动通信的同时,还积极推动区域5G专网(Local 5G、L5G)发展。与电信运营企业全国性5G网络不同,区域5G专网允许企业和政府等主体根据区域和行业个性化需求,在自有建筑物或场所灵活部署5G网络,目的是为不同行业和场景提供灵活多样的应用模式,创造新的价值[1]。据不完全统计,截至2021年12月31日,日本监管机构总务省(MIC)已向超过84 家企业发放了区域5G频率许可[2],并积极推动L5G的行业应用。本文主要分析了日本L5G相关产业、频率、技术、重点示范项目情况,为我国5G专网发展提供参考。
1 日本区域5G专网发展的背景
为了满足未来物联网和泛在通信的需求,日本在2016年启动了5G系统的论证工作。2018年12月,MIC发布了《关于建设第五代移动通信系统特定基站指南的通知草案》,规划了3.6~4.2 GHz、4.4~4.9 GHz、27.5~29.5 GHz频段为5G工作频段,其中提出了区域5G概念,考虑在一些独立环境下预留部分5G频率用于私人使用。MIC认为以物联网为代表的无线通信需求日趋多样化,在部分行业应用场景下,大多业务集中在局部区域。考虑到电信运营企业的全国5G服务无法完全满足局部区域内碎片化、个性化、灵活的行业需求,所以MIC提出基于5G技术的区域网络,铁路、工厂、机场、医院、港口、农业、建筑、物流等多个领域主体可以灵活部署使用区域5G专网。2019年12月24日,MIC发布了28.2~28.3 GHz频段L5G频率许可法令和通知[3],同时开始接受频率许可申请。为进一步满足专网用户多样化需求,2020年12月18日MIC再次发布了4.6~4.9 GHz和28.3~29.1 GHz频段L5G频率许可法令[4]。
2 日本推动区域5G专网发展
2.1 监管机构出台政策支持区域5G专网发展
MIC出台政策积极推动L5G发展。MIC于2020年针对区域5G专网部署和应用开展技术试验,评估相关频段的传播特性以及应用场景适配性,目前正在开展L5G应用案例的征集和推广,通过分析2020—2021年应用示范,进一步研究电波传播特性,形成区域5G专网解决方案,支持更灵活的L5G应用。
MIC将5G作为解决老龄化问题、增强日本经济国际竞争力的重要手段。2020年,MIC通过了5G投资促进税制,将5G投资作为企业税和所得税一项特别抵扣措施:全国和区域5G网络基站投资可用于15%的税收抵扣或30%的特别折旧;对于部分购买了区域5G设备的企业,购买设备后3年内税基减半[5]。
2.2 相关方积极参与区域5G专网部署应用
早在2018年日本发布5G频率规划时,MIC成立了新一代移动通信系统委员会,由用户企业、运营商、设备商、科研机构和高校等单位组成,针对公网和L5G相关技术问题开展研究。为推动L5G在工厂、农地、交通、医疗、工地、灾害现场等场景的应用,日本于2021年1月成立了“区域5G推进公私联络委员会”,该委员会由各行业组织以及L5G推进组织构成,目的是搭建供需平台,实现用户、政府机构、电信运营商、厂商等多方面对接。该委员会还开展宣传工作,促进区域5G的部署应用。
2.3 区域5G专网工作频段及使用要求
2.3.1 工作频段
日本先后规划了4.6~4.9 GHz中频段300 MHz频率和28.2~29.1 GHz毫米波频段800 MHz频率用于L5G系统,均与公众移动通信5G系统相邻。
2.3.2 许可模式和技术要求
日本区域5G专网频率许可对象主要包括“自有建筑物”或“自有土地”上的建筑物所有者、建筑物或土地所有者的授权人等。日本区域5G专网频率的使用范围限定在自有建筑物/土地以及租赁的相关建筑物/土地内,获得建筑物/土地所有者授权的申请人也可以在授权区域范围内建设区域5G网络。按照日本《电波法》规定,部署L5G需要申请基站许可,申请时除了需要提交基站相关材料以及建设设计文档等材料之外,对于自建网络的申请人还需要提交L5G覆盖图纸、登记事项证明;如果是委托开展网络建设的,还需要提交委托书等证明文件;如果是自建L5G网络仅为自用,则无需注册或申请电信业务资质。除以上要求外,MIC还提出了技术合格证、无线电业务从业者资格、与其他L5G以及运营商5G网络协调、网络安全、国际移动用户识别码(IMSI)等要求。
2.3.3 共存技术要求
对于4.6~4.9 GHz频段L5G系统,需考虑与同频系统以及邻频5 GHz频段无线接入系统的共存问题,MIC根据兼容分析结果提出4.6~4.8 GHz仅限部分地区和室内使用,4.8~4.9 GHz无使用限制。对于28.3~29.1 GHz频段L5G系统,需考虑与同频卫星系统共存问题,MIC根据兼容分析结果提出28.3~28.45 GHz室内外均可使用,28.45~29.1 GHz限制在室内使用。此外,考虑到对其他邻频系统的集总干扰问题,MIC还对最大天线增益等指标做了限制。对于L5G之间以及L5G与邻频公网5G系统的兼容共存问题,MIC针对时分双工模式(TDD)5G系统提出了3类共存方案,这也是目前业界主要采用的共存方案[6]。MIC在2019年12月发布的28.2~28.3 GHz频段使用指南中,建议采用TDD同步方式实现系统共存,即两系统的上下行时隙配比一致和时钟完全同步。但为了满足L5G多样化业务需求,例如4K/8K视频数据上传等大上行业务,需要使用更加灵活的5G帧结构和上下行时隙配比,MIC提出了TDD准同步方案,在主要时隙上下行相同和时钟同步基础上,调整部分时隙上下行方向。此外,还可以使用异步模式,在限制一定干扰条件下,灵活配置两系统的帧结构和时隙上下行方向。
3 日本区域5G专网应用案例介绍
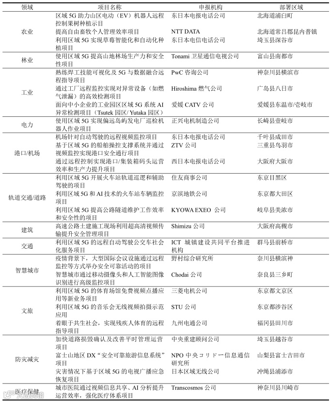
日本从2020年开始每年向社会征集L5G应用案例,从中评选出示范项目形成解决方案。2021年6月,MIC启动了L5G应用案例征集,共收到74 份申请,经专家评选形成了26 个L5G示范项目,涉及工业、林业、农业、电力、港口、铁路、建筑、交通、文旅、防灾减灾、医疗和智慧城市共12 个领域[7](见表1)。表1中部分示范项目的具体情况如下。
表1 2021年日本26项L5G示范项目
本文刊于《信息通信技术与政策》2022年 第6期
主办:中国信息通信研究院
《信息通信技术与政策》官网开通啦!
为进一步提高期刊信息化建设水平,为广大学者提供更优质的服务,我刊于2020年11月18日起正式推出官方网站,现已进入网站试运行阶段。我们将以更专业的态度、更丰富的内容、更权威的报道,继续提供有前瞻性、指导性、实用性的优秀文稿,为建设网络强国和制造强国作出更大贡献!
推荐阅读
你“在看”我吗?

