作者简介
张竞涛
闫嘉豪
陈才
霍小军
张育雄
崔颖
论文引用格式:
张竞涛, 闫嘉豪, 陈才, 等. 数字孪生城市成熟度模型和评估方法研究[J]. 信息通信技术与政策, 2023, 49(8): 8-17.
数字孪生城市成熟度模型和评估方法研究
张竞涛1 闫嘉豪1 陈才1 霍小军2 张育雄1 崔颖1
(1.中国信息通信研究院产业与规划研究所,北京 100037;2.苏州工业园区大数据管理中心,苏州 215028)
摘要:成熟度是刻画评估对象由低级向高级发展过程的方法论。伴随各地数字孪生城市探索建设,如何有效评估其发展水平,引导有序建设,成为数字孪生城市领域的重要命题。基于国内外成熟度研究基础,明确数字孪生城市成熟度的内涵,构建数字孪生城市成熟度模型,提出一级到五级成熟度等级特征,以及数字孪生城市评估的5大维度、19项指标和量化评估方法,并给出推动数字孪生城市成熟度模型应用的建议,为数字孪生城市项目评估、能力认证、迭代升级提供有益参考。
关键词:数字孪生;数字孪生城市;成熟度模型;城市数字化;数字化转型
0 引言
近年来,我国在数字孪生城市建设方面取得了显著进展,各地纷纷探索建设数字孪生城市项目。然而,目前对于数字孪生城市项目仍缺乏统一的评价模型和评估方法,难以客观评估数字孪生城市项目的建设效果,不利于指导数字孪生城市有序建设。因此,有必要构建一套科学合理、操作简便、适用广泛的数字孪生城市成熟度模型为数字孪生城市建设评估提供参考。本文基于国内外成熟度研究基础,结合专家咨询和实地调研,构建了数字孪生城市成熟度模型,明确了数字孪生城市成熟度的评估维度、等级划分和等级要求,有助于数字孪生城市项目评估、能力认证和改进升级。
1 数字孪生城市成熟度研究的价值与内涵
1.1 数字孪生城市成熟度研究的价值
数字孪生城市是指运用物联网、大数据、人工智能(Artificial Intelligence,AI)、建筑信息模型、地理信息系统等技术,在数字空间中构建与物理城市相互映射的数字城市,提升城市治理效率和服务体验,实现物理城市与数字城市同步运行、并行运转、虚实互动的城市发展新形态[1-2]。
近年来,数字孪生城市项目数量及投资规模逐年攀升。然而,数字孪生城市项目仍缺乏统一的评估模型及评估方法,难以有效衡量数字孪生城市项目建设水平。从需求侧看,由于缺乏统一的评估模型,政府部门、企业等在评判数字孪生城市平台能力和建设成效时面临一定的挑战与风险;从供给侧来看,数字孪生城市技术路线不一、产品形态多元,由于缺乏评估框架,也无法对数字孪生项目进行科学合理的等级评估和能力认证,产品优劣难以区分,制约了数字孪生产品的规模化发展。因此,亟需从城市、园区整体需求出发,加快形成涵盖数据、技术、能力、人才、运营等多维度的数字孪生城市成熟度共性模型,为数字孪生城市成熟度评估提供参考。
1.2 数字孪生城市成熟度的研究背景
1.2.1 国外成熟度应用率先起步
成熟度是评估研究对象发展水平的一项综合指标,一般用等级或百分数表示。成熟度模型是一套评估事物发展水平的方法论,通常将事物的发展过程划分为几个有限的级别,每个级别有明确的特征和条件,体现了事物从一个层级提升至下一个层级,逐步升级发展的过程。国内外学者对成熟度开展了充分研究,已广泛应用于软件开发、数据治理等领域。
20世纪70年代,美国航空航天局(National Aeronautics and Space Administration,NASA)提出了技术成熟度等级(Technology Readiness Level,TRL)。TRL分为9个等级,用于评估技术从基础研究到实际应用的成熟程度,有助于技术开发者、投资者和用户在技术创新和采购过程中进行科学管理和决策[3]。1987年,美国卡内基梅隆大学软件工程研究所提出了软件能力成熟度模型(Capability Maturity Model for Software,CMM)[4]。CMM把软件开发过程划分为5个等级,有助于组织建立和有效实施软件开发管理制度,降低软件开发风险和成本。2009年,美国国防部发布了制造成熟度等级(Manufacturing Readiness Level,MRL)[5],将制造能力划分为10个等级,有助于企业和项目管理者合理制定技术发展计划,并指导制造技术从实验室向生产线的转化。TRL、CMM、MRL等成熟度模型的研究及应用,为数字孪生城市成熟度研究提供了参考。
1.2.2 国内成熟度研究发展加快
近年来,我国成熟度模型研究进展加快。2018年,我国发布了首个数据管理领域国家标准《数据管理能力成熟度评估模型》(GB/T36073-2018),提出了数据管理能力成熟度5等级模型[6],有助于企业评估自身数据管理能力,持续完善数据管理组织、程序和制度。2020年,我国提出了智能制造能力成熟度5等级模型[7],有助于企业研判自身智能制造水平,发现问题和差距,推动智能制造能力升级。2021年,工业4.0研究院从孪生精度的角度提出了数字孪生水平(Digital Twin level,DTL)5等级划分[8],分别为几何模型、数据描述、数据融合、动态孪生和自主孪生,为数字孪生单体精细度划分提供了参考。2021年,住房和城乡建设部印发的《城市信息模型(CIM)基础平台技术导则》从模型精细度出发,提出了城市信息模型7等级规定,为数字孪生城市模型数字化表达、可视化能力的等级划分提供了参考。2022年,北京航空航天大学陶飞教授提出了数字孪生成熟度6等级模型[9],并率先应用于数字孪生机器人和数字孪生车间的成熟度评估。
整体来看,目前产学界从孪生精度、场景效果等维度出发,提出了数字孪生等级划分模型,但尚未从城市、园区整体出发,提出涵盖数据、能力、应用、运营、安全等多维度评估模型,亟须建立数字孪生城市成熟度共性模型,为供需两侧开展数字孪生城市项目评估提供参考。
1.3 数字孪生城市成熟度模型的概念
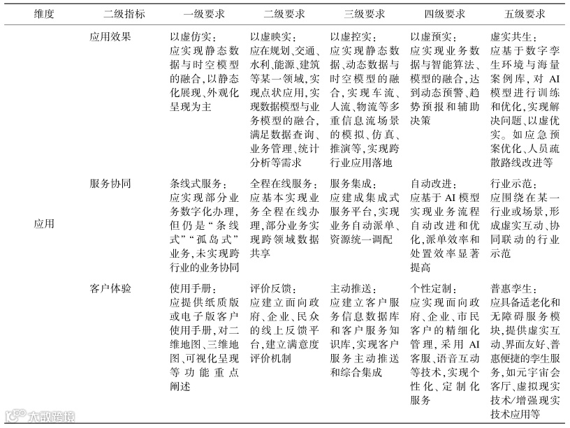
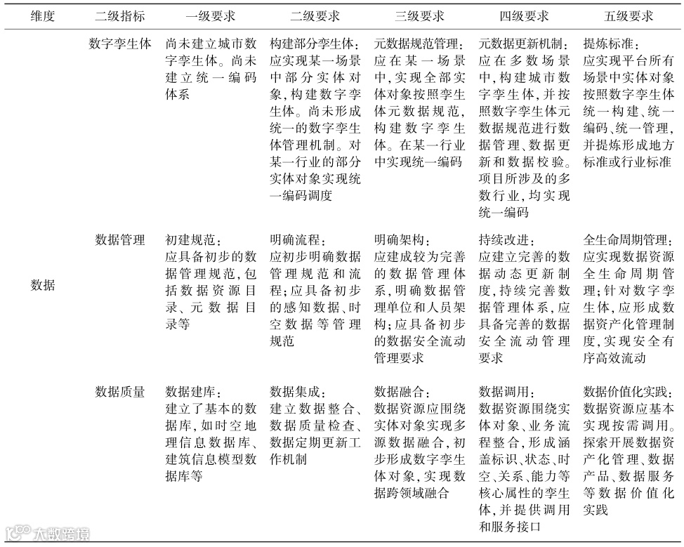
数字孪生城市成熟度是评估某一时间节点下数字孪生城市发展水平的综合指标,用等级表示。数字孪生城市成熟度模型是用于评估数字孪生城市发展水平的一套方法论[10]。经综合研究,数字孪生城市成熟度模型包含5大评估维度、5个等级和19项指标(见表1)。5大评估维度分别为数据、能力、应用、运营和安全。
表1 数字孪生城市成熟度评估指标体系
本文刊于《信息通信技术与政策》2023年 第8期
主办:中国信息通信研究院
《信息通信技术与政策》是工业和信息化部主管、中国信息通信研究院主办的专业学术期刊。本刊定位于“信息通信技术前沿的风向标,信息社会政策探究的思想库”,聚焦信息通信领域技术趋势、公共政策、国家/产业/企业战略,发布前沿研究成果、焦点问题分析、热点政策解读等,推动5G、工业互联网、数字经济、人工智能、区块链、大数据、云计算等技术产业的创新与发展,引导国家技术战略选择与产业政策制定,搭建产、学、研、用的高端学术交流平台。
为进一步提高期刊信息化建设水平,为广大学者提供更优质的服务,我刊官方网站已正式投入运行,欢迎投稿!
推荐阅读
你“在看”我吗?

