大数跨境
0
0

上光所、安光所大招聘,赶紧来看!

上光所、安光所大招聘,赶紧来看! 光电汇OESHOW
2022-02-08
0
导读:有才你就来!

近期,上海光机所、西安光机所发布了人才招聘启示,具体如下:


上海光机所

研究方向:
超快强激光非线性成丝、超快强激光等离子体THz等伴生辐射和应用、超快强激光人工干预天气应用基础研究(人造闪电、成云致雨和大气遥感等) 
合作导师: 
王铁军,上海光机所强场激光物理国家重点实验室研究员,2007年吉林大学博士毕业,2007-2013年先后在德国马普学会量子光学所、加拿大拉瓦尔大学从事博士后研究,2013年到上海光机所工作至今。长期从事超快强激光非线性光学和应用领域的前沿研究工作,发表学术论文90余篇,研究成果先后被德国Technology Review杂志(2016.08)、美国Laser Focus World“News Break”(2020.08)等国际国内媒体报道10余次,论文被引用1400余次,国际会议邀请报告30余次,任SCI期刊Photonics的Topical Advisory Panel Member(2021),作为专家受邀参加国家某重大活动(2020),获得中国科学院人才计划支持(2014)、上海市“浦江人才计划”支持(2014)、The 1st ISUILS Award for Young Researchers(2010)、全国优秀博士学位论文提名(2009)等。 
招聘岗位:特别研究助理(博士后) 
1、要求: 
1)在国(境)内外知名高校、科研院所取得博士学位不超过3年,应届毕业生优先; 
2)年龄一般不超过35周岁; 
3)恪守科研道德和学术规范,学风正派、诚实守信,具有较强的科研创新潜力和团队协作精神;
4)以第一作者在光学或光学工程主流期刊发表文章2篇及以上、有激光等离子体相互作用或超快强激光与物质相互作用等研究经历者,优先考虑。    
2、个人发展: 
1)符合条件者研究所可协助申请“博新”计划、上海“超级博士后”激励计划、中科院特别研究助理资助项目、国际博士后引进计划;博士后面上资助、博士后特别资助(站前/站中)等博士后基金; 
2)优秀博士后出站留所可推荐入选我所“尚光青年”人才等人才激励计划,并可推荐参评中科院青促会会员、中科院引才计划等人才计划。    
3、薪酬福利 
1)薪资:年薪25万+,入选国家、中科院、上海市博士后激励计划的优秀博士后叠加15-30万/年激励绩效,年薪最高可达65万。 
2)福利:享受五险一金(含补充公积金)、博士后公寓或租房补贴、午餐补贴、带薪休假、职工体检、工会福利等福利。 
加入我们:
应聘人请将个人简历及1-3项代表性成果发送至邮箱zhaopin@siom.ac.cn,邮件主题为“×××应聘×××特别研究助理(博士后)岗位”。 
实验室联系人:王老师 电子邮箱:tiejunwang@siom.ac.cn 电话:17717322781 
人事处联系人:姜老师 电话:021-69918059 

西安光机所


围绕西安光机所的特色学科建设和面向国际超快科学研究的最前沿,研究所于2021年5月组建阿秒科学与技术中心。中心以阿秒科学与技术为牵引,开展新一代先进超快激光技术和超快科学研究,致力于建设国际上最先进的、以阿秒时间分辨为突出特点的超快科学与技术研究高地,支撑研究所打造国际一流水平的超快学科方向。中心自成立以来,从日本、美国、德国和匈牙利阿秒光源引进多位高层次海外人才,现有高级职称研究人员11人,中级职称研究人员2人,博士生导师7人,在学研究生近20人。根据中心使命定位和未来发展规划,中心将打造100人以上的固定研究人员队伍。
中心成员长期从事超快激光技术和超快科学的研究工作,90%以上具有在国外科研机构从事相关研究的经历,在中红外飞秒激光、少周期激光技术、软X射线阿秒激光等研究方面报道了国际最高水平,并产生了国内最短、国际先进的75as激光脉冲。中心成员承担了多项国家自然科学基金、科技部重点研发计划、中科院重大科技基础设施预研、陕西省自然科学基础研究计划、陕西省阿秒科学与技术创新团队、研究所重大研究等科研项目,发表SCI论文140余篇,多次在国际学术会议作特邀报告。
为加强中心在超快科学与技术方向的科学及工程技术能力,现公开招聘超快科学与技术领域的学科带头人以及光、机、电、真空、控制、软件等科研岗位人员若干,欢迎广大海内外英才、学子加盟!
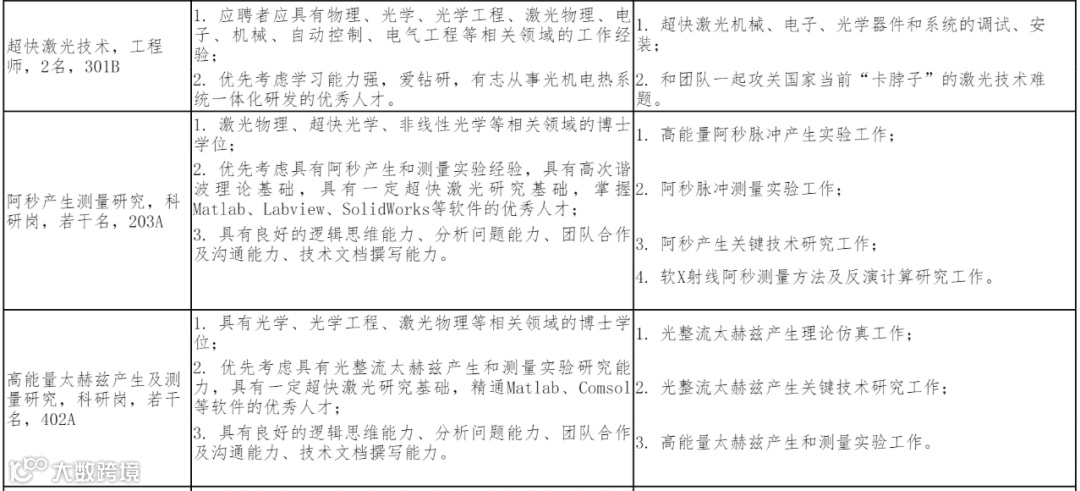
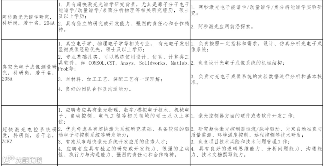
招聘岗位:

薪酬待遇与服务保障:
1、研究员岗位:
45岁以下,特别优秀或紧缺人才可适当放宽年龄限制。
薪酬:执行协议薪酬,30-80万/年。
编制形式:岗位聘用(事业编制)。
住房:可申请购入单位福利房。
福利:享受“五险二金”、年休假和健康体检等员工福利。保障子女入学(中科尚诚幼儿园,大学南路小学分校)。
其他:优先推荐申报国家、科学院及地方高层次人才计划。
2、副研究员岗位:
40岁以下,特别优秀或紧缺人才可适当放宽年龄限制。
薪酬:执行协议薪酬,薪酬范围20-40万/年。
编制形式:岗位聘用(事业编制)。
住房:可申请购入单位福利房。
福利:享受“五险二金”、年休假和健康体检等员工福利。保障子女入学(中科尚诚幼儿园,大学南路小学分校)。
其他:优先推荐申报国家、科学院及地方高层次人才计划。
3、工程师/助理工程师岗位:
薪酬:薪酬范围12-30万/年。
编制形式:项目聘用。
晋升通道:聘期内可依照有关规定进行岗位晋升。聘期表现优秀可进入事业单位编制。
福利:享受“五险一金”、年休假和健康体检等员工福利。
4、特别研究助理岗位(博士毕业生):
33岁以下,特别优秀或紧缺人才可适当放宽年龄限制。
薪酬:特别研究助理薪酬实行“一人一议”,薪酬范围20-40万/年。
编制形式:项目聘用。
晋升通道:聘期内可依照有关规定进行岗位晋升(满两年可竞聘副研究员岗位)。聘期表现优秀可进入事业单位编制。
经费资助:进入我所博士后流动站的特别研究助理,可按要求申请国家“博新计划”及各项博士后基金资助,同时可申请西安市博士后安家费。
住房:聘期内可免费申请入住精装修人才公寓。
人才项目:符合相应条件者可申请“特别研究助理资助项目”或中科院“青年创新促进会”项目,特别优秀者可申请中科院及陕西省人才项目。
福利:享受“五险一金”、年休假和健康体检等员工福利。
应聘方式:
应聘者可将个人简历、学术成果概述等材料发送至下方邮箱,邮件标题统一为“阿秒中心+姓名+应聘岗位+毕业院校+学历学位+专业”。包括但不限于:
1、个人材料:个人简历、身份证正反面、学历学位证书、任职/工作证明等;
2、成果材料:论文首页、专利、获奖、承担项目证明等;
3、其他材料:资格水平证书、职称证明、薪酬证明等。
研究所将及时筛选简历并安排面试。
联系方式:
联系人(招聘业务主管):张老师,孙老师
招聘简历投递邮箱:zhaopin@opt.ac.cn
专业技术咨询邮箱:linhua@opt.ac.cn(林老师)
联系电话:029-88887519,88887521
地址:西安市高新区信息大道17号(710119)
网址:http://www.opt.cas.cn/
本文来源:上海光机所官网、西安光机所官网
END

特色栏目


免责

声明

本文注明来源为其他媒体或网站的文/图等稿件均为转载,如涉及版权等问题,请作者在20个工作日之内联系我们,我们将协调给予处理。最终解释权归光电汇所有。

本文版权所有,公众号如需转载
请联系oepn@siom.ac.cn
商务合作,请联系
季先生 18018304797
觉得有用,请点这里↓↓
【声明】内容源于网络
0
0
光电汇OESHOW
国内知名的光子产业媒体平台,信息创造价值
内容 5691
粉丝 0
光电汇OESHOW 国内知名的光子产业媒体平台,信息创造价值
总阅读1.4k
粉丝0
内容5.7k