大模型正在颠覆对话式人工智能领域,几乎所有做大模型的机构或团队都会通过对话的方式来验证大模型的能力,这也使得市场的目光再次聚焦于对话式用户界面以及人机交互。尽管企业对大模型充满期望,但由于当前大模型的应用存在高成本、高风险等问题,企业必须谨慎评是否要利用基于大模型的对话式AI应用。
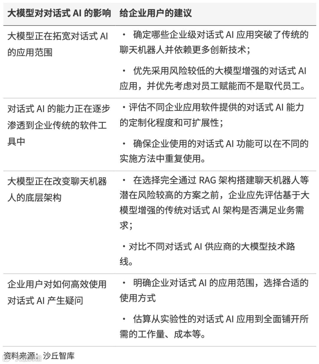
当前,大模型赋能对话式AI应用呈现如下三个趋势:
第一,大模型的出现使用户(客户/员工)可以与软件应用之间进行自动地对话,并且这一趋势越来越明显。
第二,对话式AI应用正在改变甚至取代传统软件工具的用户界面,例如搜索和洞察引擎、商业智能平台和办公软件(word、excel等)。以商业智能平台为例,当前已有多家企业探索ChatBI应用,使用户通过对话的方式实现指标查询、报表生成等功能。
第三,实现对话式AI应用的方式正在发生变化:
这些变化以及市场的快速发展导致企业在考虑对话式AI技术时面临大量不确定性。企业技术相关负责人和业务负责人必须了解大模型将对对话式AI产生的影响,并做出最正确的决策。
点击查看完整版洞察:

