搜索
首页
大数快讯
大数活动
服务超市
文章专题
出海平台
流量密码
出海蓝图
产业赛道
物流仓储
跨境支付
选品策略
实操手册
报告
跨企查
百科
导航
知识体系
工具箱
更多
找货源
跨境招聘
DeepSeek
首页
>
21家银行已部署DeepSeek,增强业务场景逻辑推理能力
>
0
0
21家银行已部署DeepSeek,增强业务场景逻辑推理能力
沙丘社区
2025-03-05
2
导读:沙丘智库《银行业DeepSeek大模型应用跟踪报告》
作者|沙丘智库研究团队
来源|沙丘社区(www.shaqiu.cn)
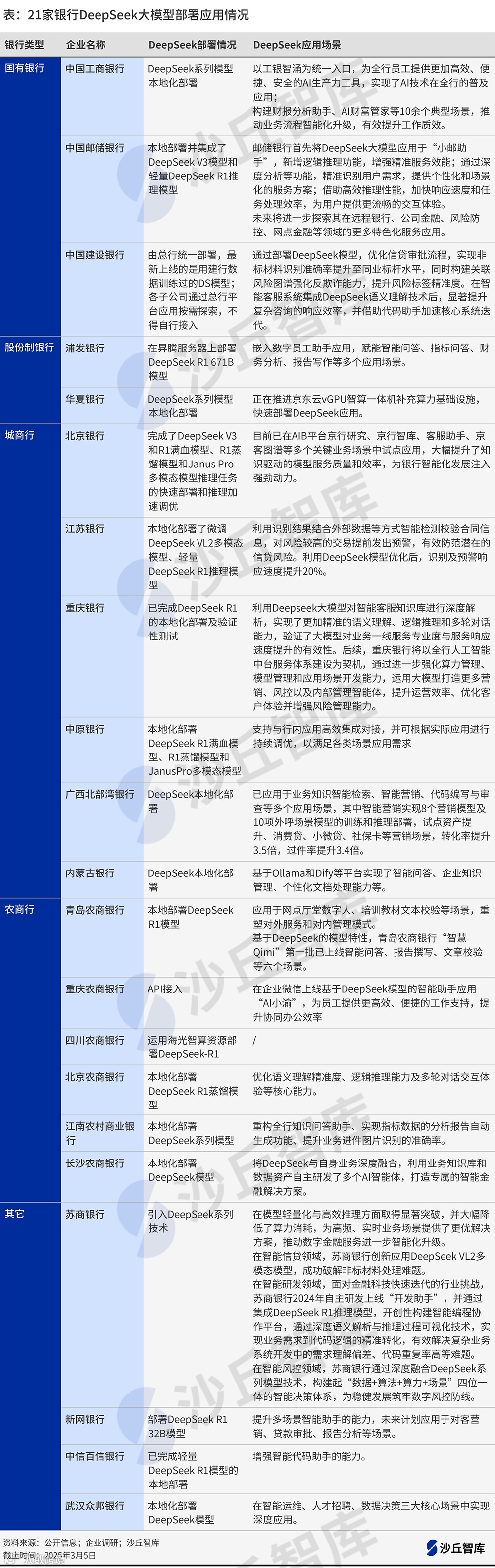
DeepSeek的开源特性推动银行业形成“技术普惠”生态,大型银行通过矩阵化部署巩固优势,中小银行则获得低成本缩小技术差距的机会,整体加速银行业数字化转型进程。根据沙丘智库发布的《
银行业DeepSeek大模型应用跟踪报告
》,
截止目前至少有21家银行部署应用DeepSeek大模型。
• 从部署方式上看,
大部分银行选择本地化部署。
虽然DeepSeek降低了大模型使用成本,但数据安全和隐私要求这一核心约束依然存在,基于数据隐私和安全的考虑,银行(尤其是大型银行)仍然会选择自行搭建大模型技术体系,而不是完全使用外部服务。但对银行来说,DeepSeek R1的私有化部署周期明显缩短(从过去方案的6-8周缩短到2-3周),微调数据需求也从百万级样本降低到十万级样本;
•
从部署类型上看,
以DeepSeek R1蒸馏版32B和70B居多。
32B和70B模型更适合企业级应用,部署成本在几十万。部分头部银行会选择部署满血版671B模型;
•
从应用场景上看,
当前银行主要是利用DeepSeek增强原有大模型应用场景的逻辑推理能力。
例如邮储银行利用DeepSeek增强企业级问答“小邮助手”的服务能力。DeepSeek R1目前尚未在银行的业务场景中产生颠覆性创新应用,但作为一款低成本的开源推理模型,其技术特性与潜力将重塑银行业AI落地的想象空间。
沙丘智库《
银行业DeepSeek大模型应用跟踪报告
》旨在为银行从业者以及决策者提供一份关于银行业DeepSeek大模型应用的全面洞察,助力银行业在智能化转型中把握先机,实现技术与业务的深度融合。
* 以上内容节选自沙丘智库《银行业DeepSeek大模型应用跟踪报告》
▎
更多研究
银行业DeepSeek大模型应用跟踪报告
2025年中国保险业大模型应用跟踪报告
大模型应用跟踪月报(2025年1-2月)
2024年国资央企大模型应用跟踪报告
2024年“大模型+智能客服”最佳实践报告
2024年AI Agent最佳实践报告
2024年“大模型+RAG”最佳实践报告
...
*更多生成式AI研究可前往“
沙丘智库
”小程序查阅
*有任何需求可咨询客服微信:zimu738
【声明】内容源于网络
0
0
沙丘社区
数字化研究与服务机构
内容
672
粉丝
0
关注
在线咨询
沙丘社区
数字化研究与服务机构
总阅读
657
粉丝
0
内容
672
在线咨询
关注