点击蓝字 关注我们
研究亮点
核心创新:
通过N端添加α-螺旋结构,将CasMINI(529 aa)改造为hpCasMINI(554 aa),显著提升基因编辑效率。
性能提升:
1)基因激活效率提高1.4-3.0倍,DNA切割活性提升1.1-19.5倍。
2)特异性指数达0.98,脱靶位点数量远低于SpCas9(平均1.3 vs. 95.1)。
技术普适性:
相同策略成功应用于hpOsCas12f1(458 aa)和hpAsCas12f1(447 aa),证实结构优化策略的广泛适用性。
Part.01
传统CRISPR-Cas系统(如SpCas9、LbCas12a)分子量超过1000个氨基酸,难以包装进AAV病毒载体(容量约4.7-5.0 kb),限制其体内应用。小型Cas12f系统(如CasMINI、enOsCas12f1)虽体积小(350-529 aa),但编辑效率低。
本研究通过空间结构优化突破这一局限。
Part.02
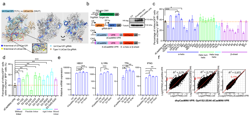
研究团队通过对比高活性Cas12a与低活性Cas12f的结构,发现Cas12a的N端存在一个关键α-螺旋结构,而Cas12f缺失该结构。通过删除或替换LbCas12a的N端α-螺旋,其活性丧失,证实该结构的重要性。
图1.Cas12a与Cas12f的N端结构域对比显示关键差异
工程化设计:将外源α-螺旋(如Gp41S2)融合至CasMINI的N端,并优化连接肽(如刚性linker 2EAK),构建dhpCasMINI-VPR(用于基因激活)和hpCasMINI(用于DNA切割)。
AI辅助预测:利用AlphaFold预测enOsCas12f1和AsCas12f1的结构,指导类似改造。
Part.03
核心发现|效率与特异性的双重提升
(1)基因激活能力显著增强
在G5-mNeonGreen报告系统中,dhpCasMINI-VPR将mNeonGreen阳性细胞比例从36.7%提升至50.6%,内源基因(如HBG1、IL1RN)激活效率提高最高达6.7倍。
图2. hpCasMINI在多个基因组位点的编辑效率对比
(2)DNA切割效率与特异性平衡
· 效率提升:在10个基因组位点,hpCasMINI的indel频率从CasMINI的5.2%-10.2%提升至23.7%-75.2%(图2b)。
· 特异性优势:Tag-seq显示hpCasMINI的脱靶位点数量(平均1.3个)远低于SpCas9(95.1个),且对gRNA错配耐受性低(单错配即导致活性显著下降)。
图3.特异性分析显示hpCasMINI具有显著优于传统编辑器的安全特性
体内验证|从小鼠模型到肿瘤构建
(1)体内基因激活
通过水动力尾静脉注射,dhpCasMINI-VPR在小鼠肝脏中激活荧光素酶报告基因和内源Fgf21基因,效率比dCasMINI-VPR提高3.9-4.7倍(图4b-e)。
图4. 体内实验证明dhpCasMINI-VPR在肝脏中的高效基因激活能力
(2)肿瘤模型构建
hpCasMINI通过靶向Trp53和Pten基因并插入KrasG12D,成功构建肝内胆管癌模型。hpCasMINI组小鼠肝脏肿瘤结节数量(平均5.3个)和肝脏重量(2.0g)均显著高于CasMINI组(1.8个,1.4g)(图5b-d)。
图5. hpCasMINI成功构建肝内胆管癌模型
比较优势|hpCasMINI vs. 传统编辑器
· 基因激活:dhpCasMINI-VPR在HBG1和IL1RN位点的激活效率显著高于SpCas9和LbCas12a(图6b)。
· DNA切割:hpCasMINI在部分位点(如SITE1)效率媲美SpCas9,但特异性更高(特异性指数0.98 vs. SpCas9的0.16)(图6e-f)。
图6. 综合性能比较显示hpCasMINI在特异性方面的显著优势
普适性验证|策略扩展至其他Cas12f系统
· hpOsCas12f1:编辑效率提升1.2-2.5倍,特异性不变(图7b-f)。
图7.hpOsCas12f1的成功开发证明策略的普适性
舒桐科技|AAV基因递送解决方案的创新实践者
AAV(腺相关病毒)基因递送系统作为基因治疗的核心工具,其高效性和安全性必须建立在最前沿的科学认知之上。舒桐科技致力于为您的基因治疗项目从基础研究到临床转化提供全周期支持,确保每一环节的质量可控与技术创新。
服务核心:AAV全流程解决方案
舒桐科技凭借成熟的技术平台和丰富的项目经验,提供覆盖AAV研发全链条的服务,具体包括:
· AAV质粒构建 - 定制化载体设计,支持多种启动子、报告基因及CRISPR系统,确保高效表达与靶向性
· 病毒包装与纯化 - 多血清型(AAV2/5/6/8/9/DJ等)高滴度生产,严格质控,滴度可达10^13 gc/mL
· 体内外功能验证 - 细胞水平效率测试,提供可靠数据支持
· 新型编辑器开发 -协助客户开发定制化超紧凑基因编辑工具,解决递送瓶颈
我们相信,通过科学的活动设计、严格的质量控制以及持续的技术创新,AAV递送系统必将推动基因治疗迈向新高度。舒桐科技期待与您合作,共同攻克递送挑战,为患者带来希望!


